Это нужно 3 таких платки http://www.aliexpress.com/item/RS422-Br ... 264.JpggW2 на каждый сигнал А, B, Z
Есть така тема, но там нужно было Nick все на оборот сделать. Arduino и RS422 энкодер #1

У Вас обычная линейка с выходом ABZ, которую нужно подключить к серве, которая поддерживает RS422.aftaev писал(а):Допустим нужно линейку с выходом ABZ подключить к серве, но которая хочет линейку RS422. Как можно конвертнуть?
Это нужно 3 таких платки http://www.aliexpress.com/item/RS422-Br ... 264.JpggW2 на каждый сигнал А, B, Z

Нет. Дифф. сигнал - это просто.Duhas писал(а):если речь о получении дифференциального сигнала из обычного - то да,

это всем так можно ? или это "случайно" так вышло?PKM писал(а):Недавно взял энкодер с диф. выходами за 30 дол, и это с полым валом,
дело вот в чем, RS422 это может быть как спецификация уровней сигналов, так и полнодуплексная диф. линия, а именно интерфейс последовательный для передачи данных, что актуально уже для абсолютных датчиков.aftaev писал(а):Нет. Дифф. сигнал - это просто.Duhas писал(а):если речь о получении дифференциального сигнала из обычного - то да,
а почему не подходит вариант взять по одному каналу только?niksooon писал(а):а у меня задача совершенно противоположная
А обязательно опторазвязка нужна? Уже написали, что можно подключить один канал диф выхода напрямую, если он 5-и вольтовый.niksooon писал(а):Парни, а у меня задача совершенно противоположная - надо как-то согласовать TTL дифферинциальный выход энкодера со входом Ардуины .....
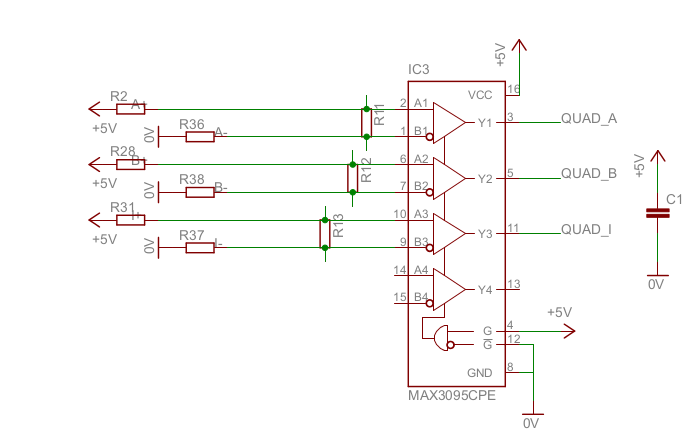
скажите вот такая к примеру схема включения будет корректна?
И зачем на входе оптрона диод включенный встречно и R номиналом 2К? и так-ли они необходимы.........
Да.... и самый главный вопрос - оптроны раскопал в своем загашнике под названием P521-GB , по прикидкам входная частота импульсов будет до 200 кГц ,не поперхнется-ли именно этот оптрон от такой частоты.....? даташит читал,но толком не понял Там что-то пишут про 3-4 мксек ,но явного понимания у меня нет........


Ну извиняюсь,N1X писал(а):selenur, работа над ошибками: там итак двуполярный сигнал, это дифпара с энкодера.
В прямом направлении (лог 1) ток течет через оптрон и открывает его, в обратном (лог 0) - через параллельный диод. Токоограничением и терминированием линии занимаются два резистора по 360 Ом, поэтому никакого КЗ не будет.
у светодиода обычно низкое напряжение пробоя, при подаче обратного напряжения легко дохнет.niksooon писал(а):Парни, а у меня задача совершенно противоположная - надо как-то согласовать TTL дифферинциальный выход энкодера со входом Ардуины .....
скажите вот такая к примеру схема включения будет корректна?
И зачем на входе оптрона диод включенный встречно и R номиналом 2К? и так-ли они необходимы.........
Да.... и самый главный вопрос - оптроны раскопал в своем загашнике под названием P521-GB , по прикидкам входная частота импульсов будет до 200 кГц ,не поперхнется-ли именно этот оптрон от такой частоты.....? даташит читал,но толком не понял Там что-то пишут про 3-4 мксек ,но явного понимания у меня нет........
Шунт от помех. При нулевом уровне оба диода будут закрыты и без этого резистора входы +ina и -ina окажутся "висящими в воздухе" антеннами, собирающими все помехи...Lunatic писал(а): Зачем R 2K не понимаю.
Как то не убедительно. Если будет подключен длинный каабель к этим контактам, а должна быть витая пара, то наводка будет симметричная в обоих проводах, т.е. тока не будет. Честно говоря не знаю, что за наводка должна быть, чтобы в кабеле навелся ток 5-10 мА для зажегания светодиода. А если кабель не подключен, то на плате обычно от разъема до оптопары несколько сантиметров проводников. Судя по номиналам резисторов пример взят из схемы с 12В сигналом.UAVpilot писал(а):Шунт от помех. При нулевом уровне оба диода будут закрыты и без этого резистора входы +ina и -ina окажутся "висящими в воздухе" антеннами, собирающими все помехи...Lunatic писал(а): Зачем R 2K не понимаю.
А не надо 5-10. Хватит и 0,3-0,5 чтобы слегка засветился. Кроме наводок, свечение будет вызывать любая утечка или разряд статики. Светодиоды в быстродействующих оптронах довольно "нежные". Шунтируя светодиод копеечным резистором, избавляемся от многих потенциальных проблем.Lunatic писал(а):Честно говоря не знаю, что за наводка должна быть, чтобы в кабеле навелся ток 5-10 мА для зажегания светодиода