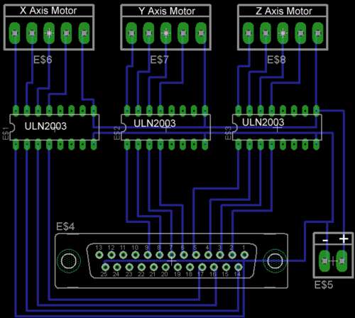
Всем привет получил на днях контроллер шаговых двигателей на микросхеме ULN 2003 (сборка Дарлингтона)
Управление микросхемой происходит через LPT порт при помощи программы VRI-cnc, TurboCNC
к контроллеру можно подключать биполярные шаговые двигатели с напряжением питания 12в 500ма
подключение производил по такой схеме
схема подключения 3х микросхем к LPT
сборка выдерживает ток нагрузки до 500 ма что вполне достаточно для небольшого гравера с ЧПУ
Видео работы контроллера.
https://youtu.be/5mVMBr3GjKQ
драйвер шагового двигателя на микросхеме ULN2003
-
paralaxx
- Новичок
- Сообщения: 2
- Зарегистрирован: 12 дек 2015, 23:04
- Репутация: 0
- Контактная информация:
драйвер шагового двигателя на микросхеме ULN2003
Последний раз редактировалось paralaxx 03 фев 2016, 14:01, всего редактировалось 2 раза.
- megagad
- Почётный участник

- Сообщения: 3207
- Зарегистрирован: 05 апр 2014, 18:57
- Репутация: 712
- Откуда: Реуспублика Крым, Бахчисарай.
- Контактная информация:
Re: драйвер шагового двигателя на микросхеме ULN2003
Вы меня извините, но - "И ЧО?"
Думаете тут люди не видели как работают ТАКИЕ драйвера? Или как их нужно подключать? Или может вы ими приторговываете(скрытая реклама)??
В чём смысл темы?
Думаете тут люди не видели как работают ТАКИЕ драйвера? Или как их нужно подключать? Или может вы ими приторговываете(скрытая реклама)??
В чём смысл темы?
We Do What We Must, Because We Can!
Причинять добро, наносить пользу и подвергать ласке.
Причинять добро, наносить пользу и подвергать ласке.
-
paralaxx
- Новичок
- Сообщения: 2
- Зарегистрирован: 12 дек 2015, 23:04
- Репутация: 0
- Контактная информация:
Re: драйвер шагового двигателя на микросхеме ULN2003
такой темы на сайте не нашел. этот вариант может и не видели для начинающих станкостроителей мне кажется в самый раз. схема простая и отлично подойдет для небольшого станка с ЧПУ не вижу никакой проблемы в существовании данной темы, если это поможет кому нибудь реализовать управление 3мя осями ЧПУ станка легко и быстро, как помогло мне для постройки лазерного гравера.
- michael-yurov
- Почётный участник

- Сообщения: 11731
- Зарегистрирован: 26 июл 2012, 00:10
- Репутация: 4703
- Настоящее имя: Михаил Львович
- Откуда: Новоуральск
- Контактная информация:
Re: драйвер шагового двигателя на микросхеме ULN2003
Ну на счет "отлично" - это ты, конечно, загнул.paralaxx писал(а):схема простая и отлично подойдет для небольшого станка с ЧПУ
Как-то "тема не раскрыта". Какой кокретно мотор можно так подключать, какое напряжение подавать?
(видео не смотрел)
- megagad
- Почётный участник

- Сообщения: 3207
- Зарегистрирован: 05 апр 2014, 18:57
- Репутация: 712
- Откуда: Реуспублика Крым, Бахчисарай.
- Контактная информация:
Re: драйвер шагового двигателя на микросхеме ULN2003
Ну, тут на "сайте" много каких тем может и не быть - это-же не повод постить очевидные вещи. Хотя... http://www.cnc-club.ru/forum/viewtopic. ... 7&p=175050 - как понимаю вы даже поиском то и не пользовалисьparalaxx писал(а):такой темы на сайте не нашел.
ну и далее по "простому" подключению - на данный момент на рынке шаговиков униполярников в разы меньше. На рынке вторсырья их много из принтеров. Судя по видео вы крутили шаговик из флопика(ПМБГ или его аналог)?
И да - почему нет текстового изложения того. что вы повествуете на видео? Раскрутка канала?
Почему нет "минусов" применения данного "драйвера"? Ведь их вагон и пару вагонов тележек.
We Do What We Must, Because We Can!
Причинять добро, наносить пользу и подвергать ласке.
Причинять добро, наносить пользу и подвергать ласке.
- sergey27rus
- Почётный участник

- Сообщения: 1146
- Зарегистрирован: 15 авг 2013, 07:22
- Репутация: 730
- Настоящее имя: Сергей
- Откуда: Хабаровск Дальний Восток РФ
- Контактная информация:
Re: драйвер шагового двигателя на микросхеме ULN2003
во первых к контроллеру можно подключить только униполярный шд,paralaxx писал(а):к контроллеру можно подключать биполярные шаговые двигатели с напряжением питания 12в 500ма
во вторых это не драйвер, а сборка 7 транзисторных пар, которыми можно управлять и простой нагрузкой к примеру: светодиоды, реле.
нагрузив канал еще и светодиодом, вы увеличили нагрузку, что может вызвать перегрев выходного и так маломощного канала.
Если можно фото станка и драйвера, ну и желательно видео.paralaxx писал(а):как помогло мне для постройки лазерного гравера.
-
Morroc
- Мастер
- Сообщения: 202
- Зарегистрирован: 22 ноя 2015, 03:17
- Репутация: 22
- Настоящее имя: Александр
- Контактная информация:
Re: драйвер шагового двигателя на микросхеме ULN2003
Ими комплектуют вот такие штуки
. Вертел им переменный конденсатор (впрочем довольно большой) - микросхема сильно грелась, ну разве что оооочень небольшой станочек...
. Вертел им переменный конденсатор (впрочем довольно большой) - микросхема сильно грелась, ну разве что оооочень небольшой станочек...- donvictorio
- Мастер
- Сообщения: 2458
- Зарегистрирован: 11 окт 2012, 16:26
- Репутация: 683
- Настоящее имя: Виктор
- Откуда: Санкт-Петербург
- Контактная информация:
Re: драйвер шагового двигателя на микросхеме ULN2003
при засилии рынка драйверами типа DRV8880 по горстке за пятак с полноценным степ-дир и токами ~2A делать что-либо на ULN - это как-то грустно.