Прошу консультации.
Возникла необходимость прицепить к станку дополнительные возможности. Да вот беда - логика планируется на Ардуинке (больше и не надо и денег пока не дают) то есть 5 вольт и все. С умным видом накупил я оптронов 817 и только после этого до меня дошло с 5 в 24 вольта все будет работать, а вот как наоборот развязать? Просто резистором? Может кто то решал такую задачу? Простенькую бы схемку, в сети ничего не нашел.
Развязка 24 VDC =} 5 VDC помощ
- tooshka
- Почётный участник

- Сообщения: 1803
- Зарегистрирован: 24 окт 2012, 14:26
- Репутация: 209
- Настоящее имя: Андрей
- Откуда: Нижний Новгород
- Контактная информация:
Развязка 24 VDC =} 5 VDC помощ
Милая, ты услышь меня
под окном стою со своим я ЧПУ! (Протяжно; с надрывом; форте)
Внимание!!! Чрезмерное увлечение ЧПУ приводит к проблемам в семейных отношениях!
под окном стою со своим я ЧПУ! (Протяжно; с надрывом; форте)
Внимание!!! Чрезмерное увлечение ЧПУ приводит к проблемам в семейных отношениях!
- alexg-nn
- Мастер
- Сообщения: 793
- Зарегистрирован: 08 фев 2015, 12:45
- Репутация: 127
- Настоящее имя: Алексей
- Откуда: Нижний Новгород
- Контактная информация:
Re: Развязка 24 VDC =} 5 VDC помощ
Вот хорошая статья на эту тему.
- michael-yurov
- Почётный участник

- Сообщения: 11731
- Зарегистрирован: 26 июл 2012, 00:10
- Репутация: 4703
- Настоящее имя: Михаил Львович
- Откуда: Новоуральск
- Контактная информация:
Re: Развязка 24 VDC =} 5 VDC помощ
tooshka писал(а):Простенькую бы схемку, в сети ничего не нашел.
- tooshka
- Почётный участник

- Сообщения: 1803
- Зарегистрирован: 24 окт 2012, 14:26
- Репутация: 209
- Настоящее имя: Андрей
- Откуда: Нижний Новгород
- Контактная информация:
Re: Развязка 24 VDC =} 5 VDC помощ
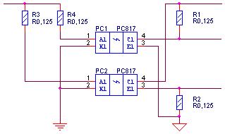
Вот еще:
Последний раз редактировалось tooshka 26 июл 2015, 21:33, всего редактировалось 2 раза.
Милая, ты услышь меня
под окном стою со своим я ЧПУ! (Протяжно; с надрывом; форте)
Внимание!!! Чрезмерное увлечение ЧПУ приводит к проблемам в семейных отношениях!
под окном стою со своим я ЧПУ! (Протяжно; с надрывом; форте)
Внимание!!! Чрезмерное увлечение ЧПУ приводит к проблемам в семейных отношениях!
- tooshka
- Почётный участник

- Сообщения: 1803
- Зарегистрирован: 24 окт 2012, 14:26
- Репутация: 209
- Настоящее имя: Андрей
- Откуда: Нижний Новгород
- Контактная информация:
Re: Развязка 24 VDC =} 5 VDC помощ
Михаил как всегда на высоте))) благодарствую.michael-yurov писал(а):tooshka писал(а):Простенькую бы схемку, в сети ничего не нашел.
Милая, ты услышь меня
под окном стою со своим я ЧПУ! (Протяжно; с надрывом; форте)
Внимание!!! Чрезмерное увлечение ЧПУ приводит к проблемам в семейных отношениях!
под окном стою со своим я ЧПУ! (Протяжно; с надрывом; форте)
Внимание!!! Чрезмерное увлечение ЧПУ приводит к проблемам в семейных отношениях!