Хочу внести свой скромный вклад.

Контроллеры, драйверы, датчики, управляющие устройства.
Аватара пользователя
solanto
Почётный участник
Почётный участник
Сообщения: 963
Зарегистрирован: 02 апр 2014, 09:10
Репутация: 94
Настоящее имя: Александр
Откуда: Карачаево-Черкесская республика, г.Черкесск
Контактная информация:

Re: Хочу внести свой скромный вклад.

Сообщение solanto »

Он блин на 75В С-И. Маловато как то. Надо что то посолидней.
Мне пофигу, что думают обо мне люди, пока они не начинают меня бить.

Вектроник А4-12: от заказа до готовности - http://cnc-club.ru/forum/viewtopic.php?f=3&t=5248
Токарник по дереву - http://cnc-club.ru/forum/viewtopic.php?f=3&t=5623

Изображение
Noob
Кандидат
Сообщения: 95
Зарегистрирован: 26 ноя 2014, 10:17
Репутация: 26
Контактная информация:

Re: Хочу внести свой скромный вклад.

Сообщение Noob »

Тогда IRFP250N 200 V, 30 A, Rds = 0.075 Ом

На таких напряжениях обязательно нужно учесть обратную паразитную емкость, чтобы не было произвольных открытий затворов, хотя это страшно в основном для мостов, где может быть пробой по стойке.
Последний раз редактировалось Noob 02 дек 2014, 14:49, всего редактировалось 1 раз.
Аватара пользователя
solanto
Почётный участник
Почётный участник
Сообщения: 963
Зарегистрирован: 02 апр 2014, 09:10
Репутация: 94
Настоящее имя: Александр
Откуда: Карачаево-Черкесская республика, г.Черкесск
Контактная информация:

Re: Хочу внести свой скромный вклад.

Сообщение solanto »

А что если такой?
IRFP4568PBF, HEXFET N-канал 150В 171А TO247AC
Мне пофигу, что думают обо мне люди, пока они не начинают меня бить.

Вектроник А4-12: от заказа до готовности - http://cnc-club.ru/forum/viewtopic.php?f=3&t=5248
Токарник по дереву - http://cnc-club.ru/forum/viewtopic.php?f=3&t=5623

Изображение
Аватара пользователя
solanto
Почётный участник
Почётный участник
Сообщения: 963
Зарегистрирован: 02 апр 2014, 09:10
Репутация: 94
Настоящее имя: Александр
Откуда: Карачаево-Черкесская республика, г.Черкесск
Контактная информация:

Re: Хочу внести свой скромный вклад.

Сообщение solanto »

Noob писал(а):Тогда IRFP250N
А это уже интересно. Да и цена народная.
Мне пофигу, что думают обо мне люди, пока они не начинают меня бить.

Вектроник А4-12: от заказа до готовности - http://cnc-club.ru/forum/viewtopic.php?f=3&t=5248
Токарник по дереву - http://cnc-club.ru/forum/viewtopic.php?f=3&t=5623

Изображение
Noob
Кандидат
Сообщения: 95
Зарегистрирован: 26 ноя 2014, 10:17
Репутация: 26
Контактная информация:

Re: Хочу внести свой скромный вклад.

Сообщение Noob »

Вариантов море, все перебрать сложно. Ориентируйтесь на сопротивление канала - оно определяет потери на тепло.
На обратную емкость.
Емкость затворов и мощность драйверов. Так как для компенсации негативных эффектов от предыдущего пункта иногда приходится искусственно наращивать емкость затвора конденсатором.
Аватара пользователя
solanto
Почётный участник
Почётный участник
Сообщения: 963
Зарегистрирован: 02 апр 2014, 09:10
Репутация: 94
Настоящее имя: Александр
Откуда: Карачаево-Черкесская республика, г.Черкесск
Контактная информация:

Re: Хочу внести свой скромный вклад.

Сообщение solanto »

Вот что у меня получилось.
11.jpg (2680 просмотров) <a class='original' href='./download/file.php?id=37611&mode=view' target=_blank>Загрузить оригинал (193.48 КБ)</a>
Мне пофигу, что думают обо мне люди, пока они не начинают меня бить.

Вектроник А4-12: от заказа до готовности - http://cnc-club.ru/forum/viewtopic.php?f=3&t=5248
Токарник по дереву - http://cnc-club.ru/forum/viewtopic.php?f=3&t=5623

Изображение
Noob
Кандидат
Сообщения: 95
Зарегистрирован: 26 ноя 2014, 10:17
Репутация: 26
Контактная информация:

Re: Хочу внести свой скромный вклад.

Сообщение Noob »

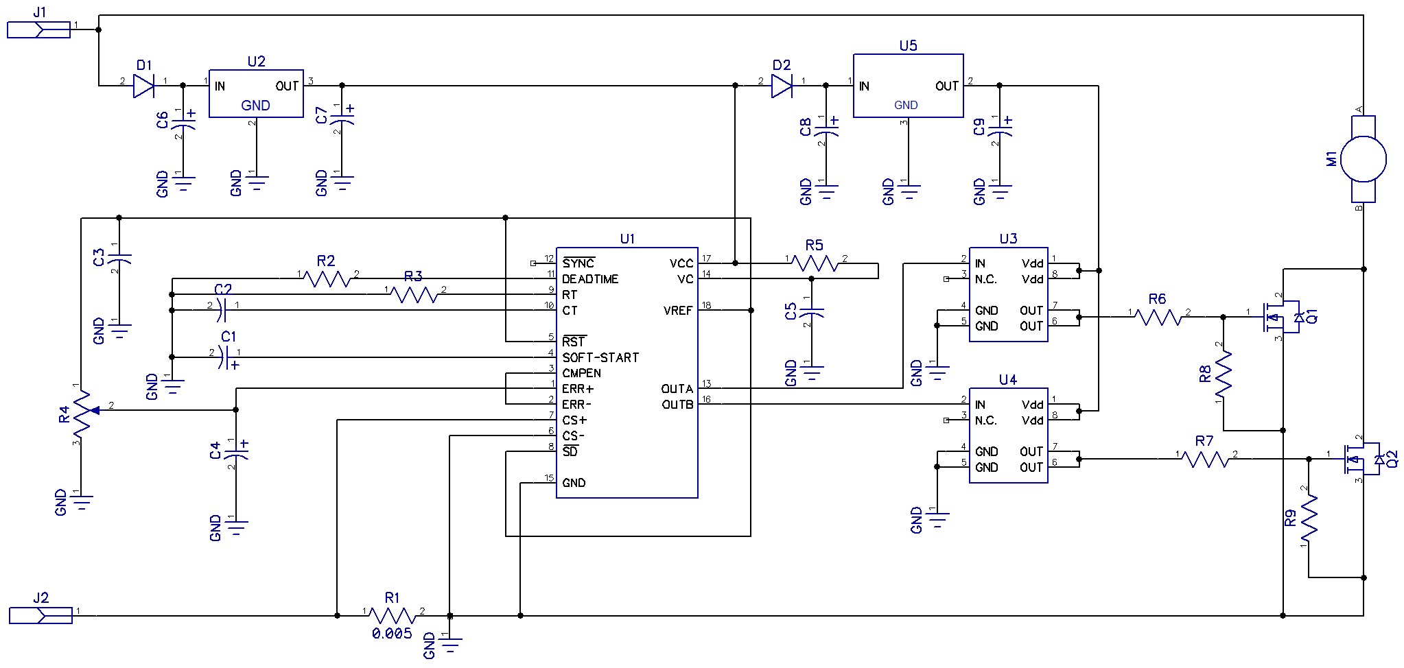
На питание всех микросхем обязательно блокирующий конденсатор, керамику, причем ставить ее "на проход", емкостью 0,1-0,47 мкФ. Как можно ближе к ножкам питания. ОБЯЗАТЕЛЬНО,
Емкости у драйверов 1-2,2 мкФ. C9 должен стоять у стабилизатора. А емкости драйверов как можно ближе к ним самим. Можно взять один двухканальный драйвер.

Очень важный момент - управляющие сигналы драйверов должны быть в любом случае ниже их напряжения питания. Я вижу у вас разные напряжения контроллера и драйверов.
Напряжение питания драйверов не имеет смысла задирать выше 9 вольт. Современные транзисторы прекрасно работают на этом напряжении.


Параллельно двигателю конденсатор и варистор.

Зачем диоды D1 D2 ? :wik:

Какое питающее напряжение?
Если больше 20 вольт, то крайне рекомендую импульсный понижающий стабилизатор.

Фишка этого регулятора - нет обратной связи. Тупо ставится период ШИМ. То есть обороты при изменении нагрузки будут плавать куда больше чем при наличии обратной связи по напряжению ;) Я бы вообще не парился с подключением усилителя ошибки, а напрямую регулировал период ШИМ.

Меня терзают сомнения что в данном случае ШИМ-ом надо управлять выходами +C.S -C.S, иначе, учитывая высокий коэффициент усиления внутреннего ОУ, у вас будет получаться либо полностью включать ШИМ на макс. Заполнение, либо обнулять.

Я бы взял все таки TL-ку, она древнее, но универсальнее и гибче, к тому же позволит сделать разные напряжения питания микросхемы и уровнои управляющих сигналов для драйверов.
Аватара пользователя
solanto
Почётный участник
Почётный участник
Сообщения: 963
Зарегистрирован: 02 апр 2014, 09:10
Репутация: 94
Настоящее имя: Александр
Откуда: Карачаево-Черкесская республика, г.Черкесск
Контактная информация:

Re: Хочу внести свой скромный вклад.

Сообщение solanto »

Какую из TL посоветуете, как у Вас 594 или 494?
Мне пофигу, что думают обо мне люди, пока они не начинают меня бить.

Вектроник А4-12: от заказа до готовности - http://cnc-club.ru/forum/viewtopic.php?f=3&t=5248
Токарник по дереву - http://cnc-club.ru/forum/viewtopic.php?f=3&t=5623

Изображение
Noob
Кандидат
Сообщения: 95
Зарегистрирован: 26 ноя 2014, 10:17
Репутация: 26
Контактная информация:

Re: Хочу внести свой скромный вклад.

Сообщение Noob »

В вашем случае без разницы. Но если станок будет использоваться при минусовой температуре, то берите с расширенным темп. диапазоном, и будет вам счастье
Аватара пользователя
solanto
Почётный участник
Почётный участник
Сообщения: 963
Зарегистрирован: 02 апр 2014, 09:10
Репутация: 94
Настоящее имя: Александр
Откуда: Карачаево-Черкесская республика, г.Черкесск
Контактная информация:

Re: Хочу внести свой скромный вклад.

Сообщение solanto »

Ясно. Спасибо. Завтра буду шерстить тырнет на предмет схем, и начну отрисовывать свой вариант схемы на TL-ке
Мне пофигу, что думают обо мне люди, пока они не начинают меня бить.

Вектроник А4-12: от заказа до готовности - http://cnc-club.ru/forum/viewtopic.php?f=3&t=5248
Токарник по дереву - http://cnc-club.ru/forum/viewtopic.php?f=3&t=5623

Изображение
Аватара пользователя
solanto
Почётный участник
Почётный участник
Сообщения: 963
Зарегистрирован: 02 апр 2014, 09:10
Репутация: 94
Настоящее имя: Александр
Откуда: Карачаево-Черкесская республика, г.Черкесск
Контактная информация:

Re: Хочу внести свой скромный вклад.

Сообщение solanto »

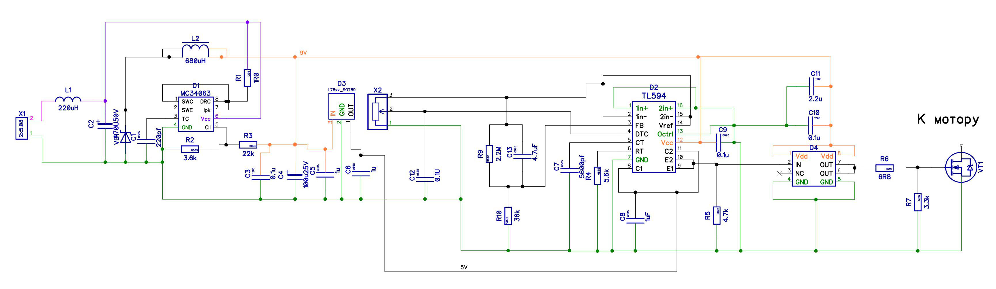
Нашел схемку очень интересную и простую.
tl494.gif
tl494.gif (10.9 КБ) 2539 просмотров
Теперь буду в неё вводить драйвера и мощные ключи. Да ещё и стабилизатор по питанию микросхемы и драйверов.
Мне пофигу, что думают обо мне люди, пока они не начинают меня бить.

Вектроник А4-12: от заказа до готовности - http://cnc-club.ru/forum/viewtopic.php?f=3&t=5248
Токарник по дереву - http://cnc-club.ru/forum/viewtopic.php?f=3&t=5623

Изображение
Аватара пользователя
solanto
Почётный участник
Почётный участник
Сообщения: 963
Зарегистрирован: 02 апр 2014, 09:10
Репутация: 94
Настоящее имя: Александр
Откуда: Карачаево-Черкесская республика, г.Черкесск
Контактная информация:

Re: Хочу внести свой скромный вклад.

Сообщение solanto »

Вот общая концепция моего регулятора.
tl494.jpg (2523 просмотра) <a class='original' href='./download/file.php?id=37849&mode=view' target=_blank>Загрузить оригинал (200.46 КБ)</a>
Тоже без обратной связи.
Мне пофигу, что думают обо мне люди, пока они не начинают меня бить.

Вектроник А4-12: от заказа до готовности - http://cnc-club.ru/forum/viewtopic.php?f=3&t=5248
Токарник по дереву - http://cnc-club.ru/forum/viewtopic.php?f=3&t=5623

Изображение
Аватара пользователя
solanto
Почётный участник
Почётный участник
Сообщения: 963
Зарегистрирован: 02 апр 2014, 09:10
Репутация: 94
Настоящее имя: Александр
Откуда: Карачаево-Черкесская республика, г.Черкесск
Контактная информация:

Re: Хочу внести свой скромный вклад.

Сообщение solanto »

А что если 494 и драйвер запитать от одного напряжения? Допустим от 9В. Будет схема работать нормально или будут баги?
Мне пофигу, что думают обо мне люди, пока они не начинают меня бить.

Вектроник А4-12: от заказа до готовности - http://cnc-club.ru/forum/viewtopic.php?f=3&t=5248
Токарник по дереву - http://cnc-club.ru/forum/viewtopic.php?f=3&t=5623

Изображение
Noob
Кандидат
Сообщения: 95
Зарегистрирован: 26 ноя 2014, 10:17
Репутация: 26
Контактная информация:

Re: Хочу внести свой скромный вклад.

Сообщение Noob »

У серии TL 494/594 Напряжение питания от 7 до 40 вольт. В даташите есть оговорка, что если напряжение питания выше 15 вольт, то микросхема будет греться.
А 9 вольт - самый самолет.

И не забудьте выбрать режим работы выходного каскада ножкой 13 Octrl. В вашем случае ее нужно посадить на массу.
Отключите встроенные усилители ошибки.
Для регулировки ШИМ используйте вывод DTC

Для питания выходных ключей сделайте доп. стабилизатор на 5 или 3,3 В и все будет зашибись.

Схема получится простейшей.

Концепцию выше я нахожу несколько недоработанной. Сейчас нарисую и кину свое видение.
Аватара пользователя
solanto
Почётный участник
Почётный участник
Сообщения: 963
Зарегистрирован: 02 апр 2014, 09:10
Репутация: 94
Настоящее имя: Александр
Откуда: Карачаево-Черкесская республика, г.Черкесск
Контактная информация:

Re: Хочу внести свой скромный вклад.

Сообщение solanto »

Ок. буду благодарен.
Мне пофигу, что думают обо мне люди, пока они не начинают меня бить.

Вектроник А4-12: от заказа до готовности - http://cnc-club.ru/forum/viewtopic.php?f=3&t=5248
Токарник по дереву - http://cnc-club.ru/forum/viewtopic.php?f=3&t=5623

Изображение
Noob
Кандидат
Сообщения: 95
Зарегистрирован: 26 ноя 2014, 10:17
Репутация: 26
Контактная информация:

Re: Хочу внести свой скромный вклад.

Сообщение Noob »

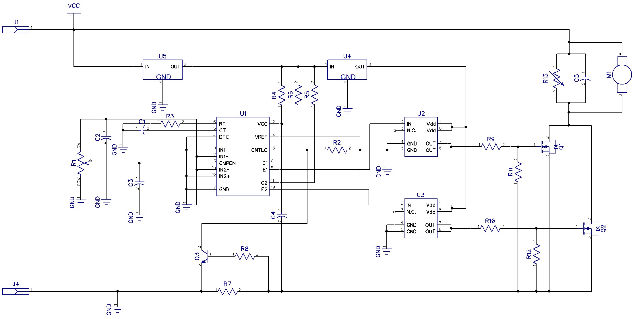
Концепт.jpg (2492 просмотра) <a class='original' href='./download/file.php?id=37870&mode=view' target=_blank>Загрузить оригинал (319.83 КБ)</a>
Вот так примерно оно и должно выглядеть
9 вольт я для примера взял от импульсного 34063, откуда брать вам - смотрите сами.
Организован мягкий старт. R9 C13 R10

Достаточно ОДНОГО мощного ключа и одного драйвера.
Постоянную времени мягкого старта подберете сами, так же как и параметры CT и RT для нужной частоты контроллера.
Вложения
Concept.rar
(8.97 КБ) 292 скачивания
Аватара пользователя
solanto
Почётный участник
Почётный участник
Сообщения: 963
Зарегистрирован: 02 апр 2014, 09:10
Репутация: 94
Настоящее имя: Александр
Откуда: Карачаево-Черкесская республика, г.Черкесск
Контактная информация:

Re: Хочу внести свой скромный вклад.

Сообщение solanto »

Ухты. Так я и не подумал сделать. В принципе буду следовать этой схеме. Также попробую подобрать правильные параметры. В общем буду макетировать. Спасибо.
Мне пофигу, что думают обо мне люди, пока они не начинают меня бить.

Вектроник А4-12: от заказа до готовности - http://cnc-club.ru/forum/viewtopic.php?f=3&t=5248
Токарник по дереву - http://cnc-club.ru/forum/viewtopic.php?f=3&t=5623

Изображение
Аватара пользователя
solanto
Почётный участник
Почётный участник
Сообщения: 963
Зарегистрирован: 02 апр 2014, 09:10
Репутация: 94
Настоящее имя: Александр
Откуда: Карачаево-Черкесская республика, г.Черкесск
Контактная информация:

Re: Хочу внести свой скромный вклад.

Сообщение solanto »

mc34063 - ведь только до 40В. Искал DC-DC преобразователь на 100-150В, но не нашел. Буду думать в другом направлении. Возможно два питания будет.
Мне пофигу, что думают обо мне люди, пока они не начинают меня бить.

Вектроник А4-12: от заказа до готовности - http://cnc-club.ru/forum/viewtopic.php?f=3&t=5248
Токарник по дереву - http://cnc-club.ru/forum/viewtopic.php?f=3&t=5623

Изображение
Аватара пользователя
solanto
Почётный участник
Почётный участник
Сообщения: 963
Зарегистрирован: 02 апр 2014, 09:10
Репутация: 94
Настоящее имя: Александр
Откуда: Карачаево-Черкесская республика, г.Черкесск
Контактная информация:

Re: Хочу внести свой скромный вклад.

Сообщение solanto »

Вот нашел такой DC-DC преобразователь MAX5035DASA+
Мне пофигу, что думают обо мне люди, пока они не начинают меня бить.

Вектроник А4-12: от заказа до готовности - http://cnc-club.ru/forum/viewtopic.php?f=3&t=5248
Токарник по дереву - http://cnc-club.ru/forum/viewtopic.php?f=3&t=5623

Изображение
Noob
Кандидат
Сообщения: 95
Зарегистрирован: 26 ноя 2014, 10:17
Репутация: 26
Контактная информация:

Re: Хочу внести свой скромный вклад.

Сообщение Noob »

В дш на 34063 есть примеры применения ее на более высоких напряжениях. Страница 17 Figure 25. Входное напряжение данной схемы ограничивается лишь вашим инстинктом самосохранения :hehehe:
Правда на ней уже обратноходовый преобразователь, но это тема другого разговора. Если у вас 100 вольт, то можно задуматься и о Viper-ах

Можно не усложнять себе жизнь - почему бы не взять отдельный БП на 9 вольт? Самый мелкий? Он будет объединен с "большим" только массой. И у вас отвалится куча проблем. :hottabych:

А максим-даллас как обычно неприятно удивил ценами на свои неплохие решения ~300 рупий за MAX5035DASA
Ответить

Вернуться в «Электроника»