Бьёт током. Или как найти утечку
- Alex52
- Мастер
- Сообщения: 253
- Зарегистрирован: 13 сен 2012, 22:21
- Репутация: 68
- Настоящее имя: Александр
- Откуда: Нижний Новгород
- Контактная информация:
Бьёт током. Или как найти утечку
Всем привет. Прошу помощи.
Проблема вероятно в утечки. При замере на корпусе системного блока выдает 220 вольт. Но блок питания даже не включен.
Та же проблема если системный блок подключен через стабилизатор напряжения. ( блок питания не включен только подсоединены провода )
Тестером щупаю корпус и землю.
Сейчас буду схему рисовать.
Проблема вероятно в утечки. При замере на корпусе системного блока выдает 220 вольт. Но блок питания даже не включен.
Та же проблема если системный блок подключен через стабилизатор напряжения. ( блок питания не включен только подсоединены провода )
Тестером щупаю корпус и землю.
Сейчас буду схему рисовать.
- Сергей Саныч
- Мастер
- Сообщения: 9116
- Зарегистрирован: 30 май 2012, 14:20
- Репутация: 2858
- Откуда: Тюмень
- Контактная информация:
Re: Бьёт током. Или как найти утечку
А когда БП включен, сколько на корпусе относительно земли?
Чудес не бывает. Бывают фокусы.
- Тенгель
- Почётный участник

- Сообщения: 1814
- Зарегистрирован: 01 май 2012, 13:41
- Репутация: 619
- Откуда: Чита
- Контактная информация:
Re: Бьёт током. Или как найти утечку
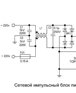
Это уже обсуждалось тут на форуме, на корпусе незаземлённого импульсного БП всегда половинное напряжение питания, средняя точка помехоподавляющих конденсаторов входного фильтра.
вот входные цепи, источник твоих переживаний - С1 и С2
Подпись отключена за неуплату.
- Alex52
- Мастер
- Сообщения: 253
- Зарегистрирован: 13 сен 2012, 22:21
- Репутация: 68
- Настоящее имя: Александр
- Откуда: Нижний Новгород
- Контактная информация:
Re: Бьёт током. Или как найти утечку
Я так понял что нужно просто заземлить все корпуса и не париться? 
- ukr-sasha
- Мастер
- Сообщения: 3401
- Зарегистрирован: 21 мар 2011, 07:47
- Репутация: 2181
- Настоящее имя: Украинец Александр Григорьевич
- Откуда: Киев, Украина
- Контактная информация:
Re: Бьёт током. Или как найти утечку
Alex52 писал(а):При замере на корпусе системного блока выдает 220 вольт.
Отличия в два раза.Тенгель писал(а):на корпусе незаземлённого импульсного БП всегда половинное напряжение питания
Подозреваю, что нулевой провод на корпусе.
- Сергей Саныч
- Мастер
- Сообщения: 9116
- Зарегистрирован: 30 май 2012, 14:20
- Репутация: 2858
- Откуда: Тюмень
- Контактная информация:
Re: Бьёт током. Или как найти утечку
Если БП не включен (выключателем разорван один провод), то на корпусе при замере достаточно высокоомным вольтметром будут все 220, почему я и спрашивал, сколько будет на включенном.
А вообще,
А вообще,
В этом случае реальный пробой на корпус приведет к срабатыванию предохранителей, а не к человеческим жертвам.Alex52 писал(а):нужно просто заземлить все корпуса и не париться
Чудес не бывает. Бывают фокусы.
-
Kulibin74
- Почётный участник

- Сообщения: 665
- Зарегистрирован: 08 апр 2013, 15:33
- Репутация: 65
- Настоящее имя: Сергей Александрович
- Откуда: Москва
- Контактная информация:
Re: Бьёт током. Или как найти утечку
Заземлять и не париться!!! На всякий случай должен быть еще и автомат перед станком...такое у меня тоже было. Удлинитель двухжильный был. Сменил на трехжильный, корпуса компа и шкафа управления соединил. Проблема исчезла. Соответственно в розетке должно присутствовать заземление. А то было дотронусь до станка и железной двери в подвале....ощущение не из приятных.
- Alex52
- Мастер
- Сообщения: 253
- Зарегистрирован: 13 сен 2012, 22:21
- Репутация: 68
- Настоящее имя: Александр
- Откуда: Нижний Новгород
- Контактная информация:
Re: Бьёт током. Или как найти утечку
Спасибо. Больше проблемы нет, заземлил розетку и все ушло. Осталось только решить проблему индуктивных концевиков. При включении шпиньделя у них слабо загорается диод и периодически срабатывают
-
Kulibin74
- Почётный участник

- Сообщения: 665
- Зарегистрирован: 08 апр 2013, 15:33
- Репутация: 65
- Настоящее имя: Сергей Александрович
- Откуда: Москва
- Контактная информация:
Re: Бьёт током. Или как найти утечку
Напряжение питания какое? У меня 23вольта. Идет провод трехжильный в экранирующей оплетке.
- Alex52
- Мастер
- Сообщения: 253
- Зарегистрирован: 13 сен 2012, 22:21
- Репутация: 68
- Настоящее имя: Александр
- Откуда: Нижний Новгород
- Контактная информация:
Re: Бьёт током. Или как найти утечку
12 вольт, но провод не экранированный . Я подозревал что в этом проблема, блин придется переделывать. А у Вас не было проблемы потери нуля?
-
Kulibin74
- Почётный участник

- Сообщения: 665
- Зарегистрирован: 08 апр 2013, 15:33
- Репутация: 65
- Настоящее имя: Сергей Александрович
- Откуда: Москва
- Контактная информация:
Re: Бьёт током. Или как найти утечку
У меня была проблема ненадежного срабатывания в месе. Решилось добавкой резисторов.
- Сергей Саныч
- Мастер
- Сообщения: 9116
- Зарегистрирован: 30 май 2012, 14:20
- Репутация: 2858
- Откуда: Тюмень
- Контактная информация:
Re: Бьёт током. Или как найти утечку
Железо станка и корпус шпинделя заземлены?
Чудес не бывает. Бывают фокусы.