Значит проект состоит из нескольких частей:
1) Собственно контроллер для управления драйверами моторов.
2) ПО для управления (при подключении к компьютеру)
3) Пульт управления
4) ПО для управления контроллера с планшета
Т.к. я уже давно программирую, да ещё и радиолюбитель, решил сделать свой велосипед, не спеша, может ещё кто постепенно подтянется
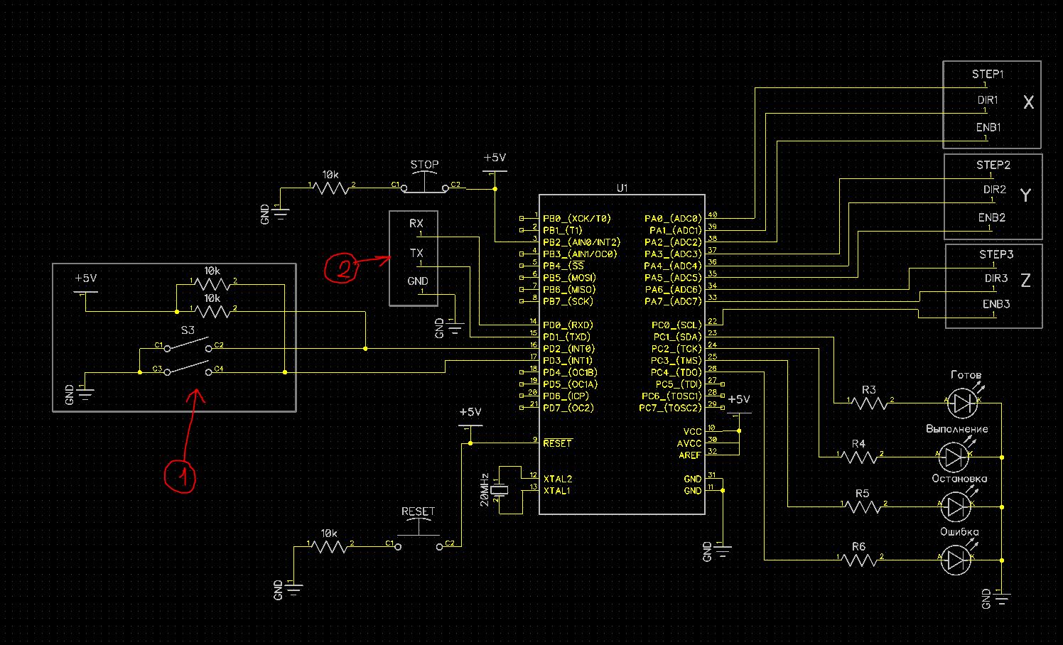
И так контроллер представляет собой очень простую схему состоящую из МК AVRmega16A с 40 ножками парой кнопок, резисторов, кварца и разъемов.
Схема выглядит так: На схеме под номером 1 есть необязательный элемент в виде экондера вот такого: http://tixer.ru/catalog/buttons-switche ... 2e1220401/
Он позволяет увеличь/уменьшить скорость работы.
Под номером 2 собственно разъем COM порта (только сигнал типа TTL) к которому можно подключить например такой переходник: http://tixer.ru/catalog/modules/interfa ... e_ft232rl/ благодаря чему в компьютере появляется виртуальный COM порт.
На схеме где кнопка стоп, в разрыв можно подключить концевики.
Мой прототип выглядит пока так: Для работы с контроллером, можно использовать любую терминальную программу, процесс работы такой, посылаем команду например что по оси Х нужно в таком-то направлении выполнить 500 импульсов, а по оси Z 50 импульсов, контроллер отвечает что параметры приняты, после этого посылаем команду выполнить, и контроллер начинает выполнять, и по завершении отправляет команду что выполнено.
Пока контроллер выполняет только прямолинейные движения, но в последствии добавлю и по окружности.
Для более удобной работы я делаю удобную оболочку, альфа версия уже выглядит так: Можно загружать G-код который не имеет окружностей, и получается так: Но в процессе моих задач часто нужно бывает выполнить простые операции, и для того что-бы не ваять G-код в сторонней программе, делаю простой конструктор, с различными примитивами, пока правда всего 2 Третий и четвертый пункт на будущее, но для 4-го пункта уже проверял использование переходника http://tixer.ru/catalog/modules/interfa ... e_ft232rl/ с Андроид планшетом имеющий USB вход, посредством терминальной программки можно рулить уже сейчас.
Данный проект абсолютно открытый, кому интересно уже сейчас могу выложить исходники, правда они ещё с косяками, но пожелания приветствуются.
