Общем, попробовал на своём недостанке сделать платку.
Фото результатов:
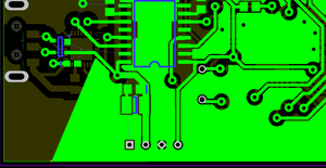
Как видно - сама плата "вырезалась" вроде нормально. Но вот сверловка не задалась

Г-Код выводил через "Eagle pcb-gcode" - собственно схема и плата в игле сделана, решил что так будет проще

По фото видно, что нужно-бы выбрать попутную обработку, чтоб "лохматилась" внешняя кромка, а не сами дорожки. Но в настройках pcb-gcode я такого не нашёл. Или не там искал?
Также ,как можете видеть, сверловка получилась УЖАСНО! Ибо сверлить пришлось обычным "быстрорезом" - твердосплавное сверло просто ломалось при попытке сверловки. Точнее - пытался сверлить центровкой 0.8мм, скорость подачи 100мм/мин и 40мм/мин - оба раза результат плачевный - кончик центровки обламывало примерно на середине пути. Порывшись в закромах нашёл обычное сверло на 0.8мм и на скорости 100мм/мин всё насверлил. И только потом заметил как погано оно насверлило!! Или может просто оно тупое?
Посоветуйте, как сверлить нормально платы??