Будете смеяться, но центроискатель:)
-
Metsuko
- Новичок
- Сообщения: 1
- Зарегистрирован: 24 сен 2017, 19:29
- Репутация: 0
- Настоящее имя: Martin
- Контактная информация:
Re: Будете смеяться, но центроискатель:)
Hello, can you share your schematic please?
-
newex
- Кандидат
- Сообщения: 49
- Зарегистрирован: 01 сен 2014, 00:44
- Репутация: 65
- Контактная информация:
Re: Будете смеяться, но центроискатель:)
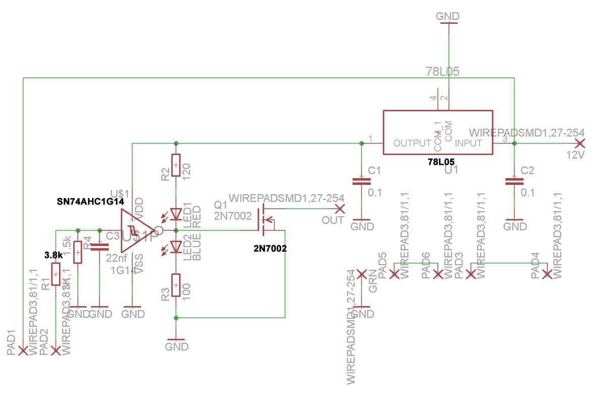
Хоть прошло уже куча времени, до сих пор пишут люди, которые хотят повторить конструкцию.
Требуют схему и план размещения элементов на печатке.
Еле нашел. Прошу не пинать за корявость схемы, лепил для себя и на скорую руку.
Требуют схему и план размещения элементов на печатке.
Еле нашел. Прошу не пинать за корявость схемы, лепил для себя и на скорую руку.
-
newex
- Кандидат
- Сообщения: 49
- Зарегистрирован: 01 сен 2014, 00:44
- Репутация: 65
- Контактная информация:
Re: Будете смеяться, но центроискатель:)
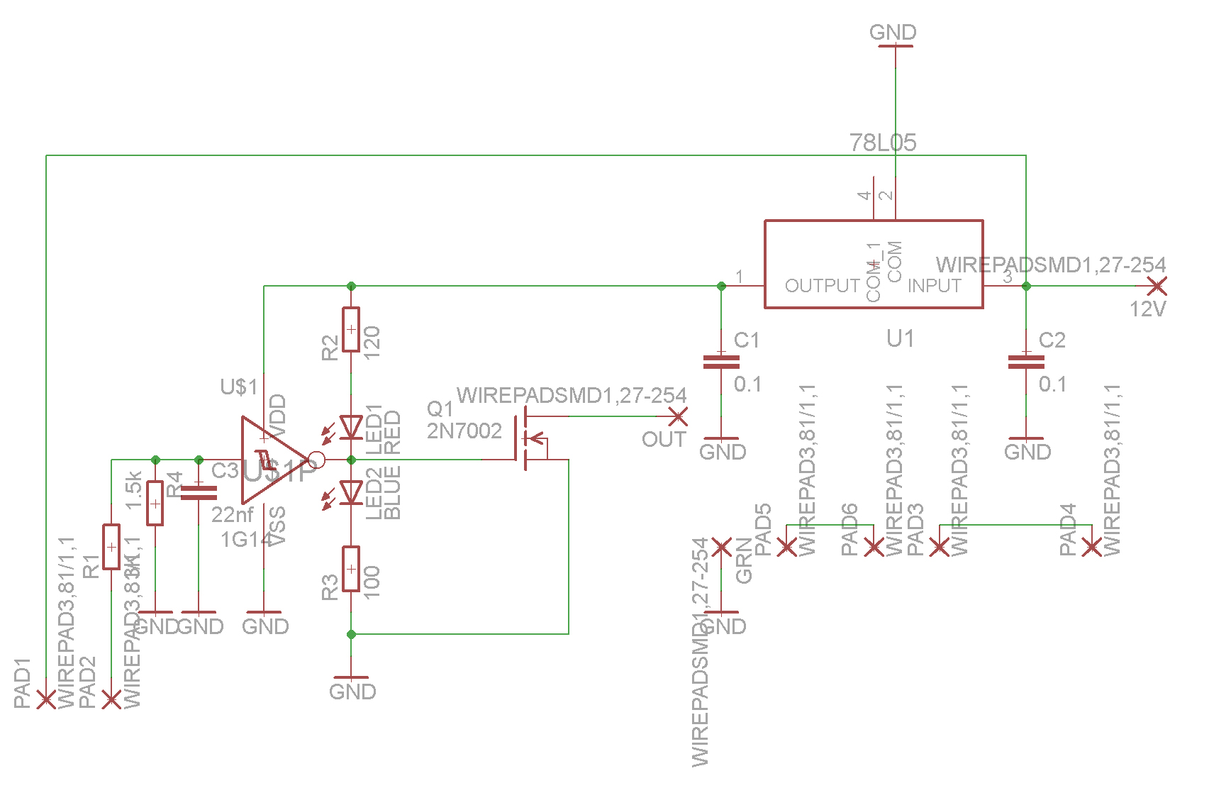
Добавил обозначение элементов.
Многие испытывают затруднения и с такой простой схемой.
Многие испытывают затруднения и с такой простой схемой.
Re: Будете смеяться, но центроискатель:)
А как овстоит дело с безпроводным? Может схемка уже есть???
-
DZiK
- Новичок
- Сообщения: 28
- Зарегистрирован: 14 авг 2020, 14:24
- Репутация: 2
- Настоящее имя: Кирилл
- Контактная информация:
Re: Будете смеяться, но центроискатель:)
Добрый день. Отличный центроискатель.
Хочу сделать для себя и товарища.
С платами проблем нет.
Я заглянул в проект, некоторые модели поправил для себя.
Обратил внимание, что деталь из ацетали на фото другая, чем в проекте, хоть это и кажется очевидным, какая правильная ?
На фото вроде больше наружный диаметр, с дополнительными вырезами и под пружину не углубление, а выступ.
Еще подскажите пожалуйста, крепление разъема нет в проекте, вы его не на плату паяли, через провода соединяли? И какую пружину применяли?
Хвостовик, посадка под пресс или резьба?
Хочу сделать для себя и товарища.
С платами проблем нет.
Я заглянул в проект, некоторые модели поправил для себя.
Обратил внимание, что деталь из ацетали на фото другая, чем в проекте, хоть это и кажется очевидным, какая правильная ?
На фото вроде больше наружный диаметр, с дополнительными вырезами и под пружину не углубление, а выступ.
Еще подскажите пожалуйста, крепление разъема нет в проекте, вы его не на плату паяли, через провода соединяли? И какую пружину применяли?
Хвостовик, посадка под пресс или резьба?
-
DZiK
- Новичок
- Сообщения: 28
- Зарегистрирован: 14 авг 2020, 14:24
- Репутация: 2
- Настоящее имя: Кирилл
- Контактная информация:
Re: Будете смеяться, но центроискатель:)
Ответ на этот вопрос нашел в другой теме.DZiK писал(а):Хвостовик, посадка под пресс или резьба?
-
DZiK
- Новичок
- Сообщения: 28
- Зарегистрирован: 14 авг 2020, 14:24
- Репутация: 2
- Настоящее имя: Кирилл
- Контактная информация:
Re: Будете смеяться, но центроискатель:)
Я был "приятно" удивлен, когда собрал все детали в кучу, а он, зонд, работать не смог. Видимо в изначальном проекте и не хватает основных доработок, после которых все заработало.
А теперь самый прикол, у меня нет возможности производить токарные работы по алюминию, нет возможности фрезеровать высоким качеством алюминий на своем станке, я заказывал, да и друг захотел, на два по кругу обошлось как готовый, такого же плана.
А теперь мысли непонятно о чем, и как другу в глаза смотреть?
Автор, помогите пожалуйста, довести до ума ваше изделие!!!!!
Мне не понятно, как сделана качалка из полиацетали. Сейчас контакты с одной из трех сторон, не доходят до шариков, ацеталь упирается в компоненты. Изначально размер шариков был 3.15. ну не суть, 3.175. Контакты 3 мм, зазор от платы до элемента из ацетали(качалки) 1 мм, при увеличении шаров до 3.98 (не коротит, проверял) и при увеличении диаметра когтакта до 3.5, растояние получается 2.28. Что может помочь.
Я готов был все произвести и собрать, а тут такая подстава, да еще и перед другом стыдно.
- xenon-alien
- Почётный участник

- Сообщения: 4520
- Зарегистрирован: 01 янв 2013, 13:13
- Репутация: 925
- Настоящее имя: Daniel
- Откуда: Закарпатская обл. Украина
- Контактная информация:
Re: Будете смеяться, но центроискатель:)
DZiK, а что мешает отфрезеровать под белую деталь "негатив" (в конце видео, где канавки фрезеруются), зафиксировать и выфрезеровать с неё те места, где компоненты мешают? Или просто плоскость снять на 0.5-1мм.
А вы в проект не заглядывали случаем? Не было ли подозрительным, что на плате компоненты не разложены - не учтены?
А вы в проект не заглядывали случаем? Не было ли подозрительным, что на плате компоненты не разложены - не учтены?
- CNC-Logic
- Мастер
- Сообщения: 1560
- Зарегистрирован: 14 мар 2012, 03:40
- Репутация: 815
- Настоящее имя: Евгений
- Откуда: г.Новосибирск
- Контактная информация:
Re: Будете смеяться, но центроискатель:)
Проточите на токарном, ту часть тройника, которая упирается в компоненты, только не сильно: чтобы осталось побольше мяса под контактами. Можно ещё шарики чуток придвинуть друг к другу или контакты взять диаметром побольше.
- slavyan75
- Мастер
- Сообщения: 307
- Зарегистрирован: 16 авг 2016, 17:51
- Репутация: 31
- Настоящее имя: Вячеслав
- Откуда: Tilsit
- Контактная информация:
Re: Будете смеяться, но центроискатель:)
ничего не упирается, у вас качалка наверное толстовата
не верьте никому, уж мне то вы можете поверить...
-
DZiK
- Новичок
- Сообщения: 28
- Зарегистрирован: 14 авг 2020, 14:24
- Репутация: 2
- Настоящее имя: Кирилл
- Контактная информация:
Re: Будете смеяться, но центроискатель:)
Я искал центроискатель для нового станка по алюминию, который пока на паллете в деталях в пупырке, друг тоже попросил такой сделать.xenon-alien писал(а): ↑20 окт 2020, 02:42 DZiK, а что мешает отфрезеровать под белую деталь "негатив" (в конце видео, где канавки фрезеруются), зафиксировать и выфрезеровать с неё те места, где компоненты мешают? Или просто плоскость снять на 0.5-1мм.
А вы в проект не заглядывали случаем? Не было ли подозрительным, что на плате компоненты не разложены - не учтены?
Ну это не вопрос, конечно, после сборки допилить напильником, я не нуб, проблем с обработкой на фрезере нет, конечно я доработаю, только точность у него плавает, хотелось красивую штуку
Беспорно, что надо было все внимательно проверить, однако, я понадеялся на готовый проект, так сказать под ключ, своим ребятам я отдаю только финальные версии, изгтовил, собрал, загрузил прошивку, если нужно, и пользуешься.
Человек выложил проект, я на его базе все и сделал. Я взял модель, просмотрел, увидел, что качалки отличаются, доработал. В соответствии с изоходной моделью. Еще нюанс, наверное будет лучше на ацетали не выступ делать под пружину, а канавку. По поводу съема, место есть.
Поменяю шары, посмотрим как это улучшит ситуацию. Искал 3,5, не нашел. Буду ставить 3,98. Потом сниму 0,5 ацетали, для увеличения контактов потребуется еще мясо.
Дальше буду думать.
Может кто-то посмотрит мой чертеж и скажет, где я ошибся в размерах?
- xenon-alien
- Почётный участник

- Сообщения: 4520
- Зарегистрирован: 01 янв 2013, 13:13
- Репутация: 925
- Настоящее имя: Daniel
- Откуда: Закарпатская обл. Украина
- Контактная информация:
Re: Будете смеяться, но центроискатель:)
Я не видел готового проекта в теме, только готовое устройство.
Используйте их в качестве наружных, а на плату в искателе компоненты не паяйте, только шары и 2 провода выведите. Как вариант.
- xvovanx
- Мастер
- Сообщения: 3773
- Зарегистрирован: 25 фев 2016, 12:27
- Репутация: 920
- Настоящее имя: Владимир
- Откуда: Latvia
- Контактная информация:
Re: Будете смеяться, но центроискатель:)
viewtopic.php?p=201639#p201639xenon-alien писал(а): ↑ Я не видел готового проекта в теме, только готовое устройство.
- xenon-alien
- Почётный участник

- Сообщения: 4520
- Зарегистрирован: 01 янв 2013, 13:13
- Репутация: 925
- Настоящее имя: Daniel
- Откуда: Закарпатская обл. Украина
- Контактная информация:
Re: Будете смеяться, но центроискатель:)
До того как писать тут первый комментарий осилил ТРИ страницы (только гербер не смотрел и не сильно вникал), что бы понять негодование человека, но сам виноват, или что-то не так собрал - результат тот же.xvovanx писал(а): ↑21 окт 2020, 21:17viewtopic.php?p=201639#p201639xenon-alien писал(а): ↑ Я не видел готового проекта в теме, только готовое устройство.
Ни схемы ни платы. и много чего там не учтено. То есть это не готовый проект! А лишь готовое изделие, которое по ходу подгонялось, а после подгонки не доработалось, ну или компоненты были использованы мельче.
Вы когда-нибудь видели готовый проект в прямом смысле? Со всеми чертежами, списками, пояснениями и предостережениями...
-
DZiK
- Новичок
- Сообщения: 28
- Зарегистрирован: 14 авг 2020, 14:24
- Репутация: 2
- Настоящее имя: Кирилл
- Контактная информация:
Re: Будете смеяться, но центроискатель:)
Простите, не люблю я придирки к словам. Проект, изделие, модель и т.д.xenon-alien писал(а): ↑21 окт 2020, 21:38До того как писать тут первый комментарий осилил ТРИ страницы (только гербер не смотрел и не сильно вникал), что бы понять негодование человека, но сам виноват, или что-то не так собрал - результат тот же.xvovanx писал(а): ↑21 окт 2020, 21:17viewtopic.php?p=201639#p201639xenon-alien писал(а): ↑ Я не видел готового проекта в теме, только готовое устройство.
Ни схемы ни платы. и много чего там не учтено. То есть это не готовый проект! А лишь готовое изделие, которое по ходу подгонялось, а после подгонки не доработалось, ну или компоненты были использованы мельче.
Вы когда-нибудь видели готовый проект в прямом смысле? Со всеми чертежами, списками, пояснениями и предостережениями...
Проект - видел. И ...сам готовил. Знаю, что любая буква и символ важны, и в чужих руках не собереться.
Как прикол, напишите инструкцию по варке борща для жены. Не рецепт, а именно классическое пошаговое руководство, удивитесь, сколько будет нюансов.
Теперь уже совсем не важно, взял, сделал, собрал - не работает. Надо доработать до ума. С учетом затраченных сил и ресурсов. Уже стоимость близится к рациональности покупки у verser.
У меня еще несколько дополнительных устройств для нового станка, с ними тоже возни много, потому, что они мои и с нуля и там еще те танцы, даже имея хороший опыт.
Я доработаю, возможно выложу. Однако, у автора, работало, где его искать, кстати? был он 15 октября.
- xvovanx
- Мастер
- Сообщения: 3773
- Зарегистрирован: 25 фев 2016, 12:27
- Репутация: 920
- Настоящее имя: Владимир
- Откуда: Latvia
- Контактная информация:
Re: Будете смеяться, но центроискатель:)
Простите конечно, но тут форум, а не КБ. Если по вашему, так тут на форуме нет ни одного готового проекта со сметами, Гостами, полным оформлением, всеми чертежами, списками, пояснениями и предостережениями...xenon-alien писал(а): ↑ Вы когда-нибудь видели готовый проект в прямом смысле? Со всеми чертежами, списками, пояснениями и предостережениями...
P.S. как по мне так на форуме готовая модель, схема и вид печатной платы вполне годятся для проекта.
- xenon-alien
- Почётный участник

- Сообщения: 4520
- Зарегистрирован: 01 янв 2013, 13:13
- Репутация: 925
- Настоящее имя: Daniel
- Откуда: Закарпатская обл. Украина
- Контактная информация:
Re: Будете смеяться, но центроискатель:)
Я работал проектировщиком, только в другой сфере. Так что это не придирки. Результат вы ощутили на себе.
Что мог - подсказал.
Я не спорю - мне тоже вполне сойдет, так как берется модель в качестве черновика и подгоняется под используемое железо.
Вы это DZiK-у поясните.