Совместная разработка системы ЧПУ.

Mach, популярные и не очень CAD, CAM. Обсуждение и разработка программ для управления станками.
sidor094
Мастер
Сообщения: 826
Зарегистрирован: 20 фев 2014, 09:13
Репутация: 81
Настоящее имя: Сергей
Откуда: Москва
Контактная информация:

Re: Совместная разработка системы ЧПУ.

Сообщение sidor094 »

Сделано пот под такую китайскую плату.
S85b2d331fc56413e9de689a9b2d2a5dbi.jpg (1489 просмотров) <a class='original' href='./download/file.php?id=205406&mode=view' target=_blank>Загрузить оригинал (163.44 КБ)</a>
Сама плата целиком выглядит так
S85b2d331fc56413e9de689a9b2d2a5dbi.jpg (1489 просмотров) <a class='original' href='./download/file.php?id=205406&mode=view' target=_blank>Загрузить оригинал (163.44 КБ)</a>
Что касается программных концевиков,то они как правило начинают работать только после хоум иногда правда координаты сохраняют на энергонезависимой памяти(например на винчестере)и при следующем включении тотталкиваться от них.Но у меня так не сделано.
Вложения
IMG_20221106_162609.jpg (1489 просмотров) <a class='original' href='./download/file.php?id=205407&mode=view' target=_blank>Загрузить оригинал (4.35 МБ)</a>
vtgmfg
Мастер
Сообщения: 1829
Зарегистрирован: 23 июн 2022, 14:13
Репутация: 77
Настоящее имя: Максим
Контактная информация:

Re: Совместная разработка системы ЧПУ.

Сообщение vtgmfg »

sidor094 писал(а): они как правило начинают работать только после хоум
G53 сохраняется на диск и все рабочие СК тоже и все загружается. лимиты естественно тоже. только они не включены. их можно включить не делая хоуминг на самом деле.. иногда это удобнее - при хоумлении возникает некоторая погрешность. Но сразу после загрузки они выключены. И скриптом их тоже не включить, чтобы автоматом. И возникает на ровном месте возможность для аварии.
sidor094
Мастер
Сообщения: 826
Зарегистрирован: 20 фев 2014, 09:13
Репутация: 81
Настоящее имя: Сергей
Откуда: Москва
Контактная информация:

Re: Совместная разработка системы ЧПУ.

Сообщение sidor094 »

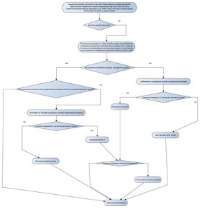
алгоритм нарезания резьбы.jpg (1470 просмотров) <a class='original' href='./download/file.php?id=205408&mode=view' target=_blank>Загрузить оригинал (117.75 КБ)</a>
Добавил алгоритм нарезания резьбы.
sidor094
Мастер
Сообщения: 826
Зарегистрирован: 20 фев 2014, 09:13
Репутация: 81
Настоящее имя: Сергей
Откуда: Москва
Контактная информация:

Re: Совместная разработка системы ЧПУ.

Сообщение sidor094 »

vtgmfg писал(а): иногда это удобнее - при хоумлении возникает некоторая погрешность.
Это почему?Если вы выключите питание например шаговых двигателей,он потеряет все микрошаги,так как придет к устойчивому положению относительно магнитов.Да и серво может сдвинуться как при выключении так ипри включении.А хомы можно сделать достаточно точными.Я
делал на поперечке токарного 2 датчика.Один по положеннию суппорта,Второй по положению винта поперечной подачи.Несмотря на то,что датчики обычные ,тупые индуктивные.Выход в 0 по Х получился достаточно точным.
sidor094
Мастер
Сообщения: 826
Зарегистрирован: 20 фев 2014, 09:13
Репутация: 81
Настоящее имя: Сергей
Откуда: Москва
Контактная информация:

Re: Совместная разработка системы ЧПУ.

Сообщение sidor094 »

vtgmfg писал(а): иногда это удобнее - при хоумлении возникает некоторая погрешность.
Это почему?Если вы выключите питание например шаговых двигателей,он потеряет все микрошаги,так как придет к устойчивому положению относительно магнитов.Да и серво может сдвинуться как при выключении так ипри включении.А хомы можно сделать достаточно точными.Я
делал на поперечке токарного 2 датчика.Один по положеннию суппорта,Второй по положению винта поперечной подачи.Несмотря на то,что датчики обычные ,тупые индуктивные.Выход в 0 по Х получился достаточно точным.
vtgmfg
Мастер
Сообщения: 1829
Зарегистрирован: 23 июн 2022, 14:13
Репутация: 77
Настоящее имя: Максим
Контактная информация:

Re: Совместная разработка системы ЧПУ.

Сообщение vtgmfg »

sidor094 писал(а): он потеряет все микрошаги,так как придет к устойчивому положению относительно магнитов.
а вот не факт что силы у него хватит..
и тут еще одно интересное наблюдение.. есть у меня 2 китайских и 1 фирменный нема23 ШД.. все с 200шагами на оборот. но у фирменного устойчивые положения четкие, прямо щелкает.. и они чаще в 4 раза..

кроме того если я не выключал питание а просто перезапустил программу.. зачем мне хоумится - позиция не улучшится от этого..
тут возникает одна моя хотелка от кнопки хоуминг.. чтобы выпадало меню с кучей вариантов хоуминга и был бы там еще пункт "паркинг". то есть встать в ближайшую цельношаговую позицию. ну и "отключить лимиты" и еще много интересных вариантов
sidor094 писал(а): Несмотря на то,что датчики обычные ,тупые индуктивные.Выход в 0 по Х получился достаточно точным.
да у меня тоже грех жаловаться . но они не обязаны быть точными. тут у кого-то 1-2мм погрешность хоуминга в течении суток было.
sidor094
Мастер
Сообщения: 826
Зарегистрирован: 20 фев 2014, 09:13
Репутация: 81
Настоящее имя: Сергей
Откуда: Москва
Контактная информация:

Re: Совместная разработка системы ЧПУ.

Сообщение sidor094 »

vtgmfg писал(а): но они не обязаны быть точными. тут у кого-то 1-2мм погрешность хоуминга в течении суток было.
На токарнике такое не допустимо по оси Х.По оси Х точность хоума - впрямую точность.То есть если хоум-сотка то и максимально достижимая точность тоже не превысит сотку.У меня по Х сотку держит.Если система на микроконтроллере кстати,перезагружать ее при включенных приводах смысла нет.
vtgmfg
Мастер
Сообщения: 1829
Зарегистрирован: 23 июн 2022, 14:13
Репутация: 77
Настоящее имя: Максим
Контактная информация:

Re: Совместная разработка системы ЧПУ.

Сообщение vtgmfg »

sidor094 писал(а): Если система на микроконтроллере кстати,перезагружать ее при включенных приводах смысла нет.
в смысле?
sidor094 писал(а): На токарнике такое не допустимо по оси Х.
так люди и работают от и до - пока вся фрезеровка не закончится потому что поймать потерянный ноль уже невозможно. а привязаться "бумажкой" уже не к чему
sidor094
Мастер
Сообщения: 826
Зарегистрирован: 20 фев 2014, 09:13
Репутация: 81
Настоящее имя: Сергей
Откуда: Москва
Контактная информация:

Re: Совместная разработка системы ЧПУ.

Сообщение sidor094 »

vtgmfg писал(а): в смысле?
А зачем перезагрузка?\либо выключаю весь станок,либо система включена вместе с приводами.Тем более лезть к кнопке ресет далеко.Да и не предусматривал вообще такое.Общее выключение и все.
sidor094
Мастер
Сообщения: 826
Зарегистрирован: 20 фев 2014, 09:13
Репутация: 81
Настоящее имя: Сергей
Откуда: Москва
Контактная информация:

Re: Совместная разработка системы ЧПУ.

Сообщение sidor094 »

vtgmfg писал(а): а вот не факт что силы у него хватит..
Даже если при выключении не хватит ,то при включении выставится.Вообще не понятно ,зачем вы перегружаете систему?Ведь если она повисла, то уж наврядли вы перед этим сохранили положение,А если не повисла,то тогда вообще зачем перегружать?
vtgmfg
Мастер
Сообщения: 1829
Зарегистрирован: 23 июн 2022, 14:13
Репутация: 77
Настоящее имя: Максим
Контактная информация:

Re: Совместная разработка системы ЧПУ.

Сообщение vtgmfg »

sidor094 писал(а): Даже если при выключении не хватит ,то при включении выставится.
почему и интересна была бы опция "паркинг"
sidor094 писал(а): А зачем перезагрузка?\либо выключаю весь станок,либо система включена вместе с приводами.Тем более лезть к кнопке ресет далеко.Да и не предусматривал вообще такое.Общее выключение и все.
всякие бывают ситуации. у меня в самой программе еще есть кнопка вкл\выкл что она делает? а хз.. мешает жить. ее нужно перевести в состояние "выкл" если хочешь зайти в конфигурацию. даже просто посмотреть. можно вывести сигнал на контроллер чтобы тот выключил контактор.. но сам комп которым служит ноут так не выключишь.. возможности запустить из скрипта shutdown компу - нет
Аватара пользователя
Сергей Саныч
Мастер
Сообщения: 9116
Зарегистрирован: 30 май 2012, 14:20
Репутация: 2858
Откуда: Тюмень
Контактная информация:

Re: Совместная разработка системы ЧПУ.

Сообщение Сергей Саныч »

vtgmfg писал(а): есть у меня 2 китайских и 1 фирменный нема23 ШД.. все с 200шагами на оборот. но у фирменного устойчивые положения четкие, прямо щелкает.. и они чаще в 4 раза..
Это просто разные двигатели, для разных задач. Отличаются формой полюсов статора и ротора. Кстати, для микрошага лучше тот, у которого нет четких устойчивых положений.
Чудес не бывает. Бывают фокусы.
vtgmfg
Мастер
Сообщения: 1829
Зарегистрирован: 23 июн 2022, 14:13
Репутация: 77
Настоящее имя: Максим
Контактная информация:

Re: Совместная разработка системы ЧПУ.

Сообщение vtgmfg »

еще раз попытался посчитать. ну в общем китайские 100 слабовыраженных шагов, а Minebea - 200 четких.. хз в чем там разница но этот брендовый - точно труп если вынуть ротор. намагничен в сборе. а вот почему кстати беспокойство что положение ШД обязательно потеряется если придется выключать питание? ну во-первых никуда ротор не повернется в свое устойчивое положние - к нему же швп присоединена? это если бы он сам по себе был - то да. во-вторых, что если после при повторном включении сначала подать на драйвер прошлое колво микрошагов, а потом енейбл? по идее в том же положении он и окажется. если люфтов нет.. почему бы ему потерять шаг?

да - тогда надо целые шаги считать и сбрасывать со счета.. ну да.. несколько заумно
Cvazist
Мастер
Сообщения: 1155
Зарегистрирован: 16 окт 2017, 16:07
Репутация: 97
Контактная информация:

Re: Совместная разработка системы ЧПУ.

Сообщение Cvazist »

vtgmfg писал(а): 15 ноя 2022, 21:01 да - тогда надо целые шаги считать и сбрасывать со счета.. ну да.. несколько заумно
Поставь оптические линейки с DRO.
На DRO энергонезависимое питание и всегда будешь знать где оси.
vtgmfg
Мастер
Сообщения: 1829
Зарегистрирован: 23 июн 2022, 14:13
Репутация: 77
Настоящее имя: Максим
Контактная информация:

Re: Совместная разработка системы ЧПУ.

Сообщение vtgmfg »

Какие у вас скорости/ускорения выставлены? и проверяли ли насколько мимо проходит траектория от заданной? может ведь и оказаться что в этом тесте шаговик обыграет линейку.
sidor094
Мастер
Сообщения: 826
Зарегистрирован: 20 фев 2014, 09:13
Репутация: 81
Настоящее имя: Сергей
Откуда: Москва
Контактная информация:

Re: Совместная разработка системы ЧПУ.

Сообщение sidor094 »

vtgmfg писал(а): ну во-первых никуда ротор не повернется в свое устойчивое положние - к нему же швп присоединена? это если бы он сам по себе был - то да. во-вторых, что если после при повторном включении сначала подать на драйвер прошлое колво микрошагов, а потом енейбл? по идее в том же положении он и окажется. если люфтов нет.. почему бы ему потерять шаг?
Вы знаете в какое положение выставляется микрошаг драйвера при включении питания?Я так предполагаю,что в нулевое.Ну и вообще система чпу это одно ,привода- другое.Есть комплекс,но я так предполагаю,что его у Вас нет.То есть такой вопрос ,как начальное позиционирование при сбросе питания решается в комплексе системы чпу и драйверов приводов . И никак иначе.Я думаю в бюджетной системе,как у Вас ,вопрос начального позиционирования решается никак.Так что обсуждать проблему можно,но решить ,при существующей конфигурации -НЕТ.
vtgmfg
Мастер
Сообщения: 1829
Зарегистрирован: 23 июн 2022, 14:13
Репутация: 77
Настоящее имя: Максим
Контактная информация:

Re: Совместная разработка системы ЧПУ.

Сообщение vtgmfg »

sidor094 писал(а): Вы знаете в какое положение выставляется микрошаг драйвера при включении питания?Я так предполагаю,что в нулевое.
логично. в то же самое которое было и прошлый раз. так что если программа считала все микрошаги и отбрасывала целые - то при отсутствии люфта в полшага можно вернуться в то же положение что было до выключения питания.
sidor094 писал(а): То есть такой вопрос ,как начальное позиционирование при сбросе питания решается в комплексе системы чпу и драйверов приводов .
да необязательно. условно говоря - возобновить работу над деталью можно вовсе на другом станке. важно привязаться к незаконченной детали. а уж если станок тот же то задача упрощается до автоматизма. установил щуп и нажал кнопку если она есть, не думая. вынул щуп и нажал "старт". то есть можно перепривязаться опосредованно и пофиг на то какие там привода и есть ли z метки. была бы программа достаточно развита
Аватара пользователя
Mamont
Мастер
Сообщения: 2005
Зарегистрирован: 10 дек 2015, 12:21
Репутация: 391
Настоящее имя: Виталий
Откуда: РБ Минск
Контактная информация:

Re: Совместная разработка системы ЧПУ.

Сообщение Mamont »

vtgmfg писал(а): логично. в то же самое которое было и прошлый раз. так что если программа считала все микрошаги и отбрасывала целые - то при отсутствии люфта в полшага можно вернуться в то же положение что было до выключения питания.
Неиссякаемый поток фантазий.
ШВП достаточно легко крутится, у большинства сильных ШД хватит момента довернуть в ротор устойчивое положение.
Далее: в выключенном состоянии он остановился в положении электрической фазы на 180градусов, включенный драйвер по умолчанию ставит 0градусов. Ротор двигателя равновероятно довернется или по часовой или против.

Все придумано и опробовано: хоумление. Это если надо высокая точность восстановления координаты. Или забить болт, если детали позволяют
vtgmfg
Мастер
Сообщения: 1829
Зарегистрирован: 23 июн 2022, 14:13
Репутация: 77
Настоящее имя: Максим
Контактная информация:

Re: Совместная разработка системы ЧПУ.

Сообщение vtgmfg »

Mamont писал(а): Неиссякаемый поток фантазий.
я все для вас выше расписал.
Mamont писал(а): у большинства сильных ШД хватит момента довернуть в ротор устойчивое положение.
к меня нема 23. держу палец на ремне - при выключении ЕНА я ничего абсолютно не чувствую. включаю ЕНА - то же самое. а вот если через выключение питания - то дергание есть. ну так я об этом и писал - микрошаги не учтены. а вроде можно бы. 3,6градуса весьма заметный угол для люфта..
Mamont писал(а): Далее: в выключенном состоянии он остановился в положении электрической фазы на 180градусов,
предварительно запомнили микрошаги. потом выключили питание. никуда он не сдвинулся если не просто на столе лежит. ок - пусть отклониться на +-1,5градуса.
Mamont писал(а): включенный драйвер по умолчанию ставит 0градусов.
ок - но пусть ЕНА при этом будет выключен. даем драйверу запомненное значение микрошагов и уже потом включаем ЕНА. почему бы ему не встатьтуда где был?
vtgmfg
Мастер
Сообщения: 1829
Зарегистрирован: 23 июн 2022, 14:13
Репутация: 77
Настоящее имя: Максим
Контактная информация:

Re: Совместная разработка системы ЧПУ.

Сообщение vtgmfg »

Mamont писал(а): Все придумано и опробовано: хоумление. Это если надо высокая точность восстановления координаты. Или забить болт, если детали позволяют
с индукционными датчиками можно только верить в высокую точность. но если есть щуп любительского уровня - почему бы не иметь 5мкм?
Ответить

Вернуться в «Windows / Mach»