SprutCAM
-
jo_key
- Почётный участник

- Сообщения: 262
- Зарегистрирован: 19 сен 2011, 14:49
- Репутация: 30
- Настоящее имя: Евгений
- Откуда: Украина, Харьков
- Контактная информация:
Re: SprutCAM
я бы разбил фрезеровку на несколько операций:
-выборка плоскости
-нарезание зубьев
вот пример, который набросал поверхностно, но надо не забывать. что нужны подходы и отходы, а значит фреза будет находиться за деталью
-выборка плоскости
-нарезание зубьев
вот пример, который набросал поверхностно, но надо не забывать. что нужны подходы и отходы, а значит фреза будет находиться за деталью
- Вложения
-
- пример_.rar
- (490.68 КБ) 411 скачиваний
- Taganrog
- Мастер
- Сообщения: 1238
- Зарегистрирован: 15 апр 2015, 16:32
- Репутация: 284
- Настоящее имя: Евгений
- Откуда: Брянск
- Контактная информация:
Re: SprutCAM
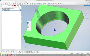
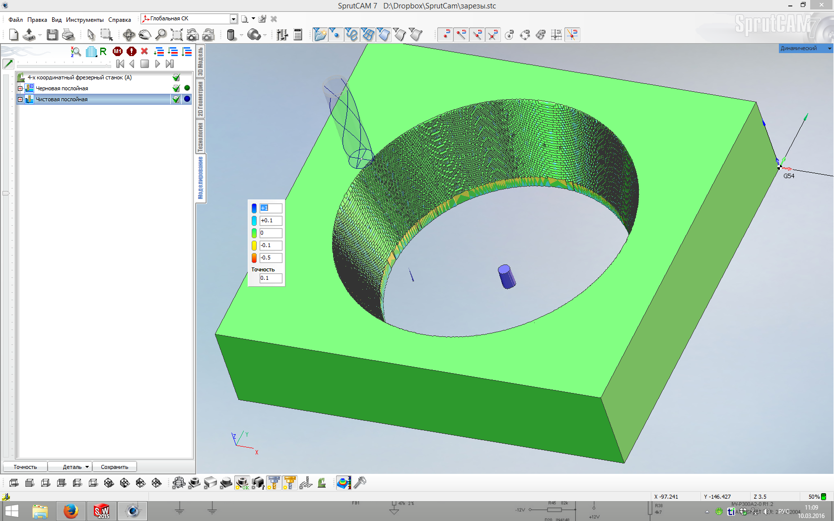
Кто нибудь знает от чего в СпрутКаме бывают зарезы на наклонный поверхностях. Уже не первая заготовка получается с дефектом.
Если взять наклонную плоскость и пройтись черновой послойной без припуска а потом не меняя инструмента пройти этот же контур чистовой то в симуляции получается все красиво а на практике получаются зарезы. не могу понять толи постпроцессор косячит толи симуляция не отображает реального состояния дел (в спруте и такое бывает)
SprutCam 7.1.6 результат Вторая деталь . обработка постоенна так же
Если взять наклонную плоскость и пройтись черновой послойной без припуска а потом не меняя инструмента пройти этот же контур чистовой то в симуляции получается все красиво а на практике получаются зарезы. не могу понять толи постпроцессор косячит толи симуляция не отображает реального состояния дел (в спруте и такое бывает)
SprutCam 7.1.6 результат Вторая деталь . обработка постоенна так же
-
Forza
- Новичок
- Сообщения: 35
- Зарегистрирован: 23 июн 2015, 09:17
- Репутация: -51
- Настоящее имя: Дмитрий
Re: SprutCAM
Может это не пост и не симуляция, а фреза корявая?
- Taganrog
- Мастер
- Сообщения: 1238
- Зарегистрирован: 15 апр 2015, 16:32
- Репутация: 284
- Настоящее имя: Евгений
- Откуда: Брянск
- Контактная информация:
Re: SprutCAM
Фреза 12мм .хвостовик 8мм пазовая по дереву. размер соответствует заявленному (мкрометром посмотрел). Острая -это ее первая деталька. В каких ее параметрах искать корявость ? до этого резал 3.175мм твердотельной китайской однозаходной по фторопласту. на наклонной поверхности получил такуюже картину (тоже делал без припуска). Делал до этого траектории в арткаме- ни разу таких косяков не видел. Вот и не могу отловить где косяк (( арткам увы не для всего сгодится.
- Сергей Саныч
- Мастер
- Сообщения: 9116
- Зарегистрирован: 30 май 2012, 14:20
- Репутация: 2858
- Откуда: Тюмень
- Контактная информация:
- Taganrog
- Мастер
- Сообщения: 1238
- Зарегистрирован: 15 апр 2015, 16:32
- Репутация: 284
- Настоящее имя: Евгений
- Откуда: Брянск
- Контактная информация:
Re: SprutCAM
Нет . В том то и дело. Визуализация показала все ок. Станок тоже не был замечен в сбое координат (управляется сейчас ncstudio) . Да и если б сбой был шагов то все следующие круги были б со смещением я так понимаю.
- Сергей Саныч
- Мастер
- Сообщения: 9116
- Зарегистрирован: 30 май 2012, 14:20
- Репутация: 2858
- Откуда: Тюмень
- Контактная информация:
Re: SprutCAM
я имею в виду визуализацию не в спруте, а посредством системы управления станком. Или ncstudio не имеет визуализации?
Чудес не бывает. Бывают фокусы.
- Taganrog
- Мастер
- Сообщения: 1238
- Зарегистрирован: 15 апр 2015, 16:32
- Репутация: 284
- Настоящее имя: Евгений
- Откуда: Брянск
- Контактная информация:
Re: SprutCAM
Ясно. Ncstudio показывает траектории полосами (нет выборки материала.из за этого не наглядно что и где остается. ) в принципе можно увеличить и измерить отклонения. Этого я еще не делал.Спасибо .Доберусь до станка -проведу симуляцию. файлы УП специально решил не удалять пока не пойму где косяк.
- Сергей Саныч
- Мастер
- Сообщения: 9116
- Зарегистрирован: 30 май 2012, 14:20
- Репутация: 2858
- Откуда: Тюмень
- Контактная информация:
- DoodleJump
- Новичок
- Сообщения: 38
- Зарегистрирован: 22 июн 2015, 11:50
- Репутация: 7
- Настоящее имя: ДВ
- Контактная информация:
Re: SprutCAM
Все добрый день. Чето в конце того обещали выпустить версию не только для mach3, а также обеспечить поддержку еще и других (в частности ncdrive или nc6). кто в курсе может?
- Nick
- Мастер
- Сообщения: 22776
- Зарегистрирован: 23 ноя 2009, 16:45
- Репутация: 1735
- Заслуга: Developer
- Откуда: Gatchina, Saint-Petersburg distr., Russia
- Контактная информация:
Re: SprutCAM
Уже выпустили.
Есть версии под:
Есть версии под:
- MACH3
- LinuxCNC
- NCStudio
- NCDrive
- Syntec
Может в этом проблема? Поставь припуск на черновую, хотя бы 0,5мм. А лучше меньше. Скорее всего при повторном чистовом проходе фреза работает чуть по другому и поэтому остаются следы от чистового прохода.Taganrog писал(а):Если взять наклонную плоскость и пройтись черновой послойной без припуска а потом не меняя инструмента пройти этот же контур чистовой то в симуляции получается все красиво а на практике получаются зарезы. не могу понять толи постпроцессор косячит толи симуляция не отображает реального состояния дел (в спруте и такое бывает)
- dinkata
- Мастер
- Сообщения: 1029
- Зарегистрирован: 05 сен 2014, 09:07
- Репутация: 391
- Настоящее имя: Диньо
- Откуда: Болгария
- Контактная информация:
Re: SprutCAM
Nick писал(а):Уже выпустили.
гуглил ,гуглил и решил просит ссьйлка ,пожалуйстаNick писал(а):LinuxCNC
Простите ошибки, я иностранец.У моя клавиатура нету "э" и "ы"
- Сергей Саныч
- Мастер
- Сообщения: 9116
- Зарегистрирован: 30 май 2012, 14:20
- Репутация: 2858
- Откуда: Тюмень
- Контактная информация:
Re: SprutCAM
Пробовал ставить 10 версию (пробную, само собой) - установка виснет где-то посередине процесса.
Nick, ты что имеешь в виду - постпроцессоры для этих систем, или недорогие (относительно) версии Спрута для каждой из них (вроде той, что для Мача была в прошлом году)?Nick писал(а):Уже выпустили.
Чудес не бывает. Бывают фокусы.
- dinkata
- Мастер
- Сообщения: 1029
- Зарегистрирован: 05 сен 2014, 09:07
- Репутация: 391
- Настоящее имя: Диньо
- Откуда: Болгария
- Контактная информация:
Re: SprutCAM
http://www.cnc-box.ru/Products/%D0%9F%D ... 0%B8%D0%B5dinkata писал(а):гуглил ,гуглил
никакое инфо ,что ,как,система и т.д.
дайте пожалуйста !
Простите ошибки, я иностранец.У моя клавиатура нету "э" и "ы"
- Nick
- Мастер
- Сообщения: 22776
- Зарегистрирован: 23 ноя 2009, 16:45
- Репутация: 1735
- Заслуга: Developer
- Откуда: Gatchina, Saint-Petersburg distr., Russia
- Контактная информация:
Re: SprutCAM
Второе.Сергей Саныч писал(а):Nick, ты что имеешь в виду - постпроцессоры для этих систем, или недорогие (относительно) версии Спрута для каждой из них (вроде той, что для Мача была в прошлом году)?
- Сергей Саныч
- Мастер
- Сообщения: 9116
- Зарегистрирован: 30 май 2012, 14:20
- Репутация: 2858
- Откуда: Тюмень
- Контактная информация:
- Nick
- Мастер
- Сообщения: 22776
- Зарегистрирован: 23 ноя 2009, 16:45
- Репутация: 1735
- Заслуга: Developer
- Откуда: Gatchina, Saint-Petersburg distr., Russia
- Контактная информация:
Re: SprutCAM
Ну это пока информация, так сказать изнутри 
- Сергей Саныч
- Мастер
- Сообщения: 9116
- Зарегистрирован: 30 май 2012, 14:20
- Репутация: 2858
- Откуда: Тюмень
- Контактная информация:
Re: SprutCAM
Тем не менее, цены у тебя на сайте в открытом доступеNick писал(а):Ну это пока информация, так сказать изнутри
Чудес не бывает. Бывают фокусы.
- SacS
- Новичок
- Сообщения: 20
- Зарегистрирован: 02 апр 2015, 15:41
- Репутация: 6
- Настоящее имя: Николай
- Контактная информация:
Re: SprutCAM
Посмотри вот здесь об этом http://www.sprut.ru/company/press/?tab=60&lefttab=737
там и цена озвучена
там и цена озвучена
- SacS
- Новичок
- Сообщения: 20
- Зарегистрирован: 02 апр 2015, 15:41
- Репутация: 6
- Настоящее имя: Николай
- Контактная информация:
Re: SprutCAM
Посмотрел проект, проверил координаты в файле CLD.Taganrog писал(а):Ясно. Ncstudio показывает траектории полосами (нет выборки материала.из за этого не наглядно что и где остается. ) в принципе можно увеличить и измерить отклонения. Этого я еще не делал.Спасибо .Доберусь до станка -проведу симуляцию. файлы УП специально решил не удалять пока не пойму где косяк.
Возможно проблема в постпроцессоре.
Выложи, проверю
