SprutCAM как создать модель для токарной фрезеровки
SprutCAM как создать модель для токарной фрезеровки
Работаю в Арткам трех координатка, разумеется.... Приобрели Четырех-осный токарно-фрезерный станок... Штук пять различных программ попробовал типа: Павормил, Футеркам и тд. и т.п. Большинство на английском языке, и оцуцтвуют какие-либо пособия, или я не могу найти. Решил освоить SprutCam 2007 понравился интерфейс, русский язык. Станок приобрели для производства капителей, балясин, колонн... Пытаюсь сделать проект для капители, но симулирует фрезеровку как для трехосного... Подскажите, помогите, разобраться!!!!!!!!! Вторую неделю голова кругом, не могу справиться!
-
aftaev
- Зачётный участник

- Сообщения: 34042
- Зарегистрирован: 04 апр 2010, 19:22
- Репутация: 6194
- Откуда: Казахстан.
- Контактная информация:
Re: SprutCAM как создать модель для токарной фрезеровки
АртКама обычно хватаетGanocy писал(а):для производства капителей, балясин, колонн...
Дилетанту сложные вещи кажутся очень простыми, и только профессионал понимает насколько сложна самая простая вещь
Кто хочет - ищет возможности, кто не хочет - ищет оправдание.
Найди работу по душе и тебе не придется работать.
Кто хочет - ищет возможности, кто не хочет - ищет оправдание.
Найди работу по душе и тебе не придется работать.
Re: SprutCAM как создать модель для токарной фрезеровки
Четырех осный станок!
-
AVK74
- Почётный участник

- Сообщения: 1854
- Зарегистрирован: 02 июл 2013, 09:03
- Репутация: 335
- Откуда: Уфа
- Контактная информация:
Re: SprutCAM как создать модель для токарной фрезеровки
Не буду новую тему делать. Есть ли кто работающий с сабжевой прогой?
Чет захотелось мне с ней поковыряцца. В арткаме как то сразу все болемоле понятно, а тут нифига. Причем встроенный хелп не очень и хелпит.
Можно ли делать переходы, чтоб детальки из листа не вываливались?
Мож мурзилка какая есть по 2d фрезерованию?
Чет захотелось мне с ней поковыряцца. В арткаме как то сразу все болемоле понятно, а тут нифига. Причем встроенный хелп не очень и хелпит.
Можно ли делать переходы, чтоб детальки из листа не вываливались?
Мож мурзилка какая есть по 2d фрезерованию?
-
konyshevk
- Почётный участник

- Сообщения: 740
- Зарегистрирован: 19 апр 2014, 22:09
- Репутация: 698
- Откуда: Челябинск
- Контактная информация:
Re: SprutCAM как создать модель для токарной фрезеровки
Работаю в Спруте неплохая прога
для балясин думаю надо ротационной обработкой делать программу
главное с самого начала правильно выбрать станок(в спруте) чтобы с осями все совпало
и в ротац обработка спут копризничает по оси вращения детали она должна быть С и совподать
с X .
попоже скину какой нибуть проект что-бы попонятней было
для балясин думаю надо ротационной обработкой делать программу
главное с самого начала правильно выбрать станок(в спруте) чтобы с осями все совпало
и в ротац обработка спут копризничает по оси вращения детали она должна быть С и совподать
с X .
попоже скину какой нибуть проект что-бы попонятней было
Даешь коллективный разум !
-
konyshevk
- Почётный участник

- Сообщения: 740
- Зарегистрирован: 19 апр 2014, 22:09
- Репутация: 698
- Откуда: Челябинск
- Контактная информация:
Re: SprutCAM как создать модель для токарной фрезеровки
Вот пара примеров
один ротационная об-ка
только не знаю в спруте 2007 откроется? сделаны SprutCAM 7
один ротационная об-ка
только не знаю в спруте 2007 откроется? сделаны SprutCAM 7
- Вложения
-
- Звездочка заготовка.rar
- проект спрута
- (3.31 МБ) 2032 скачивания
-
- Z15.rar
- проект
- (5.5 МБ) 1853 скачивания
Даешь коллективный разум !
-
AVK74
- Почётный участник

- Сообщения: 1854
- Зарегистрирован: 02 июл 2013, 09:03
- Репутация: 335
- Откуда: Уфа
- Контактная информация:
Re: SprutCAM как создать модель для токарной фрезеровки
Интересна только 2D обработка на трехосевом фрезере.
-
jo_key
- Почётный участник

- Сообщения: 262
- Зарегистрирован: 19 сен 2011, 14:49
- Репутация: 30
- Настоящее имя: Евгений
- Откуда: Украина, Харьков
- Контактная информация:
Re: SprutCAM как создать модель для токарной фрезеровки
Ротационной обработке в Спрут2007 нет, а для балясин лучше использовать 5Д-контур, если она построена на кривых
Последний раз редактировалось jo_key 29 июл 2014, 15:33, всего редактировалось 1 раз.
-
jo_key
- Почётный участник

- Сообщения: 262
- Зарегистрирован: 19 сен 2011, 14:49
- Репутация: 30
- Настоящее имя: Евгений
- Откуда: Украина, Харьков
- Контактная информация:
Re: SprutCAM как создать модель для токарной фрезеровки
Но С это поворотная ось вдоль Z, а A - вдоль X, или я что-то неправильно понял?konyshevk писал(а):Работаю в Спруте неплохая прога
для балясин думаю надо ротационной обработкой делать программу
главное с самого начала правильно выбрать станок(в спруте) чтобы с осями все совпало
и в ротац обработка спут копризничает по оси вращения детали она должна быть С и совподать
с X .
попоже скину какой нибуть проект что-бы попонятней было
И в файле "звездочка заготовка" лучше не использовать ротационную обработку, а какую нибудь чистовую послойную одной поверхности, а потом все это дело размножить на количество зубьев
Или же, если позволяет инструмент, операцией 2Д контур прорезать зуб и, опять же, размножить все на кол-во зубьев
-
jo_key
- Почётный участник

- Сообщения: 262
- Зарегистрирован: 19 сен 2011, 14:49
- Репутация: 30
- Настоящее имя: Евгений
- Откуда: Украина, Харьков
- Контактная информация:
Re: SprutCAM как создать модель для токарной фрезеровки
Для начала лучше бы посмотреть видео https://www.youtube.com/results?search_query=sprutcam7 , там много чего интересного можно почерпнуть для начинающего.Ganocy писал(а):Работаю в Арткам трех координатка, разумеется.... Приобрели Четырех-осный токарно-фрезерный станок... Штук пять различных программ попробовал типа: Павормил, Футеркам и тд. и т.п. Большинство на английском языке, и оцуцтвуют какие-либо пособия, или я не могу найти. Решил освоить SprutCam 2007 понравился интерфейс, русский язык. Станок приобрели для производства капителей, балясин, колонн... Пытаюсь сделать проект для капители, но симулирует фрезеровку как для трехосного... Подскажите, помогите, разобраться!!!!!!!!! Вторую неделю голова кругом, не могу справиться!
И лучше бы изучать sprutcam7
-
konyshevk
- Почётный участник

- Сообщения: 740
- Зарегистрирован: 19 апр 2014, 22:09
- Репутация: 698
- Откуда: Челябинск
- Контактная информация:
Re: SprutCAM как создать модель для токарной фрезеровки
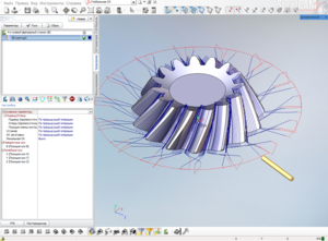
ЭТО я как пример для ротационной об-ки сделал на скорую руку , какая модель была ту засунул (я болясины не делаю)jo_key писал(а):Но С это поворотная ось вдоль Z, а A - вдоль X, или я что-то неправильно понял?И в файле "звездочка заготовка" лучше не использовать ротационную обработку, а какую нибудь чистовую послойную одной поверхности, а потом все это дело размножить на количество зубьевИли же, если позволяет инструмент, операцией 2Д контур прорезать зуб и, опять же, размножить все на кол-во зубьев
а вот шестерня это реальная деталь (уже на станке стоит)
Даешь коллективный разум !
-
konyshevk
- Почётный участник

- Сообщения: 740
- Зарегистрирован: 19 апр 2014, 22:09
- Репутация: 698
- Откуда: Челябинск
- Контактная информация:
Re: SprutCAM как создать модель для токарной фрезеровки
я там че-то напутал, С вдоль zjo_key писал(а):Но С это поворотная ось вдоль Z, а A - вдоль X, или я что-то неправильно понял?
Было что ротационную на ось В делал вертикальную вдоль Y че-то долго мучился крутит по А (хотя станок выбирал 4 осевой с поворотной В ) но потом разобрался.
Даешь коллективный разум !
-
AVK74
- Почётный участник

- Сообщения: 1854
- Зарегистрирован: 02 июл 2013, 09:03
- Репутация: 335
- Откуда: Уфа
- Контактная информация:
Re: SprutCAM как создать модель для токарной фрезеровки
Перемычки можно делать, что бы детали не вываливались?
-
jo_key
- Почётный участник

- Сообщения: 262
- Зарегистрирован: 19 сен 2011, 14:49
- Репутация: 30
- Настоящее имя: Евгений
- Откуда: Украина, Харьков
- Контактная информация:
Re: SprutCAM как создать модель для токарной фрезеровки
как бы да.AVK74 писал(а):Перемычки можно делать, что бы детали не вываливались?
-
AVK74
- Почётный участник

- Сообщения: 1854
- Зарегистрирован: 02 июл 2013, 09:03
- Репутация: 335
- Откуда: Уфа
- Контактная информация:
Re: SprutCAM как создать модель для токарной фрезеровки
Чет совсем непонятно как в нем работать, может кто на пальца объяснит как резать 2D детали? Либо видео запилит, на трубе ничего ладом нет. Непонятно даже как компенсацию диаметра фрезы делать. Вообще ничего непонятно. Вроде начинает проясняться, а дальше снова затык. Хелп хоть и на русском но дурной какой-то. Еще сильней запутывает.
-
jo_key
- Почётный участник

- Сообщения: 262
- Зарегистрирован: 19 сен 2011, 14:49
- Репутация: 30
- Настоящее имя: Евгений
- Откуда: Украина, Харьков
- Контактная информация:
Re: SprutCAM как создать модель для токарной фрезеровки
Выбирать компенсацию нужно из свойств контуров контуров.Либо эквидистанта (учитывает диаметр фрезы), либо контур (идет по контуру)
Хелп довольно специфический, в нем рассказывается про каждую операцию, но как ты будешь этим пользоваться - все на твое усмотрение. Как пример - обработка кармана (можно операцией "2Д контур" сделать, а можно и операцией "Выборка")
Хелп довольно специфический, в нем рассказывается про каждую операцию, но как ты будешь этим пользоваться - все на твое усмотрение. Как пример - обработка кармана (можно операцией "2Д контур" сделать, а можно и операцией "Выборка")
-
AVK74
- Почётный участник

- Сообщения: 1854
- Зарегистрирован: 02 июл 2013, 09:03
- Репутация: 335
- Откуда: Уфа
- Контактная информация:
Re: SprutCAM как создать модель для токарной фрезеровки
По поводу заготовки вопрос. В 2д геометрии рисую круг, захожу в заготовка, вытягиваю круг, все нормально, появляется заготовка. Но, блин, рисую прямоугольник и нифига он не вытягивается, как только не пробовал. И где выставлять начальные координаты обработки?
- niksooon
- Мастер
- Сообщения: 2144
- Зарегистрирован: 23 июн 2014, 23:18
- Репутация: 1207
- Откуда: Кашира
- Контактная информация:
Re: SprutCAM как создать модель для токарной фрезеровки
мануал на 700 страниц http://download.sprutcam.com/download/s ... AM_Rus.pdf Когда идеология работы в Спруте будет более менее понятна то весьма полезным будет видео http://www.tormach.com/videos_cadcam_previous.html
Чтобы сделать перемычки для вырезания 2-х мерных и тп деталей насколько помню есть только один способ -рисовать в 2д и вытягивать остнастку......или импорт модели оснастки При расчете Уп фреза остнастку будет объезжать. Подробнее объяснить не смогу-Спрут крайний раз включал пару лет назад,впрочем по ссылке на видео эти моменты рассматриваются......
Чтобы сделать перемычки для вырезания 2-х мерных и тп деталей насколько помню есть только один способ -рисовать в 2д и вытягивать остнастку......или импорт модели оснастки При расчете Уп фреза остнастку будет объезжать. Подробнее объяснить не смогу-Спрут крайний раз включал пару лет назад,впрочем по ссылке на видео эти моменты рассматриваются......
Сделанное правильно — красиво. Если сделанное тебе не нравится — то и работать оно будет хреново. Перевари, пересверли, выпили заново — ну, или хотя бы покрась.
-
AVK74
- Почётный участник

- Сообщения: 1854
- Зарегистрирован: 02 июл 2013, 09:03
- Репутация: 335
- Откуда: Уфа
- Контактная информация:
Re: SprutCAM как создать модель для токарной фрезеровки
Мануал я этот видел, он тоже на редкость бестолковый.
Нашел как делать переходы, они есть в операции "Резка" в чистовой обработке.
Нашел как делать переходы, они есть в операции "Резка" в чистовой обработке.
-
jo_key
- Почётный участник

- Сообщения: 262
- Зарегистрирован: 19 сен 2011, 14:49
- Репутация: 30
- Настоящее имя: Евгений
- Откуда: Украина, Харьков
- Контактная информация:
Re: SprutCAM как создать модель для токарной фрезеровки
Может модель в студию и пожелание, а мы попробуем помочь.. Повторюсь, просто одними и теме же операциями можно делать разные и удивительные "вещи". Вот пример перемычек одной операцией "2Д контур", может и не совсем комильфо, но как результат.