Fusion 360

Обсуждение аспектов работы с CAD программами, моделирование, расчеты, симуляция.
Аватара пользователя
Taganrog
Мастер
Сообщения: 1238
Зарегистрирован: 15 апр 2015, 16:32
Репутация: 284
Настоящее имя: Евгений
Откуда: Брянск
Контактная информация:

Re: Fusion 360

Сообщение Taganrog »

Я тоже так думал, только на втором скрине результат этого. Хоть указанно OUTSIDE но как видим он делает сначала снаружи и почему то не до низа,а потом лезет во внутрь и режет там.
Аватара пользователя
MX_Master
Мастер
Сообщения: 7490
Зарегистрирован: 27 июн 2015, 19:45
Репутация: 3113
Настоящее имя: Михаил
Откуда: Алматы
Контактная информация:

Re: Fusion 360

Сообщение MX_Master »

Taganrog писал(а):Я тоже так думал, только на втором скрине результат этого. Хоть указанно OUTSIDE но как видим он делает сначала снаружи и почему то не до низа,а потом лезет во внутрь и режет там.
Я думаю, тут есть связь с теми поверхностями, которые указаны как модель.
Аватара пользователя
Taganrog
Мастер
Сообщения: 1238
Зарегистрирован: 15 апр 2015, 16:32
Репутация: 284
Настоящее имя: Евгений
Откуда: Брянск
Контактная информация:

Re: Fusion 360

Сообщение Taganrog »

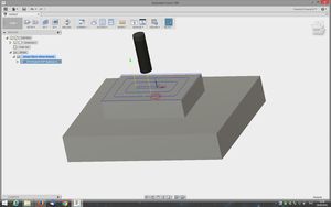
Не пойму как заставить его обрабатывать не внутри а снаружи. Сделал тестовую модельку. Надо обработать все как карман (например) но не трогая центральную бобышку. Кто нибудь делал такое ?
получается только так . А надо ,чтоб наоборот, обработка только снаружи. (4063 просмотра) <a class='original' href='./download/file.php?id=91431&mode=view' target=_blank>Загрузить оригинал (127.67 КБ)</a>
получается только так . А надо ,чтоб наоборот, обработка только снаружи.

Сам спросил сам отвечаю. Настройки такой не нашел ,но наткнулся на решение. если указать несколько контуров то он будет обрабатывать область между ними:
Если указать вот так (4057 просмотров) <a class='original' href='./download/file.php?id=91439&mode=view' target=_blank>Загрузить оригинал (129.89 КБ)</a>
Если указать вот так
то получим внешнюю обработку по необходимому контуру (4057 просмотров) <a class='original' href='./download/file.php?id=91440&mode=view' target=_blank>Загрузить оригинал (163.76 КБ)</a>
то получим внешнюю обработку по необходимому контуру
Аватара пользователя
MX_Master
Мастер
Сообщения: 7490
Зарегистрирован: 27 июн 2015, 19:45
Репутация: 3113
Настоящее имя: Михаил
Откуда: Алматы
Контактная информация:

Re: Fusion 360

Сообщение MX_Master »

Метод научного тыка в действии ))
Аватара пользователя
Taganrog
Мастер
Сообщения: 1238
Зарегистрирован: 15 апр 2015, 16:32
Репутация: 284
Настоящее имя: Евгений
Откуда: Брянск
Контактная информация:

Re: Fusion 360

Сообщение Taganrog »

Ага ,часто самый дественный. Особенно когда не знаешь как точно сформулировать вопрос для гуглов. Кстати помоги плиз еще с таким моментом. Решил немного разобраться не только с CAM модулем ,но и с MODEL . Сделал скетч и выдавил разные обьемы из него. Но теперь тыкаюсь и понять не могу как посмотреть насколько они выдвинуты и изменить при необходимости.
Скриншот 2016-09-29 17.01.26.png (4039 просмотров) <a class='original' href='./download/file.php?id=91465&mode=view' target=_blank>Загрузить оригинал (149.75 КБ)</a>
В солиде просто нажимаешь
Скриншот 2016-09-29 17.22.55.png (4039 просмотров) <a class='original' href='./download/file.php?id=91466&mode=view' target=_blank>Загрузить оригинал (240.01 КБ)</a>
И можно и посмотреть параметры и поправить .
А как выполнить аналогичное в fusion ?
Аватара пользователя
NKS
Мастер
Сообщения: 2516
Зарегистрирован: 30 окт 2014, 21:36
Репутация: 1233
Настоящее имя: Сергей
Откуда: Волгоград
Контактная информация:

Re: Fusion 360

Сообщение NKS »

Taganrog писал(а):Но теперь тыкаюсь и понять не могу как посмотреть насколько они выдвинуты и изменить при необходимости.
Внизу есть история построения, где отображаются все эскизы, элементы и связи. Можно каждый элемент изменять. На твоём скрине нарисовал-где конкретно эта история.
11.png (4029 просмотров) <a class='original' href='./download/file.php?id=91469&mode=view' target=_blank>Загрузить оригинал (180.77 КБ)</a>
Более того, эту историю можно анимировать при желании.
Аватара пользователя
MX_Master
Мастер
Сообщения: 7490
Зарегистрирован: 27 июн 2015, 19:45
Репутация: 3113
Настоящее имя: Михаил
Откуда: Алматы
Контактная информация:

Re: Fusion 360

Сообщение MX_Master »

Ну а, чтоб замерить всё и вся, есть супер линейка :)
11.png (4028 просмотров) <a class='original' href='./download/file.php?id=91471&mode=view' target=_blank>Загрузить оригинал (152.75 КБ)</a>
Аватара пользователя
Taganrog
Мастер
Сообщения: 1238
Зарегистрирован: 15 апр 2015, 16:32
Репутация: 284
Настоящее имя: Евгений
Откуда: Брянск
Контактная информация:

Re: Fusion 360

Сообщение Taganrog »

Нашел спасибо, надо попривыкать.
Про линейку: уже понял :) только очень не привычно...
Аватара пользователя
igorvpetrov
Мастер
Сообщения: 317
Зарегистрирован: 27 май 2015, 13:33
Репутация: 64
Настоящее имя: Игорь
Контактная информация:

Хозяйке на заметку

Сообщение igorvpetrov »

Наверное не только у меня появилось желание изменить параметры по умолчанию во Fusion САМ.
Так вот, если нажать ПКМ на поле ввода, то появится вот такое окошко
правая кнопка мыши (3920 просмотров) <a class='original' href='./download/file.php?id=94354&mode=view' target=_blank>Загрузить оригинал (30.85 КБ)</a>
правая кнопка мыши
Проверил - работает
А если с шифтом подвести курсор туда же, то и зависимости покажет
shift и подвести указатель (3920 просмотров) <a class='original' href='./download/file.php?id=94355&mode=view' target=_blank>Загрузить оригинал (38.28 КБ)</a>
shift и подвести указатель
Честно говоря, для меня это не очевидно было. Может я не один такой? :thinking:
Аватара пользователя
PKM
Почётный участник
Почётный участник
Сообщения: 4263
Зарегистрирован: 31 мар 2011, 18:11
Репутация: 705
Настоящее имя: Андрей
Откуда: Украина
Контактная информация:

Re: Fusion 360

Сообщение PKM »

Видимо, не все знают, что Fusion CAM = HSMWorks

Так что из солидворкса не обязательно переходить на фьюжн
Аватара пользователя
Urec
Мастер
Сообщения: 403
Зарегистрирован: 23 окт 2012, 11:32
Репутация: 92
Настоящее имя: Георгий
Откуда: г.Москва
Контактная информация:

Re: Fusion 360

Сообщение Urec »

Подскажите, у меня в солиде нет таких красивых картинок деталей как у вас в 125 посте
Хотя стоит 16 солид.
что надо включить? окклюжн?? кто то конкретно знает?
Аватара пользователя
MX_Master
Мастер
Сообщения: 7490
Зарегистрирован: 27 июн 2015, 19:45
Репутация: 3113
Настоящее имя: Михаил
Откуда: Алматы
Контактная информация:

Re: Fusion 360

Сообщение MX_Master »

Грянуло крупное обновление. В числе новых функций наконец-то обнаружена 4-х осевая обработка! И много чего интересного.

Все хоббийщики переведены на новый тарифный план Ultimate (самый крутой).
4-axis-wrap-257x300.png
4-axis-wrap-257x300.png (28.35 КБ) 3867 просмотров
Screen-Shot-2016-10-31-at-12.04.14-PM.png (3867 просмотров) <a class='original' href='./download/file.php?id=94481&mode=view' target=_blank>Загрузить оригинал (2.12 МБ)</a>
Аватара пользователя
Taganrog
Мастер
Сообщения: 1238
Зарегистрирован: 15 апр 2015, 16:32
Репутация: 284
Настоящее имя: Евгений
Откуда: Брянск
Контактная информация:

Re: Fusion 360

Сообщение Taganrog »

Urec писал(а):Подскажите, у меня в солиде нет таких красивых картинок деталей как у вас в 125 посте
Хотя стоит 16 солид.
Пользуюсь 15 солидом. (16 ресурсов компа больше требует)но суть думаю одна.
Скриншот 2016-12-21 12.32.10.png (3672 просмотра) <a class='original' href='./download/file.php?id=98154&mode=view' target=_blank>Загрузить оригинал (236.76 КБ)</a>
Скриншот 2016-12-21 12.32.24.png (3672 просмотра) <a class='original' href='./download/file.php?id=98155&mode=view' target=_blank>Загрузить оригинал (187.61 КБ)</a>
aftaev
Зачётный участник
Зачётный участник
Сообщения: 34042
Зарегистрирован: 04 апр 2010, 19:22
Репутация: 6194
Откуда: Казахстан.
Контактная информация:

Re: Fusion 360

Сообщение aftaev »

MX_Master писал(а):Грянуло крупное обновление.
А когда русский язык грянет?
Дилетанту сложные вещи кажутся очень простыми, и только профессионал понимает насколько сложна самая простая вещь
Кто хочет - ищет возможности, кто не хочет - ищет оправдание.
Найди работу по душе и тебе не придется работать.
Аватара пользователя
Serg
Мастер
Сообщения: 21923
Зарегистрирован: 17 апр 2012, 14:58
Репутация: 5183
Заслуга: c781c134843e0c1a3de9
Настоящее имя: Сергей
Откуда: Москва
Контактная информация:

Re: Fusion 360

Сообщение Serg »

aftaev писал(а):А когда русский язык грянет?
По бобышкам соскучился?.. :)

P.S. Если вам не нравятся интуитивно понятные интерфейсы, меню и операции, то это легко исправить - воспользуйтесь русифицированной версией. :)
Я не Христос, рыбу не раздаю, но могу научить, как сделать удочку...
Аватара пользователя
MX_Master
Мастер
Сообщения: 7490
Зарегистрирован: 27 июн 2015, 19:45
Репутация: 3113
Настоящее имя: Михаил
Откуда: Алматы
Контактная информация:

Re: Fusion 360

Сообщение MX_Master »

aftaev писал(а):А когда русский язык грянет?
Как только хотя б один русский купит подписку на год.
Аватара пользователя
Taganrog
Мастер
Сообщения: 1238
Зарегистрирован: 15 апр 2015, 16:32
Репутация: 284
Настоящее имя: Евгений
Откуда: Брянск
Контактная информация:

Re: Fusion 360

Сообщение Taganrog »

MX_Master писал(а):Как только хотя б один русский купит подписку на год.
Разве такое бывает :)
Аватара пользователя
PKM
Почётный участник
Почётный участник
Сообщения: 4263
Зарегистрирован: 31 мар 2011, 18:11
Репутация: 705
Настоящее имя: Андрей
Откуда: Украина
Контактная информация:

Re: Fusion 360

Сообщение PKM »

Taganrog писал(а):Пользуюсь 15 солидом. (16 ресурсов компа больше требует)но суть думаю одна.
Нужна проф. карта Quadro. Можно разлочить и для обычной карты, но выглядит не очень и глючит.

ПС: у меня на работе одна из младших Quadro, после переустановки винды пропал RealView. Кажется вообще солид переключился в режим софт-GL. Пока не особо напрягает
aftaev
Зачётный участник
Зачётный участник
Сообщения: 34042
Зарегистрирован: 04 апр 2010, 19:22
Репутация: 6194
Откуда: Казахстан.
Контактная информация:

Re: Fusion 360

Сообщение aftaev »

А мне Fusion 360 сказал купи новый компьютер :)
Дилетанту сложные вещи кажутся очень простыми, и только профессионал понимает насколько сложна самая простая вещь
Кто хочет - ищет возможности, кто не хочет - ищет оправдание.
Найди работу по душе и тебе не придется работать.
Аватара пользователя
Predator
Мастер
Сообщения: 9583
Зарегистрирован: 18 июл 2013, 18:26
Репутация: 2531
Контактная информация:

Re: Fusion 360

Сообщение Predator »

aftaev писал(а):А мне Fusion 360 сказал купи новый компьютер :)
Или попроси у кого-нибудь, в огород для коллекции :hehehe:
Ответить

Вернуться в «CAD пакеты»