Практически всё. Но, где-то половина для меня пока ещё непонятна (:UAVpilot писал(а):В даташите что написано?..
Ethernet контроллер для LinuxCNC (STM32, FPGA)
- MX_Master
- Мастер
- Сообщения: 7490
- Зарегистрирован: 27 июн 2015, 19:45
- Репутация: 3113
- Настоящее имя: Михаил
- Откуда: Алматы
- Контактная информация:
Re: Контроллер для LinuxCNC (Ethernet + STM32)
- Serg
- Мастер
- Сообщения: 21923
- Зарегистрирован: 17 апр 2012, 14:58
- Репутация: 5183
- Заслуга: c781c134843e0c1a3de9
- Настоящее имя: Сергей
- Откуда: Москва
- Контактная информация:
Re: Контроллер для LinuxCNC (Ethernet + STM32)
Пункт 8.3.2. Какое слово тебе перевести? 
Я не Христос, рыбу не раздаю, но могу научить, как сделать удочку...
- MX_Master
- Мастер
- Сообщения: 7490
- Зарегистрирован: 27 июн 2015, 19:45
- Репутация: 3113
- Настоящее имя: Михаил
- Откуда: Алматы
- Контактная информация:
Re: Контроллер для LinuxCNC (Ethernet + STM32)
Наверное, всеUAVpilot писал(а):Пункт 8.3.2. Какое слово тебе перевести?
- Serg
- Мастер
- Сообщения: 21923
- Зарегистрирован: 17 апр 2012, 14:58
- Репутация: 5183
- Заслуга: c781c134843e0c1a3de9
- Настоящее имя: Сергей
- Откуда: Москва
- Контактная информация:
Re: Контроллер для LinuxCNC (Ethernet + STM32)
Оф. страница продукта: http://www.ti.com/product/AM26C32
Даташит: http://www.ti.com/lit/gpn/am26c32
Даташит: http://www.ti.com/lit/gpn/am26c32
Removing the uncertainty of random output states, modern transceiver designs include internal biasing circuits that put the receiver output into a defined state (typically high) in the absence of a valid input signal.
Я не Христос, рыбу не раздаю, но могу научить, как сделать удочку...
- MX_Master
- Мастер
- Сообщения: 7490
- Зарегистрирован: 27 июн 2015, 19:45
- Репутация: 3113
- Настоящее имя: Михаил
- Откуда: Алматы
- Контактная информация:
Re: Контроллер для LinuxCNC (Ethernet + STM32)
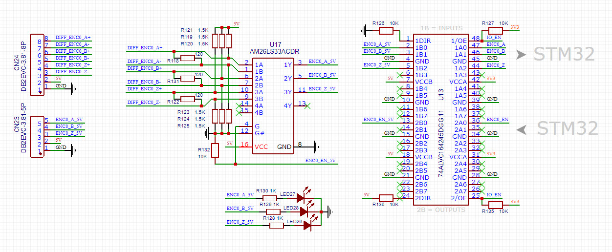
Читал другую ревизию документа. Короче говоря, внешние растяжки нужны (:
Маленько подправил.
Для +-15V энкодеров теперь используется AM26LS33.
Правильно ли сделано управление ВКЛ/ВЫКЛ для AM26LS33?
Маленько подправил.
Для +-15V энкодеров теперь используется AM26LS33.
Правильно ли сделано управление ВКЛ/ВЫКЛ для AM26LS33?
- N1X
- Мастер
- Сообщения: 3653
- Зарегистрирован: 16 фев 2015, 21:19
- Репутация: 1646
- Настоящее имя: Владимир
- Откуда: Беларусь, Гомель
- Контактная информация:
Re: Контроллер для LinuxCNC (Ethernet + STM32)
Достаточно какой-нибудь один вход включения использовать, а второй просто повесить в нужный уровень.
- MX_Master
- Мастер
- Сообщения: 7490
- Зарегистрирован: 27 июн 2015, 19:45
- Репутация: 3113
- Настоящее имя: Михаил
- Откуда: Алматы
- Контактная информация:
Re: Контроллер для LinuxCNC (Ethernet + STM32)
Как сейчас на схеме?N1X писал(а):Достаточно какой-нибудь один вход включения использовать, а второй просто повесить в нужный уровень.
- N1X
- Мастер
- Сообщения: 3653
- Зарегистрирован: 16 фев 2015, 21:19
- Репутация: 1646
- Настоящее имя: Владимир
- Откуда: Беларусь, Гомель
- Контактная информация:
Re: Контроллер для LinuxCNC (Ethernet + STM32)
Похоже =) Я просто не заметил, что там микросхема из двух "половинок"
-
Jack Vo
- Новичок
- Сообщения: 30
- Зарегистрирован: 06 июл 2016, 19:12
- Репутация: 3
- Настоящее имя: Степан
- Откуда: Москва
- Контактная информация:
Re: Контроллер для LinuxCNC (Ethernet + STM32)
С цветными разъёмами можно пойти по примеру плат 3d принтеров, используя разные цвета для разных осей.
- MX_Master
- Мастер
- Сообщения: 7490
- Зарегистрирован: 27 июн 2015, 19:45
- Репутация: 3113
- Настоящее имя: Михаил
- Откуда: Алматы
- Контактная информация:
Re: Контроллер для LinuxCNC (Ethernet + STM32)
Это было бы логично. Но раскрасить 6 осей в разные цвета, а всё остальное в другой седьмой, не выйдет. Выбор цвета невелик. В данный момент я остановился на 3-х основных цветах - зеленый, оранжевый и чёрный. Они стабильно есть в продаже и имеются в разных корпусах. Варианты из них могут быть разные. Например, зелёные - для сигналов и питания с уровнем 5V, оранжевые - от 5V до 24V. Или зелёные - выход, оранжевые - вход, чёрные - вход/выход. Варианты всегда есть.
- MX_Master
- Мастер
- Сообщения: 7490
- Зарегистрирован: 27 июн 2015, 19:45
- Репутация: 3113
- Настоящее имя: Михаил
- Откуда: Алматы
- Контактная информация:
Re: Контроллер для LinuxCNC (Ethernet + STM32)
Переосмыслил немного изолированные выходы. Хочу попробовать мини MOSFET'ы. Есть тут несколько плюсов. Во-первых, для каждой четвёрки выходов можно будет юзать отдельное питание. Во-вторых, лимит тока на выходе будет чуть выше чем у ULN2003. Какие могут быть минусы?
Ну и, наверняка, в схеме есть ошибки
- Serg
- Мастер
- Сообщения: 21923
- Зарегистрирован: 17 апр 2012, 14:58
- Репутация: 5183
- Заслуга: c781c134843e0c1a3de9
- Настоящее имя: Сергей
- Откуда: Москва
- Контактная информация:
Re: Контроллер для LinuxCNC (Ethernet + STM32)
Как перегруз будешь предотвращать?
Я не Христос, рыбу не раздаю, но могу научить, как сделать удочку...
-
dpss-2
- Мастер
- Сообщения: 628
- Зарегистрирован: 02 сен 2018, 15:15
- Репутация: 305
- Настоящее имя: Alex
- Контактная информация:
Re: Контроллер для LinuxCNC (Ethernet + STM32)
Гореть транзисторы будут как свечки, да и диоды BAT вместе с ними. От любой коммутационной плюхи. А если нагрузка индукционная да на длинной линии...UAVpilot писал(а):Как перегруз будешь предотвращать?
- MX_Master
- Мастер
- Сообщения: 7490
- Зарегистрирован: 27 июн 2015, 19:45
- Репутация: 3113
- Настоящее имя: Михаил
- Откуда: Алматы
- Контактная информация:
Re: Контроллер для LinuxCNC (Ethernet + STM32)
Если я правильно понял, нужно сделать что-то такое? 
-
dpss-2
- Мастер
- Сообщения: 628
- Зарегистрирован: 02 сен 2018, 15:15
- Репутация: 305
- Настоящее имя: Alex
- Контактная информация:
Re: Контроллер для LinuxCNC (Ethernet + STM32)
Качаем бесплатную программку моделирования, например https://www.analog.com/en/design-center ... lator.html и пробуем нагрузить нашу схемку нагрузкой с индуктивностью. Изучаем амплитуду выбросов напряжения и делаем выводы. Это по поводу Vds=30V !!!
Подаем на вход меандр и смотрим переходной процесс на транзисторе, сколько по времени он будет в линейном режиме и сколько тепла на нем выделится. Короче, как говорил раньше, берите готовую схемотехнику тиражных изделий, иначе кроме дыма ничего не увидите.
Подаем на вход меандр и смотрим переходной процесс на транзисторе, сколько по времени он будет в линейном режиме и сколько тепла на нем выделится. Короче, как говорил раньше, берите готовую схемотехнику тиражных изделий, иначе кроме дыма ничего не увидите.
- MX_Master
- Мастер
- Сообщения: 7490
- Зарегистрирован: 27 июн 2015, 19:45
- Репутация: 3113
- Настоящее имя: Михаил
- Откуда: Алматы
- Контактная информация:
Re: Контроллер для LinuxCNC (Ethernet + STM32)
Эх, уговорил. Пойду маленько посимулирую 
- MX_Master
- Мастер
- Сообщения: 7490
- Зарегистрирован: 27 июн 2015, 19:45
- Репутация: 3113
- Настоящее имя: Михаил
- Откуда: Алматы
- Контактная информация:
Re: Контроллер для LinuxCNC (Ethernet + STM32)
Пытаю на симуляторах LM358 на предмет вывода 0-10V (и +-10V) из ШИМ. И шо бы я там не рисовал, на выходе офигенная нелинейность по отношению ко входу ШИМ
Правильно ли я понимаю, что без таблицы корректировки из LM358 ничего линейного не получить? 
- Serg
- Мастер
- Сообщения: 21923
- Зарегистрирован: 17 апр 2012, 14:58
- Репутация: 5183
- Заслуга: c781c134843e0c1a3de9
- Настоящее имя: Сергей
- Откуда: Москва
- Контактная информация:
Re: Контроллер для LinuxCNC (Ethernet + STM32)
Надо использовать короткий участок зарядной/разрядной характеристики.
Я не Христос, рыбу не раздаю, но могу научить, как сделать удочку...
- MX_Master
- Мастер
- Сообщения: 7490
- Зарегистрирован: 27 июн 2015, 19:45
- Репутация: 3113
- Настоящее имя: Михаил
- Откуда: Алматы
- Контактная информация:
Re: Контроллер для LinuxCNC (Ethernet + STM32)
Дядя Серёжа, я, канеш, изучил работу операционника, но до такого уровня просветления ещё не дошёлUAVpilot писал(а):Надо использовать короткий участок зарядной/разрядной характеристики.
-
dpss-2
- Мастер
- Сообщения: 628
- Зарегистрирован: 02 сен 2018, 15:15
- Репутация: 305
- Настоящее имя: Alex
- Контактная информация:
Re: Контроллер для LinuxCNC (Ethernet + STM32)
Посмотрите референс дизайны. Например у Аналоговых девиц.