Помогите настроить EMC2 для управления 3-мя серводвигателями
Помогите настроить EMC2 для управления 3-мя серводвигателями
Распишите пожалуйста по возможности более детально работу приложения pncconf, а точнее:
-какие конкретно выходы дают сигнал ШИМ для управлением серводвигателем? (Цифровой выход 1, Пульс или .....)
-как привязать сигналы с N-кодеров двигателей ко входам EMC2? (N-кодер имеет два выхода А и В, а входов в LPT порт всего 5, какую схему использовать для преобразования сигнала?)
-какие конкретно выходы дают сигнал ШИМ для управлением серводвигателем? (Цифровой выход 1, Пульс или .....)
-как привязать сигналы с N-кодеров двигателей ко входам EMC2? (N-кодер имеет два выхода А и В, а входов в LPT порт всего 5, какую схему использовать для преобразования сигнала?)
- Nick
- Мастер
- Сообщения: 22776
- Зарегистрирован: 23 ноя 2009, 16:45
- Репутация: 1735
- Заслуга: Developer
- Откуда: Gatchina, Saint-Petersburg distr., Russia
- Контактная информация:
Re: Помогите настроить EMC2 для управления 3-мя серводвигате
Там по идее должен быть "выход шим для оси" или что-то похожее...
Если нужно три энкодера, то, наверное, понадобится второй LPT (pci плата с lpt поротом) или MESA. В том же pncconf есть возможность настройки сразу нескольких LPT.
Что-нибудь еще планируешь размещать на станке?
Если нужно три энкодера, то, наверное, понадобится второй LPT (pci плата с lpt поротом) или MESA. В том же pncconf есть возможность настройки сразу нескольких LPT.
Что-нибудь еще планируешь размещать на станке?
-
wowk
- Кандидат
- Сообщения: 84
- Зарегистрирован: 13 май 2011, 09:57
- Репутация: 1
- Откуда: Ukraine Lviv region Stryi
- Контактная информация:
Re: Помогите настроить EMC2 для управления 3-мя серводвигате
Добрый день!
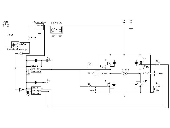
Возможно использовать EMC2 в роли закрытого сервопривода а с LPT снимать PWM на вот такой драйвер? ...
Возможно использовать EMC2 в роли закрытого сервопривода а с LPT снимать PWM на вот такой драйвер? ...
- Nick
- Мастер
- Сообщения: 22776
- Зарегистрирован: 23 ноя 2009, 16:45
- Репутация: 1735
- Заслуга: Developer
- Откуда: Gatchina, Saint-Petersburg distr., Russia
- Контактная информация:
Re: Помогите настроить EMC2 для управления 3-мя серводвигате
Я не очень хорошо разбираюсь в схемотехнике, но обычно в EMC2 сервы управляются при помощи встроенного PID контроллера. К нему на вход подаются обратная связь от энкодера и желаемое положение, а на выходе появляется ШИМ сигнал для управления двигателем.
Т.е. ответ да
.
Т.е. ответ да
-
wowk
- Кандидат
- Сообщения: 84
- Зарегистрирован: 13 май 2011, 09:57
- Репутация: 1
- Откуда: Ukraine Lviv region Stryi
- Контактная информация:
Re: Помогите настроить EMC2 для управления 3-мя серводвигате
Спасибо
Я хочу сделать силовой драйвер с защитой для DC двигателя и мне интересно какой сигнал Шима будет на выходе из ЛПТ ....
В идеале бы ШИМ менял свою полярность когда надо повернуть мотор в лево или в право. А энкодер и PID обрабатывался программно.
Я хочу сделать силовой драйвер с защитой для DC двигателя и мне интересно какой сигнал Шима будет на выходе из ЛПТ ....
В идеале бы ШИМ менял свою полярность когда надо повернуть мотор в лево или в право. А энкодер и PID обрабатывался программно.
Последний раз редактировалось wowk 13 май 2011, 11:30, всего редактировалось 1 раз.
- Nick
- Мастер
- Сообщения: 22776
- Зарегистрирован: 23 ноя 2009, 16:45
- Репутация: 1735
- Заслуга: Developer
- Откуда: Gatchina, Saint-Petersburg distr., Russia
- Контактная информация:
Re: Помогите настроить EMC2 для управления 3-мя серводвигате
Все именно так и происходит. Только не уверен на счет полярности ШИМ. ИМХО при помощи ШИМ полярность не поменять никак. Т.е. будет значение от 0 до 5 вольт.
На сколько я понимаю при помощи ШИМ можно сделать сигнал от значения нет сигнала до значения сигнал, что для LPT от 0 до 5 вольт.
Но я уверен, что схемка изменения вольтажа и полярности будет очень простой. Это обычный усилитель.
На сколько я понимаю при помощи ШИМ можно сделать сигнал от значения нет сигнала до значения сигнал, что для LPT от 0 до 5 вольт.
Но я уверен, что схемка изменения вольтажа и полярности будет очень простой. Это обычный усилитель.
-
wowk
- Кандидат
- Сообщения: 84
- Зарегистрирован: 13 май 2011, 09:57
- Репутация: 1
- Откуда: Ukraine Lviv region Stryi
- Контактная информация:
Re: Помогите настроить EMC2 для управления 3-мя серводвигате
вопрос полярности меня и обеспокоил ... чтобы заставить крутиться мотор в другую сторону необходимо либо поменять полярность шима или должно быть еще что-то типа сигнала DIR.
Правда лучше когда я заставлю ШИМ поменять полярность ....
Правда лучше когда я заставлю ШИМ поменять полярность ....
- Nick
- Мастер
- Сообщения: 22776
- Зарегистрирован: 23 ноя 2009, 16:45
- Репутация: 1735
- Заслуга: Developer
- Откуда: Gatchina, Saint-Petersburg distr., Russia
- Контактная информация:
Re: Помогите настроить EMC2 для управления 3-мя серводвигате
Нужно спросить Petka, он наверняка поможет. Сигнал dir это компаратор сигнала ШИМ и 2.5В.
-
wowk
- Кандидат
- Сообщения: 84
- Зарегистрирован: 13 май 2011, 09:57
- Репутация: 1
- Откуда: Ukraine Lviv region Stryi
- Контактная информация:
Re: Помогите настроить EMC2 для управления 3-мя серводвигате
Еще раз спасибо!
Вот нарыл интересный вариант
Вот нарыл интересный вариант
-
Petka
- Мастер
- Сообщения: 242
- Зарегистрирован: 17 апр 2011, 12:23
- Репутация: 20
- Контактная информация:
Re: Помогите настроить EMC2 для управления 3-мя серводвигате
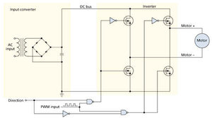
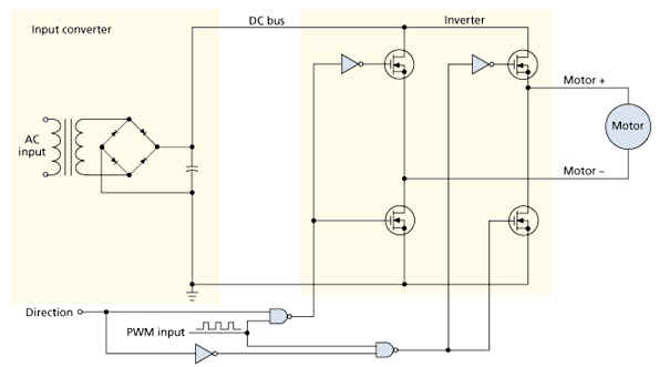
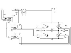
Для изменения полярности в используют два выхода управления. Один выход подключается к одному выводу обмотки, а второй выход управления ко второму выводу обмотки. Когда на двух выходах одинаковый потенциал - тока нет. Это нейтральное положение. Когда на одном выводе управления +5В а на втором 0В, то ток течёт от первого вывода обмотки ко второму. Если на первом выводе будет 0В, а на втором наоборот +5В, то ток в обмотке потечёт в обратном направлении. Такое подключение называется мостовым. На картинке выше как раз реализован такой принцип управления.
-
wowk
- Кандидат
- Сообщения: 84
- Зарегистрирован: 13 май 2011, 09:57
- Репутация: 1
- Откуда: Ukraine Lviv region Stryi
- Контактная информация:
Re: Помогите настроить EMC2 для управления 3-мя серводвигате
Спасибо Petka!
На сам мост надо подать ШИМ сигналы управления. ШИМ разделяется на два раздельных канала с разной полярностью. В зависимости от направления движения двигателя одно плечо моста работает на движение вперед (например) а второе, на которое подается ШИМ обратной полярности притормаживает и так можно довольно точно управлять моментом и торможением мотора.
Такой принцип управлением мостом реализован в G320.
Подскажите пожалуйста каким макаром подается ШИМ с LPT на драйвера мосфетов в EMC2.
Как задается направление движения двигателя? Меняется полярность Шима или уже приходит с ЛПТ на мост два канала ШИМ, или может приходит ШИМ и сигнал DIR?
Я так понял это все выставляется в pncconf.
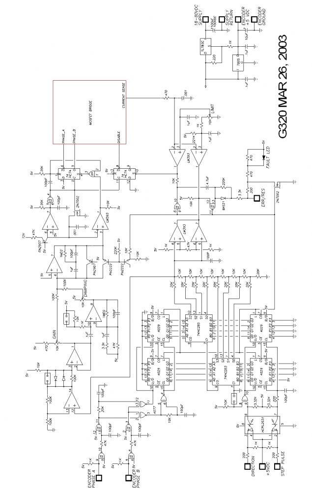
Вот пример для ознакомления, как устроен сервопривод на дискретных элементах ....
Обратите внимание на то как здесь сделали выход ШИМа на силовой мост .....Нечто похожее должно через LPT по идее выдавать EMC ....
На сам мост надо подать ШИМ сигналы управления. ШИМ разделяется на два раздельных канала с разной полярностью. В зависимости от направления движения двигателя одно плечо моста работает на движение вперед (например) а второе, на которое подается ШИМ обратной полярности притормаживает и так можно довольно точно управлять моментом и торможением мотора.
Такой принцип управлением мостом реализован в G320.
Подскажите пожалуйста каким макаром подается ШИМ с LPT на драйвера мосфетов в EMC2.
Как задается направление движения двигателя? Меняется полярность Шима или уже приходит с ЛПТ на мост два канала ШИМ, или может приходит ШИМ и сигнал DIR?
Я так понял это все выставляется в pncconf.
Вот пример для ознакомления, как устроен сервопривод на дискретных элементах ....
Обратите внимание на то как здесь сделали выход ШИМа на силовой мост .....Нечто похожее должно через LPT по идее выдавать EMC ....
- Вложения
-
- Block_Diagram.pdf
- (21.09 КБ) 1835 скачиваний
-
- How the G320 works.pdf
- (21.86 КБ) 970 скачиваний
- Nick
- Мастер
- Сообщения: 22776
- Зарегистрирован: 23 ноя 2009, 16:45
- Репутация: 1735
- Заслуга: Developer
- Откуда: Gatchina, Saint-Petersburg distr., Russia
- Контактная информация:
Re: Помогите настроить EMC2 для управления 3-мя серводвигате
В EMC2 можно настроить 3 типа ШИМ. Созданием ШИМ сигнала занимается модуль pwmgen (N - это номер генератора ШИМ = номер оси.).
0. Есть только пин pwmgen.N.pwm на нем генерируется ШИМ сигнал.
1. Есть два пина pwmgen.N.pwm и пин pwmgen.N.dir задающий направление.
2. Есть два пина pwmgen.N.up и pwmgen.N.down на них генерируются два ШИМ для движения в разные стороны.
На счет pncconf не уверен, но всегда можно подправить файл .hal и сделать так как нужно именно тебе
.
0. Есть только пин pwmgen.N.pwm на нем генерируется ШИМ сигнал.
1. Есть два пина pwmgen.N.pwm и пин pwmgen.N.dir задающий направление.
2. Есть два пина pwmgen.N.up и pwmgen.N.down на них генерируются два ШИМ для движения в разные стороны.
На счет pncconf не уверен, но всегда можно подправить файл .hal и сделать так как нужно именно тебе
-
wowk
- Кандидат
- Сообщения: 84
- Зарегистрирован: 13 май 2011, 09:57
- Репутация: 1
- Откуда: Ukraine Lviv region Stryi
- Контактная информация:
Re: Помогите настроить EMC2 для управления 3-мя серводвигате
Спасибо Nick!
Буду понемногу лепить плату моста с оптической развязкой по входам и выходам.
Сначала попробую запустить хотябы одну ось а там дальше доставлю еще один ЛПТ ...
Пины pwmgen.N.up и pwmgen.N.down это наверняка то что мне нужно.
Если появятся по ходу вопросы буду вас спрашивать.
Интересно сделать серво привод на EMC2
Буду понемногу лепить плату моста с оптической развязкой по входам и выходам.
Сначала попробую запустить хотябы одну ось а там дальше доставлю еще один ЛПТ ...
Пины pwmgen.N.up и pwmgen.N.down это наверняка то что мне нужно.
Если появятся по ходу вопросы буду вас спрашивать.
Интересно сделать серво привод на EMC2
Re: Помогите настроить EMC2 для управления 3-мя серводвигате
По поводу входов и выходов сигналов с N-кодера разобрались: там можно поменять количество входов и выходов переключением клавиш "IN и OUT" и этим самым сделать 4 выхода и 12 входов, чего вполне достаточно чтобы обработать все сигналы с N-кодеров.
Теперь остается единственный вопрос - "в каком виде выходит цифровой сигнал с компьютера? Как расшифровать этот код, чтобы обойтись одним LPT-портом?"
Я желаю использовать цифровой выход с компьютера который потом будет преобразовываться в ШИМ....
Теперь остается единственный вопрос - "в каком виде выходит цифровой сигнал с компьютера? Как расшифровать этот код, чтобы обойтись одним LPT-портом?"
Я желаю использовать цифровой выход с компьютера который потом будет преобразовываться в ШИМ....
Последний раз редактировалось dsk 18 май 2011, 18:39, всего редактировалось 1 раз.
Re: Помогите настроить EMC2 для управления 3-мя серводвигате
И где взять описание всех команд функции pncconf ?
- Nick
- Мастер
- Сообщения: 22776
- Зарегистрирован: 23 ноя 2009, 16:45
- Репутация: 1735
- Заслуга: Developer
- Откуда: Gatchina, Saint-Petersburg distr., Russia
- Контактная информация:
Re: Помогите настроить EMC2 для управления 3-мя серводвигате
pncconf и stepconf это просто скрипты, которые генерируют файлы настроек для EMC2, они упрощают настройку EMC2, но не покрывают всех его возможностей. Если ты хочешь сделать какой-то специфичный станок, то лучше написать конфиг вручную, используя куски стандартых конфигов.
Опиши весь станок и его управление, постараюсь помочь с конфигами.
Есть описание pncconf-а на linuxcnc но оно не полное http://wiki.linuxcnc.org/emcinfo.pl?Pncconf
Еще есть кнопочка help на каждой страничке pncconf
. У меня сейчас нет под рукой рабочего компа с EMC2, посмотри, что там пишут...
Опиши весь станок и его управление, постараюсь помочь с конфигами.
Есть описание pncconf-а на linuxcnc но оно не полное http://wiki.linuxcnc.org/emcinfo.pl?Pncconf
Еще есть кнопочка help на каждой страничке pncconf
-
wowk
- Кандидат
- Сообщения: 84
- Зарегистрирован: 13 май 2011, 09:57
- Репутация: 1
- Откуда: Ukraine Lviv region Stryi
- Контактная информация:
Re: Помогите настроить EMC2 для управления 3-мя серводвигате
Привет!
Наконец сделал плату для сервомотора. Поставил скоростные оптопары и теперь можно не бояться сжечь ЛПТ экспериментами.
За основу для конфигурации я решил взять etch-servo. Там только две оси
поэтому надо добавить еще третью.
Помогите пожалуйста переписать HAL под фрезер на три оси. Сначала хотябы попробовать для теста погонять один моторчик. Энкодер 2500 штрихов на оборот...
Я только начинаю вникать в EMC поэтому не сильно критикуйте
Вот конфиги ...
И еще .... извините за мой русский .... сам с западной Украины и за незнания грамматики пишу через транслитератор .... 
Наконец сделал плату для сервомотора. Поставил скоростные оптопары и теперь можно не бояться сжечь ЛПТ экспериментами.
За основу для конфигурации я решил взять etch-servo. Там только две оси
Помогите пожалуйста переписать HAL под фрезер на три оси. Сначала хотябы попробовать для теста погонять один моторчик. Энкодер 2500 штрихов на оборот...
Я только начинаю вникать в EMC поэтому не сильно критикуйте
Вот конфиги ...
Код: Выделить всё
# EMC controller parameters for generic controller. Make these what you need
# for your system.
# General note: Comments can either be preceded with a # or ; - either is
# acceptable, although # is in keeping with most linux config files.
# Settings with a + at the front of the comment are likely needed to get
# changed by the user.
# Settings with a - at the front are highly unneeded to be changed
###############################################################################
# General section
###############################################################################
[EMC]
#- Version of this INI file
VERSION = $Revision$
#+ Name of machine, for use with display, etc.
MACHINE = EMC-ETCH-SERVO
#+ Debug level, 0 means no messages. See src/emc/nml_int/emcglb.h for others
DEBUG = 0
# DEBUG = 0x00000007
# DEBUG = 0x7FFFFFFF
###############################################################################
# Sections for display options
###############################################################################
[DISPLAY]
#+ Name of display program, e.g., xemc
DISPLAY = axis
# DISPLAY = usrmot
# DISPLAY = mini
# DISPLAY = tkemc
# Cycle time, in seconds, that display will sleep between polls
CYCLE_TIME = 0.200
#- Path to help file
HELP_FILE = doc/help.txt
#- Initial display setting for position, RELATIVE or MACHINE
POSITION_OFFSET = RELATIVE
#- Initial display setting for position, COMMANDED or ACTUAL
POSITION_FEEDBACK = ACTUAL
#+ Highest value that will be allowed for feed override, 1.0 = 100%
MAX_FEED_OVERRIDE = 10
#- Prefix to be used
PROGRAM_PREFIX = /home/wowk/emc2/nc_files
#- Introductory graphic
INTRO_GRAPHIC = emc2.gif
INTRO_TIME = 5
# Editor to be used with Axis
EDITOR = gedit
###############################################################################
# Task controller section
###############################################################################
[TASK]
# Name of task controller program, e.g., milltask
TASK = milltask
#- Cycle time, in seconds, that task controller will sleep between polls
CYCLE_TIME = 0.010
###############################################################################
# Part program interpreter section
###############################################################################
[RS274NGC]
#- File containing interpreter variables
PARAMETER_FILE = etch.var
###############################################################################
# Motion control section
###############################################################################
[EMCMOT]
#- Name of the motion controller to use (only one exists for nontrivkins)
EMCMOT = motmod
#- Timeout for comm to emcmot, in seconds
COMM_TIMEOUT = 1.0
#- Interval between tries to emcmot, in seconds
COMM_WAIT = 0.010
#+ Base task period, in nanosecs - this is the fastest thread in the machine
BASE_PERIOD = 20000
#- Servo task period, in nanosecs - will be rounded to an int multiple of BASE_PERIOD
SERVO_PERIOD = 1000000Код: Выделить всё
###############################################################################
# Hardware Abstraction Layer section
###############################################################################
[HAL]
# The run script first uses halcmd to execute any HALFILE
# files, and then to execute any individual HALCMD commands.
#
# list of hal config files to run through halcmd
#+ files are executed in the order in which they appear
HALFILE = etch.hal
#- list of halcmd commands to execute
# commands are executed in the order in which they appear
#HALCMD = save neta
###############################################################################
# Trajectory planner section
###############################################################################
[TRAJ]
#+ machine specific settings
AXES = 3
# COORDINATES = X Y Z
COORDINATES = X Y Z
HOME = 0 0 0
LINEAR_UNITS = mm
ANGULAR_UNITS = degree
CYCLE_TIME = 0.010
DEFAULT_VELOCITY = 1
MAX_VELOCITY = 30
DEFAULT_ACCELERATION = 15.0
MAX_ACCELERATION = 20.0
###############################################################################
# Axes sections
###############################################################################
#+ First axis
[AXIS_0]
TYPE = LINEAR
HOME = 0.000
MAX_VELOCITY = 4
MAX_ACCELERATION = 50
BACKLASH = 0.000
INPUT_SCALE = 1700
OUTPUT_SCALE = 1.000
MIN_LIMIT = 0.0
MAX_LIMIT = 6.5
FERROR = 0.2
MIN_FERROR = 0.10
HOME_OFFSET = 0.0
HOME_SEARCH_VEL = 0.0
HOME_LATCH_VEL = 0.0
HOME_USE_INDEX = NO
HOME_IGNORE_LIMITS = NO
P = 150
I = 100
D = 0.1
BIAS = 0.0
FF0 = 0
FF1 = 1
FF2 = 0.0
DEADBAND=.002
#+ Second axis
[AXIS_1]
TYPE = LINEAR
HOME = 0.000
MAX_VELOCITY = 3
MAX_ACCELERATION = 50
BACKLASH = 0.000
INPUT_SCALE = 1700
OUTPUT_SCALE = 1.000
MIN_LIMIT = 0
MAX_LIMIT = 4.5
FERROR = 0.200
MIN_FERROR = 0.100
HOME_OFFSET = 0.0
HOME_SEARCH_VEL = 0.0
HOME_LATCH_VEL = 0.0
HOME_USE_INDEX = NO
HOME_IGNORE_LIMITS = NO
P = 150
I = 100
D = 0.1
BIAS = 0.0
FF0 = 0
FF1 = 1
FF2 = 0.0
DEADBAND=.002
###############################################################################
# section for main IO controller parameters
###############################################################################
[EMCIO]
#- Name of IO controller program, e.g., io
EMCIO = io
#- cycle time, in seconds
CYCLE_TIME = 0.100
#- tool table file
TOOL_TABLE = etch.tbl
# load realtime modules
# kinematics
loadrt trivkins
loadrt [EMCMOT]EMCMOT base_period_nsec=[EMCMOT]BASE_PERIOD servo_period_nsec=[EMCMOT]SERVO_PERIOD num_joints=[TRAJ]AXES
loadrt hal_parport cfg="0x378"
loadrt encoder num_chan=2
loadrt pid num_chan=2
loadrt pwmgen output_type=1,1
loadrt ddt count=4
loadrt constant count=1
# define the order of execution for RT code
addf parport.0.read base-thread
addf encoder.update-counters base-thread
addf pwmgen.make-pulses base-thread
addf parport.0.write base-thread
addf encoder.capture-position servo-thread
addf motion-command-handler servo-thread
addf motion-controller servo-thread
addf pid.0.do-pid-calcs servo-thread
addf pid.1.do-pid-calcs servo-thread
addf constant.0 servo-thread
addf pwmgen.update servo-thread
addf ddt.0 servo-thread
addf ddt.1 servo-thread
addf ddt.2 servo-thread
addf ddt.3 servo-thread
# hook stuff together
newsig Xpos-fb float
newsig Ypos-fb float
setp encoder.0.position-scale [AXIS_0]INPUT_SCALE
setp encoder.1.position-scale [AXIS_1]INPUT_SCALE
net enc0A encoder.0.phase-A <= parport.0.pin-10-in
net enc0B encoder.0.phase-B <= parport.0.pin-11-in
net enc1A encoder.1.phase-A <= parport.0.pin-12-in
net enc1B encoder.1.phase-B <= parport.0.pin-13-in
linksp Xpos-fb <= encoder.0.position
linksp Ypos-fb <= encoder.1.position
newsig Xvel-cmd float
newsig Yvel-cmd float
linksp Xpos-fb => pid.0.feedback
linksp Ypos-fb => pid.1.feedback
linksp Xpos-fb => axis.0.motor-pos-fb
linksp Ypos-fb => axis.1.motor-pos-fb
linksp Xvel-cmd <= pid.0.output
linksp Yvel-cmd <= pid.1.output
linksp Xvel-cmd => pwmgen.0.value
linksp Yvel-cmd => pwmgen.1.value
newsig Xpwm bit
newsig Ypwm bit
linkps pwmgen.0.pwm Xpwm
linkps pwmgen.1.pwm Ypwm
newsig Xdir bit
newsig Ydir bit
linkps pwmgen.0.dir => Xdir
linkps pwmgen.1.dir => Ydir
linksp Xdir => parport.0.pin-02-out
linksp Xdir => parport.0.pin-04-out
setp parport.0.pin-04-out-invert TRUE
linksp Xpwm => parport.0.pin-03-out
linksp Ydir => parport.0.pin-05-out
linksp Ydir => parport.0.pin-07-out
setp parport.0.pin-07-out-invert TRUE
linksp Ypwm => parport.0.pin-06-out
setp pid.0.maxoutput 1.0
setp pid.1.maxoutput 1.0
# the values below come from the ini
setp pid.0.Pgain [AXIS_0]P
setp pid.0.Igain [AXIS_0]I
setp pid.0.Dgain [AXIS_0]D
setp pid.0.bias [AXIS_0]BIAS
setp pid.0.FF0 [AXIS_0]FF0
setp pid.0.FF1 [AXIS_0]FF1
setp pid.0.FF2 [AXIS_0]FF2
# deadband should be just over 1 count
setp pid.0.deadband [AXIS_0]DEADBAND
setp pid.1.Pgain [AXIS_1]P
setp pid.1.Igain [AXIS_1]I
setp pid.1.Dgain [AXIS_1]D
setp pid.1.bias [AXIS_1]BIAS
setp pid.1.FF0 [AXIS_1]FF0
setp pid.1.FF1 [AXIS_1]FF1
setp pid.1.FF2 [AXIS_1]FF2
# deadband should be just over 1 count
setp pid.1.deadband [AXIS_1]DEADBAND
newsig Xpos-cmd float
newsig Ypos-cmd float
linksp Xpos-cmd <= axis.0.motor-pos-cmd
linksp Ypos-cmd <= axis.1.motor-pos-cmd
linkps pid.0.command <= Xpos-cmd
linkps pid.1.command <= Ypos-cmd
newsig Xenable bit
newsig Yenable bit
linkps axis.0.amp-enable-out => Xenable
linkps axis.1.amp-enable-out => Yenable
linksp Xenable => pid.0.enable
linksp Xenable => pwmgen.0.enable
linksp Yenable => pid.1.enable
linksp Yenable => pwmgen.1.enable
net estop-loop iocontrol.0.user-enable-out iocontrol.0.emc-enable-in
newsig Xvel float
newsig Xacc float
linksp Xpos-cmd => ddt.0.in
linkps ddt.0.out => Xvel
linksp Xvel => ddt.1.in
linkps ddt.1.out => Xacc
newsig Yvel float
newsig Yacc float
linksp Ypos-cmd => ddt.2.in
linkps ddt.2.out => Yvel
linksp Yvel => ddt.3.in
linkps ddt.3.out => Yacc
net tool-prep-loop iocontrol.0.tool-prepare iocontrol.0.tool-prepared
net tool-change-loop iocontrol.0.tool-change iocontrol.0.tool-changed
Последний раз редактировалось wowk 25 май 2011, 08:13, всего редактировалось 2 раза.
-
wowk
- Кандидат
- Сообщения: 84
- Зарегистрирован: 13 май 2011, 09:57
- Репутация: 1
- Откуда: Ukraine Lviv region Stryi
- Контактная информация:
Re: Помогите настроить EMC2 для управления 3-мя серводвигате
А и чуть не забыл. Сам станок в планах будет трех осевой фрезер с рабочей зоной примерно 1900 на 900 мм и по Z 450 мм. возможно с датчиками нуля ... а концевые будут как программные так и физические .... 
- Nick
- Мастер
- Сообщения: 22776
- Зарегистрирован: 23 ноя 2009, 16:45
- Репутация: 1735
- Заслуга: Developer
- Откуда: Gatchina, Saint-Petersburg distr., Russia
- Контактная информация:
Re: Помогите настроить EMC2 для управления 3-мя серводвигате
А где ты взял этот etch-servo?
Сейчас мало времени, в пятницу напишу, что нужно поменять. В двух словах добавить +1 pid, pwmgen и описание оси в ini и hal
.
С русским у тебя все ок
!
Сейчас мало времени, в пятницу напишу, что нужно поменять. В двух словах добавить +1 pid, pwmgen и описание оси в ini и hal
С русским у тебя все ок
