При написании куска электроавтоматики для коммутации маховичка к своему токарному станку я столкнулся проблемой - не получается использовать больше двух S32out.
По схеме галетник будет переключать режим jog: continius, 0.001мм, 0.01мм, 0.1мм. Тумблер переключает какая ось (X или Z) будет двигаться от маховичка. Маховичек - инкрементальный энкодер.
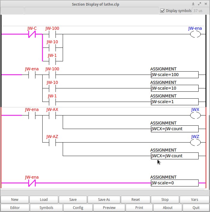
Пытаюсь описать такую логику: Когда выбран continius - маховичек не работает, когда один из инкрементов, то маховичек на соответствующем инкременте.
Код: Выделить всё
loadrt classicladder_rt numRungs=12 numBits=20 numWords=20 numTimers=5 numMonostables=2 numPhysInputs=50 numPhysOutputs=10 numArithmExpr=20 numSections=7 numS32in=13 numS32out=14
addf classicladder.0.refresh servo-thread 1
loadusr -w classicladder --nogui lathe.clp
#Входы для штурвала
net jog-whell-continius machine.jog.continius => classicladder.0.in-25 # (JWC) - безразмерные перемещения
net jog-whell-100 machine.jog.100um => classicladder.0.in-26 # (JW-100) - перемещение 100 микрон
net jog-whell-10 machine.jog.10um => classicladder.0.in-27 # (JW-10) - перемещение 10 микрон
net jog-whell-1 machine.jog.1um => classicladder.0.in-28 #f (JW-1) - перемещение 1 микрон
net jog-whell-axis-x machine.jog-whell-axis.x => classicladder.0.in-29 # (JW-AX) - выбрана ось X
net jog-whell-axis-z machine.jog-whell-axis.z => classicladder.0.in-30 # (JW-AZ) - выбрана ось Z
net jog-whell-count jogwheel.jog-wheel => classicladder.0.s32in-01 # (JW-counts) - счетчик энкодера
#Выходы для штурвала
net jog-whell-x classicladder.0.out-05 => axis.0.jog-enable # (JWX) - маховичек для X включен
net jog-whell-z classicladder.0.out-06 => axis.1.jog-enable # (JWZ) - маховичек для Z включен
net jog-whell-scale axis.1.jog-scale <= axis.0.jog-scale <= classicladder.0.floatout-00 # (JWS) выход масштаба энкодера
net jog-whell-counts-x classicladder.0.s32out-01 => axis.0.jog-counts # (JWCX) - выход счетчика энкодера для оси X
net jog-whell-counts-z classicladder.0.s32out-02 => axis.1.jog-counts # (JWCZ) - выход счетчика энкодера для оси Z
# JW-ena - %B0
не получается сделать в операторе ASSIGNMENT JCWX=JW-count и JCWZ=JW-count.
Т.е. как только я меняю выражение в одном операторе, сразу меняется и в другом((((
В чем косяк?
