16К20 - восстановление\модернизация

Токарные станки с ЧПУ.
Duhas
Мастер
Сообщения: 1961
Зарегистрирован: 10 окт 2015, 23:25
Репутация: 285
Настоящее имя: Андрей
Откуда: Красноярск
Контактная информация:

Re: 16К20 - восстановление\модернизация

Сообщение Duhas »

Поселил kflop в домик :D
Вложения
image.jpg (6844 просмотра) <a class='original' href='./download/file.php?id=76761&mode=view' target=_blank>Загрузить оригинал (1.43 МБ)</a>
Duhas
Мастер
Сообщения: 1961
Зарегистрирован: 10 окт 2015, 23:25
Репутация: 285
Настоящее имя: Андрей
Откуда: Красноярск
Контактная информация:

Re: 16К20 - восстановление\модернизация

Сообщение Duhas »

Чот я подзабросил тему )

итак, станочек в четверг выточил свою первую детальку
https://www.youtube.com/watch?v=Uxf5C_p6ha4

научился вертеть револьверкой
https://www.youtube.com/watch?v=dKg7yF-weKY

правда с прической у него пока проблемы, но это детское ;)
IMG_0738.JPG (6695 просмотров) <a class='original' href='./download/file.php?id=85948&mode=view' target=_blank>Загрузить оригинал (516.71 КБ)</a>
на данной стадии было только 2 входа под револьверку, 6 входов Kanalog-а у меня заняты лимитами и Home для осей, решил свять свою опторазвязку, в пятницу сваял, перекинул на нее револьверку, ну думаю, ща заживем :good: а фиг там. часть положений отказалась работать, т.к. при отжатии вдруг срабатывает вход и программа считает что докрутила револьверку до нужного слота и зажимает ее. покумекав, увеличив сопротивление на входах оптопар (грелись они сильно, да и помехи на большем сопротивлении меньше должны влиять по идее) успеха не достиг. решил вертать все назад, а именно лимиты и хоумы повесить на свою плату, а револьвер на kanalog. после недолгих манипуляций отверткой выяснилось что стало лучше, но не до конца, все слоты кроме 5-го работают стабильно, а он отказывается работать вовсе, сразу же после разжатия ложное срабатывание и зажатие.

обдумав варианты решил сменить вид деятельности и поковырять оснастку, да собственно одно отверстие в оправке просверлить зажатым в шпиндель сверлом.
пишу в KmotionCNC что то типа G1 Z10 F10, а он мне в ответ:
IMG_0745.JPG (6695 просмотров) <a class='original' href='./download/file.php?id=85949&mode=view' target=_blank>Загрузить оригинал (919.21 КБ)</a>
при этом! оси стоят в удержании, ручные перемещения работают, да блин, хоуминг работает. а этот отказывается. реакцию на лимиты отключил, везде где мог потер, комп ребутнул. нипанятна!

в процессе поиска проблем выяснилось что входы с моей платы работают несколько странно, например запускаем систему - входы не реагируют, точнее они замерли в одном положении. дернем, например, обдув привода шпинделя из окна дискретных ВВ, и они отмерзают.

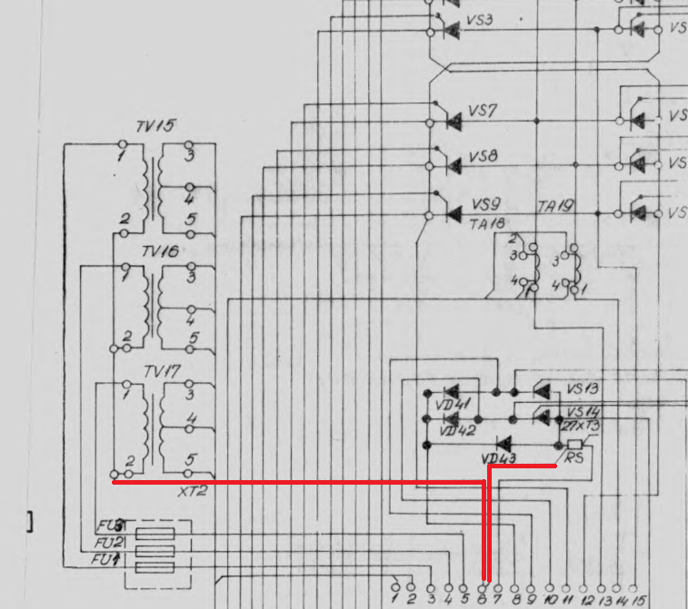
снова решил сменить вид деятельности, и занятся электрикой, а именно подключить таки уже заземление. прикрутил к шине провод, соединил с кабелем к станку, включаю станок, свет гаснет :pssdoff: УЗО знает свое дело, повторная проверка, гаснет. блин. цешкой на фазу и землю, 200-300 Ом. давай искать где такое веселье зарыто, оно оказалось на вводе в шкаф проводов. методом исключения был пойман виновник, КЕМТОР, а именно вот это место:
КЕМТОР GND.png (6695 просмотров) <a class='original' href='./download/file.php?id=85950&mode=view' target=_blank>Загрузить оригинал (369.4 КБ)</a>
средняя точка трансофрматоров, используемых для определения чередования фаз, и вероятно, для питания слаботочки повешена на землю. :good:

да и шунт цепи возбуждения туда же.

сегодня поколупаю это дело, но может у кого есть верное решение данной проблемы?

ПС подумалось, что есть вероятность косяков со всем остальным в частности и из-за этого, т.к. хоть и не явно пока (заземление только собрался привести в порядок) но земля шкафа приводов соединена с землями всего остального.
Аватара пользователя
ukr-sasha
Мастер
Сообщения: 3401
Зарегистрирован: 21 мар 2011, 07:47
Репутация: 2181
Настоящее имя: Украинец Александр Григорьевич
Откуда: Киев, Украина
Контактная информация:

Re: 16К20 - восстановление\модернизация

Сообщение ukr-sasha »

Ошибка кфлопа похожа на ошибку рассогласования по одной из осей.
Уточнить можно в консоли.
Duhas
Мастер
Сообщения: 1961
Зарегистрирован: 10 окт 2015, 23:25
Репутация: 285
Настоящее имя: Андрей
Откуда: Красноярск
Контактная информация:

Re: 16К20 - восстановление\модернизация

Сообщение Duhas »

маловероятно, но спасибо, проверю, допустимое рассогласование стоит оч. большое да и в Axis Destination И Position совпадали.
Аватара пользователя
ukr-sasha
Мастер
Сообщения: 3401
Зарегистрирован: 21 мар 2011, 07:47
Репутация: 2181
Настоящее имя: Украинец Александр Григорьевич
Откуда: Киев, Украина
Контактная информация:

Re: 16К20 - восстановление\модернизация

Сообщение ukr-sasha »

симуляцию код проходит?
Duhas
Мастер
Сообщения: 1961
Зарегистрирован: 10 окт 2015, 23:25
Репутация: 285
Настоящее имя: Андрей
Откуда: Красноярск
Контактная информация:

Re: 16К20 - восстановление\модернизация

Сообщение Duhas »

О, еще одна проверка ) я сейчас только к станку поеду, проверю, ошибка вылезала при запуске из ком. строки.

ПС вообще у меня ощущения что что-то делаю не так с инициализацией может. или не делаю чего.

ukr-sasha оказался прав на счет ошибки G кода. и правда дело было в рассогласовании оси, правда 2-й оси, которая у меня поставлена была на Y, надо ж было туда что то написать изначально :hehehe:
сегодня поймал такую же приколюху с осью шпинделя, протачивал длинный "вал" 560мм длина обработки, и в середине у меня встал шпиндель. весело скажу я вам, не смотрел пока, вероятно ушла кромка на пластине, дотачивать плюнул, оно было для опытов и от этой колбасы нужен был всего кусочек. как я понимаю можно как-то указать бесконечное возможное рассогласование для шпинделя? или лучше программно Dest приравнивать к Pos ?

Тем временем оторвал среднюю точку слаботочных трансов от земли, и приземлил станок, часть проблем это вроде бы решило. Проблему с револьверкой решило заземление, внимание, не подключенного ни с 1 конца провода в одном кабеле с силой и проводами от герконов. Концевики тоже вроде бы ведут себя адекватно, по хорошему надо бы потестировать потщательнее, но надо делать оснастку и начинать работать, а то время*деньги станок кушает только дай, а зарабатывать пока не начал :thinking:
ПС отрывать шунт цепи возбуждения от земли нельзя, привод,судя по всему, измеряет падение на нем относительно земли. Что? Почему!?!? :shock: :? но эта точка отвязана трансформатором и от фаз и от всего остального, кроме двигателя, так что и не страшно и вполне себе пускай.

ППС потестировал слегка вхолостую CSS, на звук все ок, в зависимости от X обороты меняются, однако на экране у меня обороты стабильно показываются неизменными - как плясали около задания так и пляшут.. не понятно что показывает интерфейс, вроде обычно текущую скорость показывал, и видна как она нарастает/спадает, а тут по звуку есть изменение, а по цифрам - нема. :wik: буду разбираться.

также виртуально порезал резьбу, вращая шпиндель руками ) закуплю резец - будут и эксперименты. а пока надо наваять оправки для крепления расточного и внутреннего резьбового резцов.

ПППС в токарном деле я новичок, так что буду рад советам и замечаниям бывалых )
Аватара пользователя
N1X
Мастер
Сообщения: 3653
Зарегистрирован: 16 фев 2015, 21:19
Репутация: 1646
Настоящее имя: Владимир
Откуда: Беларусь, Гомель
Контактная информация:

Re: 16К20 - восстановление\модернизация

Сообщение N1X »

Duhas писал(а):Проблему с револьверкой решило заземление, внимание, не подключенного ни с 1 конца провода в одном кабеле с силой и проводами от герконов.
А RC-цепочки в револьверке на клеммнике живые вообще? Ну и догружать входы контроллера резисторами бывает полезно, помехи с низкой энергетикой они мливают на землю...
Duhas
Мастер
Сообщения: 1961
Зарегистрирован: 10 окт 2015, 23:25
Репутация: 285
Настоящее имя: Андрей
Откуда: Красноярск
Контактная информация:

Re: 16К20 - восстановление\модернизация

Сообщение Duhas »

RC не проверял, однако работал станок мало, а конденсаторы там и тех, что умирать не должны. тянуть резистором входж на землю думал, правда не знал что это общепринятая практика)

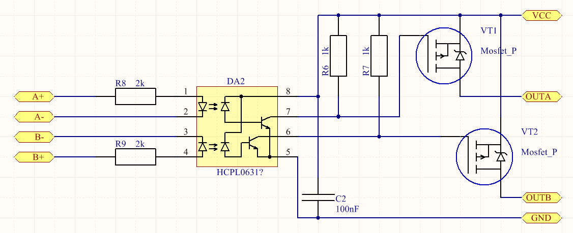
ну и немножко электроники:

схемка двух каналов опторазвязки, таких 8 и еещ 2 без полевиков
16K20 opto SCH.png (6607 просмотров) <a class='original' href='./download/file.php?id=86020&mode=view' target=_blank>Загрузить оригинал (40.29 КБ)</a>
плата с этим всем добром
16K20 opto board.png (6607 просмотров) <a class='original' href='./download/file.php?id=86021&mode=view' target=_blank>Загрузить оригинал (425.55 КБ)</a>

ну и там в начале темы я упоминал что буду ставить Heidenhain энкодеры 5000 периодов с синусоидальным выходом, вот для них "интерполятор" х1
Sine2Quad SCH.png (6607 просмотров) <a class='original' href='./download/file.php?id=86019&mode=view' target=_blank>Загрузить оригинал (88.31 КБ)</a>
Sine2Quad PCB.png (6607 просмотров) <a class='original' href='./download/file.php?id=86018&mode=view' target=_blank>Загрузить оригинал (325.72 КБ)</a>
Аватара пользователя
N1X
Мастер
Сообщения: 3653
Зарегистрирован: 16 фев 2015, 21:19
Репутация: 1646
Настоящее имя: Владимир
Откуда: Беларусь, Гомель
Контактная информация:

Re: 16К20 - восстановление\модернизация

Сообщение N1X »

А питание опторазвязки выходов сколько? Меньше 20 вольт? Ибо если больше, то транзистор работает вне разрешенного режима...
Duhas
Мастер
Сообщения: 1961
Зарегистрирован: 10 окт 2015, 23:25
Репутация: 285
Настоящее имя: Андрей
Откуда: Красноярск
Контактная информация:

Re: 16К20 - восстановление\модернизация

Сообщение Duhas »

выходы 3.3В, оно прям на AUX разъемы Kflop-а прицепляется, там максимум 3.3.
Аватара пользователя
N1X
Мастер
Сообщения: 3653
Зарегистрирован: 16 фев 2015, 21:19
Репутация: 1646
Настоящее имя: Владимир
Откуда: Беларусь, Гомель
Контактная информация:

Re: 16К20 - восстановление\модернизация

Сообщение N1X »

Я имею ввиду VCC, тот, что в станок смотрит...
Duhas
Мастер
Сообщения: 1961
Зарегистрирован: 10 окт 2015, 23:25
Репутация: 285
Настоящее имя: Андрей
Откуда: Красноярск
Контактная информация:

Re: 16К20 - восстановление\модернизация

Сообщение Duhas »

так проще
16K20 opto SCH__.png (6530 просмотров) <a class='original' href='./download/file.php?id=86074&mode=view' target=_blank>Загрузить оригинал (43.64 КБ)</a>
Аватара пользователя
N1X
Мастер
Сообщения: 3653
Зарегистрирован: 16 фев 2015, 21:19
Репутация: 1646
Настоящее имя: Владимир
Откуда: Беларусь, Гомель
Контактная информация:

Re: 16К20 - восстановление\модернизация

Сообщение N1X »

А это энкодерные входа получается... Я наоборот думал, что это развязка выходов на станок )
Duhas
Мастер
Сообщения: 1961
Зарегистрирован: 10 окт 2015, 23:25
Репутация: 285
Настоящее имя: Андрей
Откуда: Красноярск
Контактная информация:

Re: 16К20 - восстановление\модернизация

Сообщение Duhas »

это входы для концевиков и прочего. Выходов у меня зайдействовано всего штук 5-6, один из них оптовыход Kanalog-a, остальные промежуточные реле.. но пока еще не подключена смазка, СОЖ..
Duhas
Мастер
Сообщения: 1961
Зарегистрирован: 10 окт 2015, 23:25
Репутация: 285
Настоящее имя: Андрей
Откуда: Красноярск
Контактная информация:

Re: 16К20 - восстановление\модернизация

Сообщение Duhas »

наваял некоторое время назад фильтр на вентиляцию главного привода, ну и вентиляцию помещения :hehehe:
IMG_0758.JPG (6358 просмотров) <a class='original' href='./download/file.php?id=87390&mode=view' target=_blank>Загрузить оригинал (1.64 МБ)</a>
IMG_0757.JPG (6358 просмотров) <a class='original' href='./download/file.php?id=87389&mode=view' target=_blank>Загрузить оригинал (1.63 МБ)</a>
IMG_0760.JPG (6358 просмотров) <a class='original' href='./download/file.php?id=87392&mode=view' target=_blank>Загрузить оригинал (1.57 МБ)</a>
IMG_0764.JPG (6358 просмотров) <a class='original' href='./download/file.php?id=87394&mode=view' target=_blank>Загрузить оригинал (1.5 МБ)</a>
IMG_0763.JPG (6358 просмотров) <a class='original' href='./download/file.php?id=87393&mode=view' target=_blank>Загрузить оригинал (1.38 МБ)</a>
IMG_0759.JPG (6358 просмотров) <a class='original' href='./download/file.php?id=87391&mode=view' target=_blank>Загрузить оригинал (1.64 МБ)</a>
а вот сегодня поймал проблему с револьверкой УГ 9321, оказывается эта бяка не все инструменты одинаково зажимает, а именно после зажатия она отжимается, на одной позиции сильнее, на другой совсем чуток, вот и не замечал раньше. После отключения контактора зажатия прямо слышно как внутри идет вращение в обратную сторону и диск слегка выходит вперед, не подскажет никто как лечить? погуглил - не нашел конкретики. кто про герконы пишет, кто еще про что, про 9326 больше инфы..

ПС тьфу. в сборе не сфотал, докину на днях.
Дмитро
Почётный участник
Почётный участник
Сообщения: 1060
Зарегистрирован: 14 сен 2013, 01:20
Репутация: 1139
Настоящее имя: Дмитрий
Откуда: Киев

Re: 16К20 - восстановление\модернизация

Сообщение Дмитро »

Duhas писал(а):а именно после зажатия она отжимается
Возможно сорвана резьба на гайке или винте которые сжимают тарельчатые пружины.
Аватара пользователя
N1X
Мастер
Сообщения: 3653
Зарегистрирован: 16 фев 2015, 21:19
Репутация: 1646
Настоящее имя: Владимир
Откуда: Беларусь, Гомель
Контактная информация:

Re: 16К20 - восстановление\модернизация

Сообщение N1X »

Есть такая болячка и на 9326. Лечат у нас слесаря обычно, поэтому методу пока подсказать не могу. Но то, что это неисправность, а не фишка - факт.
Duhas
Мастер
Сообщения: 1961
Зарегистрирован: 10 окт 2015, 23:25
Репутация: 285
Настоящее имя: Андрей
Откуда: Красноярск
Контактная информация:

Re: 16К20 - восстановление\модернизация

Сообщение Duhas »

Дмитро писал(а):
Duhas писал(а):а именно после зажатия она отжимается
Возможно сорвана резьба на гайке или винте которые сжимают тарельчатые пружины.
я что-то не уверен что в 9321 они есть ) разобрал, буду чистить да смотреть

Не нашел я пружин :thinking: :D
image.jpg (6290 просмотров) <a class='original' href='./download/file.php?id=87473&mode=view' target=_blank>Загрузить оригинал (1.23 МБ)</a>
Нашел редуктор эксцентриковый эвольвентный, хотя по сути это планетарка хитрая.
У него на выходе винт и шлицы для детали хитрой формы.
image.jpg (6290 просмотров) <a class='original' href='./download/file.php?id=87474&mode=view' target=_blank>Загрузить оригинал (1.25 МБ)</a>
image.jpg (6290 просмотров) <a class='original' href='./download/file.php?id=87478&mode=view' target=_blank>Загрузить оригинал (1.12 МБ)</a>
image.jpg (6290 просмотров) <a class='original' href='./download/file.php?id=87479&mode=view' target=_blank>Загрузить оригинал (1.26 МБ)</a>
Собственно этот винт таскает туда сюда всю переднюю часть, на которой есть диск со шлицами, зацепляющимися с подобными шлицами на корпусе. Честно говоря меня обуяли очень смешанные чувства по поводу этих шлицов, во-первых, они не "плоские" там радиус, во-вторых, визуально они не очень :evil: , да и при сопряжении не сказать что сидит как влитое, есть люфт, плоскость одного качается относительно плоскости другого кольца, а на поворот вроде нормально
image.jpg (6290 просмотров) <a class='original' href='./download/file.php?id=87475&mode=view' target=_blank>Загрузить оригинал (1.24 МБ)</a>
image.jpg (6290 просмотров) <a class='original' href='./download/file.php?id=87476&mode=view' target=_blank>Загрузить оригинал (1.17 МБ)</a>
image.jpg (6290 просмотров) <a class='original' href='./download/file.php?id=87477&mode=view' target=_blank>Загрузить оригинал (1.35 МБ)</a>
Duhas
Мастер
Сообщения: 1961
Зарегистрирован: 10 окт 2015, 23:25
Репутация: 285
Настоящее имя: Андрей
Откуда: Красноярск
Контактная информация:

Re: 16К20 - восстановление\модернизация

Сообщение Duhas »

я в прострации. разобрал, почистил, намазал циатимом, собрал. думал как ж тебя блин регулировать, там в паспорте пишут всякое, про 6-9 градусов перелета положения для правильной фиксации, про сколько то миллиметров выбега.. короче поставил наугад ту самую детальку хитрой формы. покрутил вручную, вроде в целом все нормально шевелится и фиксируется. установил датчик положения, пробую с интерфейса, все ок, крутится, зажимается, обратного "отскока" как раньше нет. зачем регулировать не ясно. Завтра продолжу изыскания.
Аватара пользователя
N1X
Мастер
Сообщения: 3653
Зарегистрирован: 16 фев 2015, 21:19
Репутация: 1646
Настоящее имя: Владимир
Откуда: Беларусь, Гомель
Контактная информация:

Re: 16К20 - восстановление\модернизация

Сообщение N1X »

Значит попал )
Ответить

Вернуться в «Токарные станки»