67К25ПФ2 Вильнюс + БАЛТСИСТЕМ NC-230
- 19bvn58
- Опытный
- Сообщения: 113
- Зарегистрирован: 11 май 2017, 07:25
- Репутация: 69
- Настоящее имя: Валерий
- Откуда: Владимир
- Контактная информация:
67К25ПФ2 Вильнюс + БАЛТСИСТЕМ NC-230
Приветствую Коллег, на форуме я новичок, но в теме по токарным станкам я показал свой первый проект. http://www.cnc-club.ru/forum/viewtopic. ... 92#p397392
В этом разделе я хочу открыть тему по модернизации фрезера 67К25ПФ2.
Опыт строительства фрезерного станка я уже имел. Я переделал 6Г463, установив ВФГ от Гамбина, регулируемый привод главного движения, китайский УЦИ, централизованную смазку.
Его я описывал в http://chipgu.ru/viewtopic.php?t=566. Получил первый опыт, переводить его в ЧПУ не предполагал ввиду ограниченности его возможностей. Присматривался по рынку к средним фрезерным станкам и вот совпало, у меня появился товарищ страстно желающий купить 6Г463, а в Астрахани вылез 67К25ПФ2. Сложилось. Я счастливый обладатель практически полнокомплектного исходного станка 67К25ПФ2. К сожалению при осмотре были обнаружены ряд проблем: станок судя по всему был донором и на нем, что-то стояло или лежало рядом, разбит первичный вал коробки скоростей, изуродован вал переключателя скорости, оптические линейки были положены для комплектации, система Хайденхайн 135 моргала но думала исключительно о себе, гидростанция рычала манометр показывал "0", но масло текло изо всех щелей. В общем то жаловаться на станок с 20 летним простоем грех, как исходник он тянет на 4 (единичку снял за то что на осях стоях не ШВП а трап винты). Эдектроавтоматика, система управления, польский привод в сторону, уже не пригодятся. Шкаф пойдет под инструмент. Начал разборку. Теперь о мыслях и желаниях.
Для меня это универсальный станок и обрабатываемые материалы будут сталь, чугун, алюминий.
Точность желаемая 0,01.
Размеры фрез - опять таки исходим из того, что станок универсальный. На сегодня (да и на перспективу) задачи не серийные, а штучные. От черновой обработки по плоскости пятизубой ф75 мм (это то что пока есть на сегодня), до пальчика 3-5 мм.
На первом этапе шпиндель штатный с максимальной скоростью 2000-2500 об.мин.
Аппаратная часть - привода на оси - сервоусилители КЕВ F5 Servo. Двигатели Vitur В2.SM502-32B0 3000 об-1, 1,8Нм. Редукторы Apex PE II090-010 I=10. ЧПУ предполагаю использовать на основе контроллера KFLOP и их же ПО. Электроавтоматика на внешнем контроллере.
По ходу модернизации буду давать отчеты, но будет и много вопросов, приветствую любые советы (в тему) и рекомендации.
На сегодня восстановил первичный вал КС и заказал вал переключателя КС:
В этом разделе я хочу открыть тему по модернизации фрезера 67К25ПФ2.
Опыт строительства фрезерного станка я уже имел. Я переделал 6Г463, установив ВФГ от Гамбина, регулируемый привод главного движения, китайский УЦИ, централизованную смазку.
Его я описывал в http://chipgu.ru/viewtopic.php?t=566. Получил первый опыт, переводить его в ЧПУ не предполагал ввиду ограниченности его возможностей. Присматривался по рынку к средним фрезерным станкам и вот совпало, у меня появился товарищ страстно желающий купить 6Г463, а в Астрахани вылез 67К25ПФ2. Сложилось. Я счастливый обладатель практически полнокомплектного исходного станка 67К25ПФ2. К сожалению при осмотре были обнаружены ряд проблем: станок судя по всему был донором и на нем, что-то стояло или лежало рядом, разбит первичный вал коробки скоростей, изуродован вал переключателя скорости, оптические линейки были положены для комплектации, система Хайденхайн 135 моргала но думала исключительно о себе, гидростанция рычала манометр показывал "0", но масло текло изо всех щелей. В общем то жаловаться на станок с 20 летним простоем грех, как исходник он тянет на 4 (единичку снял за то что на осях стоях не ШВП а трап винты). Эдектроавтоматика, система управления, польский привод в сторону, уже не пригодятся. Шкаф пойдет под инструмент. Начал разборку. Теперь о мыслях и желаниях.
Для меня это универсальный станок и обрабатываемые материалы будут сталь, чугун, алюминий.
Точность желаемая 0,01.
Размеры фрез - опять таки исходим из того, что станок универсальный. На сегодня (да и на перспективу) задачи не серийные, а штучные. От черновой обработки по плоскости пятизубой ф75 мм (это то что пока есть на сегодня), до пальчика 3-5 мм.
На первом этапе шпиндель штатный с максимальной скоростью 2000-2500 об.мин.
Аппаратная часть - привода на оси - сервоусилители КЕВ F5 Servo. Двигатели Vitur В2.SM502-32B0 3000 об-1, 1,8Нм. Редукторы Apex PE II090-010 I=10. ЧПУ предполагаю использовать на основе контроллера KFLOP и их же ПО. Электроавтоматика на внешнем контроллере.
По ходу модернизации буду давать отчеты, но будет и много вопросов, приветствую любые советы (в тему) и рекомендации.
На сегодня восстановил первичный вал КС и заказал вал переключателя КС:
Последний раз редактировалось 19bvn58 27 фев 2018, 23:32, всего редактировалось 2 раза.
-
botcman
- Мастер
- Сообщения: 557
- Зарегистрирован: 04 мар 2016, 20:22
- Репутация: 1
- Настоящее имя: Андрей
- Контактная информация:
Re: 67К25ПФ2 Вильнюс модернизация до реального ЧПУ станка
Интересно, последующие. А родной трехфазный трансформатор сохранился? Нужен? Если что, встану в очередь.
- 19bvn58
- Опытный
- Сообщения: 113
- Зарегистрирован: 11 май 2017, 07:25
- Репутация: 69
- Настоящее имя: Валерий
- Откуда: Владимир
- Контактная информация:
Re: 67К25ПФ2 Вильнюс модернизация до реального ЧПУ станка
Нет проблем, вся ненужная требуха будет реализовываться, только вот с пересылкой возиться не хочу.
-
botcman
- Мастер
- Сообщения: 557
- Зарегистрирован: 04 мар 2016, 20:22
- Репутация: 1
- Настоящее имя: Андрей
- Контактная информация:
Re: 67К25ПФ2 Вильнюс модернизация до реального ЧПУ станка
Если договоримся о цене, могу приехать. Если не трудно, сделайте несколько фоток транса, табличку, выводы.
Спасибо.
Не могу в личку написать.
Спасибо.
Не могу в личку написать.
- 19bvn58
- Опытный
- Сообщения: 113
- Зарегистрирован: 11 май 2017, 07:25
- Репутация: 69
- Настоящее имя: Валерий
- Откуда: Владимир
- Контактная информация:
Re: 67К25ПФ2 Вильнюс модернизация до реального ЧПУ станка
К сожалению шкаф отправлен на склад и заставлен палетами с оборудованием, поэтому до нового года даже подойти не удастся. Да и пока не решил , что уйдет в продажу.
-
botcman
- Мастер
- Сообщения: 557
- Зарегистрирован: 04 мар 2016, 20:22
- Репутация: 1
- Настоящее имя: Андрей
- Контактная информация:
Re: 67К25ПФ2 Вильнюс модернизация до реального ЧПУ станка
Понял. В любом случае, как доберётесь- дайте знать.
- Redmn
- Мастер
- Сообщения: 853
- Зарегистрирован: 07 авг 2015, 12:48
- Репутация: 1207
- Настоящее имя: Иван
- Откуда: Украина, Запорожье
- Контактная информация:
Re: 67К25ПФ2 Вильнюс модернизация до реального ЧПУ станка
Норм станочек.
Там я так понимаю у Вас Уже ШВП изначально стоят? Какой шаг?
Геометрию прокатили, что там?
Смазку на импульсные пускатели переводите?
Редукторы это конечно хорошо, но там даже в малолюфтовой серии люфт может задать проблем.
Там я так понимаю у Вас Уже ШВП изначально стоят? Какой шаг?
Геометрию прокатили, что там?
Смазку на импульсные пускатели переводите?
Редукторы это конечно хорошо, но там даже в малолюфтовой серии люфт может задать проблем.
-
john1987887
- Мастер
- Сообщения: 3296
- Зарегистрирован: 08 сен 2013, 17:26
- Репутация: 1802
- Контактная информация:
Re: 67К25ПФ2 Вильнюс модернизация до реального ЧПУ станка
Трап винты. Но это не помеха, они должны быть шлифованные, только гайку подтянуть.Redmn писал(а):Там я так понимаю у Вас Уже ШВП
Brother TC - 229 http://www.cnc-club.ru/forum/viewtopic. ... 46&t=15250
Brother TC - 225 viewtopic.php?f=146&t=31044
7045 http://www.cnc-club.ru/forum/viewtopic.php?t=6965
токарный http://www.cnc-club.ru/forum/viewtopic. ... 48&t=14096
Brother TC - 225 viewtopic.php?f=146&t=31044
7045 http://www.cnc-club.ru/forum/viewtopic.php?t=6965
токарный http://www.cnc-club.ru/forum/viewtopic. ... 48&t=14096
- 19bvn58
- Опытный
- Сообщения: 113
- Зарегистрирован: 11 май 2017, 07:25
- Репутация: 69
- Настоящее имя: Валерий
- Откуда: Владимир
- Контактная информация:
Re: 67К25ПФ2 Вильнюс модернизация до реального ЧПУ станка
Спасибо Коллеги за отзывы и предложения.
По порядку
1. Относительно потрохов первоначального варианта станка - конечно без проблем сообщу.
2. Люфты в редукторе. Ну дак на то и ЧПУ чтоб играться в настройках, правда Кфлоп для меня пока загадка. В принципе выбор этой системы обусловлен серьезностью и авторитетом и пока не окончательный. Пока надо разбросать станок, отдефектовать, посчитать хотелки по скоростям и моментам. Ну например сервомашина с моментом 1,8Нм 3000 об-1 с редуктором 1*10, винтом 5 мм будет иметь 18Нм но скорость 2,5 см в сек - грустно. Бум смотреть вариант с редукцией 5. Тогда момент номинальный 9 Нм а скорость стола на быстрых ходах 5 см в сек уже лучше.
По выбору серводвигателя к сожалению ограничен наличием на складе свободного оборудования (3 сервоусилителя с такими характеристиками), отсюда и вариации по подключению, момент надо поднять при тех же номиналах мотора, выход - редуктор с повышенной точностью.
3. ШВП на горизонтальных осях нет, проверено, там трап винты и судя по всему шлифованные. Ставить ШВП не планирую бум регулировать натяг гайкой.
4. Геометрию не проверял, у станка свернутые зубчатые сегменты, и висящие для мебели маховички, не погоняешь оси. Поэтому сразу - в разборку. По смазке - импульсный вариант не думал над ним, присмотрюсь, почитаю.
Относительно асинхронного частотно регулируемого ЭД напишу позже.
По порядку
1. Относительно потрохов первоначального варианта станка - конечно без проблем сообщу.
2. Люфты в редукторе. Ну дак на то и ЧПУ чтоб играться в настройках, правда Кфлоп для меня пока загадка. В принципе выбор этой системы обусловлен серьезностью и авторитетом и пока не окончательный. Пока надо разбросать станок, отдефектовать, посчитать хотелки по скоростям и моментам. Ну например сервомашина с моментом 1,8Нм 3000 об-1 с редуктором 1*10, винтом 5 мм будет иметь 18Нм но скорость 2,5 см в сек - грустно. Бум смотреть вариант с редукцией 5. Тогда момент номинальный 9 Нм а скорость стола на быстрых ходах 5 см в сек уже лучше.
По выбору серводвигателя к сожалению ограничен наличием на складе свободного оборудования (3 сервоусилителя с такими характеристиками), отсюда и вариации по подключению, момент надо поднять при тех же номиналах мотора, выход - редуктор с повышенной точностью.
3. ШВП на горизонтальных осях нет, проверено, там трап винты и судя по всему шлифованные. Ставить ШВП не планирую бум регулировать натяг гайкой.
4. Геометрию не проверял, у станка свернутые зубчатые сегменты, и висящие для мебели маховички, не погоняешь оси. Поэтому сразу - в разборку. По смазке - импульсный вариант не думал над ним, присмотрюсь, почитаю.
Относительно асинхронного частотно регулируемого ЭД напишу позже.
- 19bvn58
- Опытный
- Сообщения: 113
- Зарегистрирован: 11 май 2017, 07:25
- Репутация: 69
- Настоящее имя: Валерий
- Откуда: Владимир
- Контактная информация:
Фрезерный с УЧПУ на базе 67К25 и БАЛТСИСТЕМ NC230
Уважаемые Коллеги, начинаю настоящим ветку своей тем по модернизации 67К25 http://www.cnc-club.ru/forum/viewtopic. ... 43#p397429. Думаю эта ветка не дублирование а специализация. Прошу помощи у Ареопага.
Перечитав что смог, наметил комплект к покупке:
1. Непосредственно сам контроллер KFLOP.
2. Kanalog для связи с сервоусилителями KEB SERVO, опторазвязанными разъемами I/O для подключения внешней электроавтоматики завязанной на работу системы ЧПУ.
И пытаюсь осмыслить:
3. Непонятно при этом есть ли необходимость в доп терминальной плате если в принципе хватает возможностей Kanalog.
4. Пытаюсь понять - программа электроавтоматики (ПЭА) пишется в KFLOP (язык С++, Viisual C++...)? или для этого лучше вывести решение этих задачи на внешний контроллер (лампочки, кнопки, гидравлики, системы смазки, пылесоса/компрессора...)? Если ПЭА пишется в KFLOP, то есть ли дружественная визуализированная программная среда облегчающая этот процесс?
5. Пытаюсь понять - возможно ли приводам работать в своем контуре скорости по датчику (резольверу), а KFLOP отслеживать положение по физическому датчику- оптолинейке, что должно повысить точность и контроле люфтов? Хотя сервоусилитель способен оцифровать сигнал резольвера и скинуть его в квадратурном формате в систему ЧПУ и линейка при этом половое извращение.
Этот же вопрос связан с использование безлюфтовых редукторов (i=7) на осях.
На первых порах как то такие вопросы бродят.
Перечитав что смог, наметил комплект к покупке:
1. Непосредственно сам контроллер KFLOP.
2. Kanalog для связи с сервоусилителями KEB SERVO, опторазвязанными разъемами I/O для подключения внешней электроавтоматики завязанной на работу системы ЧПУ.
И пытаюсь осмыслить:
3. Непонятно при этом есть ли необходимость в доп терминальной плате если в принципе хватает возможностей Kanalog.
4. Пытаюсь понять - программа электроавтоматики (ПЭА) пишется в KFLOP (язык С++, Viisual C++...)? или для этого лучше вывести решение этих задачи на внешний контроллер (лампочки, кнопки, гидравлики, системы смазки, пылесоса/компрессора...)? Если ПЭА пишется в KFLOP, то есть ли дружественная визуализированная программная среда облегчающая этот процесс?
5. Пытаюсь понять - возможно ли приводам работать в своем контуре скорости по датчику (резольверу), а KFLOP отслеживать положение по физическому датчику- оптолинейке, что должно повысить точность и контроле люфтов? Хотя сервоусилитель способен оцифровать сигнал резольвера и скинуть его в квадратурном формате в систему ЧПУ и линейка при этом половое извращение.
Этот же вопрос связан с использование безлюфтовых редукторов (i=7) на осях.
На первых порах как то такие вопросы бродят.
Последний раз редактировалось 19bvn58 27 фев 2018, 12:04, всего редактировалось 2 раза.
-
Duhas
- Мастер
- Сообщения: 1961
- Зарегистрирован: 10 окт 2015, 23:25
- Репутация: 285
- Настоящее имя: Андрей
- Откуда: Красноярск
- Контактная информация:
Re: Kflop + KEB Servo для 67К25
5 - да возможно, и имхо, самое правильное.
4 - пишется на Си, сложности особой в этом нет, если способны в графике сделать напишете и на Си.
3 - если хватит входов выходов - не нужна, но маловероятно что хватит.
4 - пишется на Си, сложности особой в этом нет, если способны в графике сделать напишете и на Си.
3 - если хватит входов выходов - не нужна, но маловероятно что хватит.
- 19bvn58
- Опытный
- Сообщения: 113
- Зарегистрирован: 11 май 2017, 07:25
- Репутация: 69
- Настоящее имя: Валерий
- Откуда: Владимир
- Контактная информация:
Re: Kflop + KEB Servo для 67К25
Спасибо, понятно и исчерпывающе.
Остальное после получения оборудования на руки. Тогда наверное появятся и конкретные вопросы.
Остальное после получения оборудования на руки. Тогда наверное появятся и конкретные вопросы.
- 19bvn58
- Опытный
- Сообщения: 113
- Зарегистрирован: 11 май 2017, 07:25
- Репутация: 69
- Настоящее имя: Валерий
- Откуда: Владимир
- Контактная информация:
Re: 67К25ПФ2 Вильнюс модернизация до реального ЧПУ станка
Удается немного выделить время.
Демонтирую узлы, разбираюсь с механикой станка. Если с осями Х и У есть понимание прямого привода на валы, то вот с осью Z пока проблема. Серводвигатель с редуктором не помещаются в нишу, даже при выпотрошенной коробке. Есть идея, убрав маховик управления и поворотную консоль, использовать шлицевой вал. Остаются две шестерни (коническая и прямозубая), но люфты могу прописать в файл характеризации.
Следующее - в процессе переговоров и долгих рассуждений решили отказаться от КФЛОП и уже получили УЧПУ Балтсистем NC-230. Так же уже поступили серводвигатели и редукторы. Сейчас главное "разобраться" с механикой.
Демонтирую узлы, разбираюсь с механикой станка. Если с осями Х и У есть понимание прямого привода на валы, то вот с осью Z пока проблема. Серводвигатель с редуктором не помещаются в нишу, даже при выпотрошенной коробке. Есть идея, убрав маховик управления и поворотную консоль, использовать шлицевой вал. Остаются две шестерни (коническая и прямозубая), но люфты могу прописать в файл характеризации.
Следующее - в процессе переговоров и долгих рассуждений решили отказаться от КФЛОП и уже получили УЧПУ Балтсистем NC-230. Так же уже поступили серводвигатели и редукторы. Сейчас главное "разобраться" с механикой.
- 19bvn58
- Опытный
- Сообщения: 113
- Зарегистрирован: 11 май 2017, 07:25
- Репутация: 69
- Настоящее имя: Валерий
- Откуда: Владимир
- Контактная информация:
Re: 67К25ПФ2 Вильнюс + БАЛТСИСТЕМ NC-230
Прорисован привод на ось Z.
С осью Х несколько сложнее пока нет исходных чертежей крепления ШВП.
- 19bvn58
- Опытный
- Сообщения: 113
- Зарегистрирован: 11 май 2017, 07:25
- Репутация: 69
- Настоящее имя: Валерий
- Откуда: Владимир
- Контактная информация:
Re: 67К25ПФ2 Вильнюс + БАЛТСИСТЕМ NC-230
Итак движение вперед есть. Ось Х отправлена в работу. Крепление мотор редуктора будет на панель маховика, укорачиваем винт, мотор редуктор сажаем в адаптер, крепим его к панели маховика. Далее муфтой соединяем вал редуктора и конец винта оси Х.
.
Протачиваем свободный от маховика конец винта Думаю к концу недели будем собирать ось Х.
С осью Z конечно немного замудреный адаптер получился, так фрезеровки вагон, а сварка потом уведет все. Точности ни какой. Поэтому концепция меняется и перерисуем чтоб токарными операциями обойтись.
Протачиваем свободный от маховика конец винта Думаю к концу недели будем собирать ось Х.
С осью Z конечно немного замудреный адаптер получился, так фрезеровки вагон, а сварка потом уведет все. Точности ни какой. Поэтому концепция меняется и перерисуем чтоб токарными операциями обойтись.
- 19bvn58
- Опытный
- Сообщения: 113
- Зарегистрирован: 11 май 2017, 07:25
- Репутация: 69
- Настоящее имя: Валерий
- Откуда: Владимир
- Контактная информация:
Re: 67К25ПФ2 Вильнюс + БАЛТСИСТЕМ NC-230
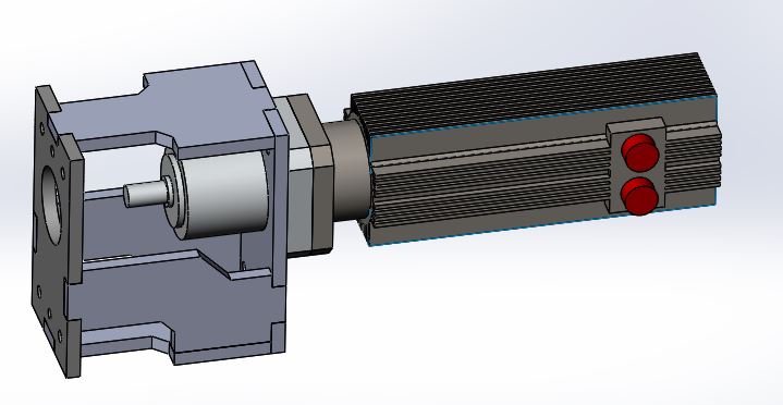
Прорисован привод оси Z.
Адаптер для установки мотор редуктора Сборка привода с прикидкой на станок Разрез привода оси Z К завтрашнему дню набросаю чертежи и отправлю в работу.
Адаптер для установки мотор редуктора Сборка привода с прикидкой на станок Разрез привода оси Z К завтрашнему дню набросаю чертежи и отправлю в работу.
- 19bvn58
- Опытный
- Сообщения: 113
- Зарегистрирован: 11 май 2017, 07:25
- Репутация: 69
- Настоящее имя: Валерий
- Откуда: Владимир
- Контактная информация:
Re: 67К25ПФ2 Вильнюс + БАЛТСИСТЕМ NC-230
Эскизно прикинул как будет выглядеть ось У.
Завтра получаю деталировку оси Х и проведу предварительную сборку. После этого выдам фото.
- Dimka
- Мастер
- Сообщения: 1400
- Зарегистрирован: 14 июл 2016, 23:40
- Репутация: 347
- Настоящее имя: Дима
- Откуда: Санкт-Петербург
- Контактная информация:
Re: 67К25ПФ2 Вильнюс + БАЛТСИСТЕМ NC-230
Жёсткая муфта будет?
- 19bvn58
- Опытный
- Сообщения: 113
- Зарегистрирован: 11 май 2017, 07:25
- Репутация: 69
- Настоящее имя: Валерий
- Откуда: Владимир
- Контактная информация:
Re: 67К25ПФ2 Вильнюс + БАЛТСИСТЕМ NC-230
Нет муфта гибкая с двойным демпфером, такого типа. На макете я упрощено ее нарисовал, без детализации конструкции, дал только габаритно-присоединительные размеры так как это готовый покупной узел.
Пришла комплектация оси Х. Предварительная сборка.
Сборка прошла без приключений, только несколько туго одевалась муфта на ходовой винт,
- 19bvn58
- Опытный
- Сообщения: 113
- Зарегистрирован: 11 май 2017, 07:25
- Репутация: 69
- Настоящее имя: Валерий
- Откуда: Владимир
- Контактная информация:
Re: 67К25ПФ2 Вильнюс + БАЛТСИСТЕМ NC-230
Сборка оси Z и вид станка с собранными осями X и Z.
Предполагаю в четверг-пятницу пошевелить оси от сервоусилителей.