Страница 5 из 36

Re: Тяжелый станок из блоков люмишки и полимергранита 600*60

Добавлено: 28 апр 2017, 07:04
netraider
ridirt писал(а):странно, что обе опоры идут с тремя подшипниками 2 из которых направлены в одну сторону и 1 в другую, ведь посути нагрузка идет в обе стороны.
Две таких опоры ставятся с двух сторон, так, чтобы в сумме было 3 подшипника в одну сторону, 3 в другую.
ridirt писал(а): и если делать то я бы сделал 2 в одну и 2 в другую
С четырьмя тоже есть - WBK-DFF и т.п.

ЗЫ: У даркстона на картинке - три подшипника, а продаются по факту версии с двуми...

Re: Тяжелый станок из блоков люмишки и полимергранита 600*60

Добавлено: 28 апр 2017, 08:20
Карабас
ridirt писал(а):И основная причина площадь контакта в большинстве упорников точка, а в радиально упорных линия, все равно что сравнивать хивин и цилиндрические каретки, в которых у шаров так же площадь контакта точка.
Сравнение не корректно. В упорных то же линия. Как правило в опорах применяются не просто упорные, а упорно - радиальные. Применение подшипников как и других узлов станков обусловлено выполняемой задачей, а не тем ,что нравится.

Re: Тяжелый станок из блоков люмишки и полимергранита 600*60

Добавлено: 28 апр 2017, 08:28
nik1
А почему не расматриваете вариант на подшипнике Рик?
На токарке стоят, фиг его продавишь
https://www.google.ru/search?q=%D0%BF%D ... -FXJGJYt2M:

Re: Тяжелый станок из блоков люмишки и полимергранита 600*60

Добавлено: 28 апр 2017, 09:19
netraider
nik1 писал(а):А почему не расматриваете вариант на подшипнике Рик?
На токарке стоят, фиг его продавишь
C каким внутренним диаметром? Какой момент у привода?

Re: Тяжелый станок из блоков люмишки и полимергранита 600*60

Добавлено: 28 апр 2017, 10:19
nik1
Размеры на помню, на зет 50 швп , на х 20 или 25, но с расширением под подшипник
сервы 5.2 н/м , редуктор 1/2

Пыс , самый мелкий Рик идет на 15 вал

Re: Тяжелый станок из блоков люмишки и полимергранита 600*60

Добавлено: 28 апр 2017, 10:30
netraider
У таких подшипников friction torque высокий. 0.35Нм у 15мм, на страгивание в 2-3 раза больше (это данные аналогов от INA).

+ если поменять опору с дуплекса 30град на такой подшиник с ID=15мм для 2005 ШВП, то на вылете в метр в конфигурации fixed-supported суммарная жесткость увеличится меньше чем в два раза, с 35 до 54 N/um. Хотя жесткость подшипников в опоре более чем в 10 раз больше.

Re: Тяжелый станок из блоков люмишки и полимергранита 600*60

Добавлено: 28 апр 2017, 23:18
Rionet
Ну да, собственно вот этот РИК я и имел в виду. По сути готовая опора без дуплексов и заморочек с возможностью регулировать натяг.

Также рассматриваю просто два роликовых конических по схеме О с натягом гайкой на винте.

Re: Тяжелый станок из блоков люмишки и полимергранита 600*60

Добавлено: 01 май 2017, 03:02
ridirt
поискал РИК по инету, поспрашал знакомых диллеров подшипников, нужных в городе не нашел а то что нашел ценыконечно не обрадовали, даже в китае цены на усиленные WBK от 5к. решил в итоге взять 2 BK 17 по схеме fixed-fixed и уже провести опыты на готовом станке с 1) включенным двигателем и 2) заблокированным винтом швп и смотреть разницу и есть ли смысл вкладывать около 15-30 к в опоры только или все же влить эти деньги к примеру в более крутой шпиндель.
По части температурных расширений помещение не термоконстантовое и система fixed-fixed не лучшая затея,по факту станок будет "на улице" но все же проточку винта надо под нее сделать, каждый сезон можно просто раскручивать и затягивать все вторые опоры дабы исключить лишние напряжения , думаю этого хватит, если нет можно одну из опор оставить с незатянутой гайкой.
Каретки 30 железно, даже в плане надежности есть смысл, поставил и забыл и не страшно что что то упадет на стол или авария какая будет , уверенность в том что каретки выдержат в первую очередь нужна. То что у нас ось Z весом в 100 килограмм висит на портале это конечно же "ниочем", но как только она влетит в неподвижную часть или в заготовку расчет нагрузок в зависимости от вращающего движков и плеча пойдет в тоннах, и нужна уверенность что станок не рассыпется, если соберусь поставить движки помещнее, так что 30 это норма для этого проекта.

Re: Тяжелый станок из блоков люмишки и полимергранита 600*60

Добавлено: 01 май 2017, 09:39
frezeryga
30 это бред а еще эти 30 сильно разнесут габариты деталей оси Z. Опора с незатянутой гайкой смешно. У меня 20е рельсы и я херачу молотком по станку когда детали отрываю и гнул шпиндель на полной скорости и кареткам пофиг. Если так дальше будет продолжатся то новый станок недалеко от первого уйдет по количеству косяков.

Re: Тяжелый станок из блоков люмишки и полимергранита 600*60

Добавлено: 01 май 2017, 10:55
john1987887
30-е рельсы стоят на моем Brother, так там голова под 200 кг и станок почти 2 тонны. А вы явно ерунду затеяли.

Re: Тяжелый станок из блоков люмишки и полимергранита 600*60

Добавлено: 01 май 2017, 11:50
Udjin
Если размер кареток не повлияет фатальным образом на рабочее поле, то почему нет?
Конечно, вечная "игла от примуса" никому не нужна. Мы ведь не собиремся жить вечно.
Но если примус взрывается - то будет очень нехорошо.
30-е каретки, возможно и перебор. Но если проект позволяет, то это откроет огромный простор для модернизаций.
И "взрывы примуса" не страшны.
Возможно, и скорее всего, проект потребует доработки. Ну дык, всё в руках автора.

Re: Тяжелый станок из блоков люмишки и полимергранита 600*60

Добавлено: 01 май 2017, 12:10
frezeryga
30е кареретки дадут сильный вылет вперед также разнесут в ширину ось Z вреда больше чем пользы будет.

Re: Тяжелый станок из блоков люмишки и полимергранита 600*60

Добавлено: 01 май 2017, 20:40
Rionet
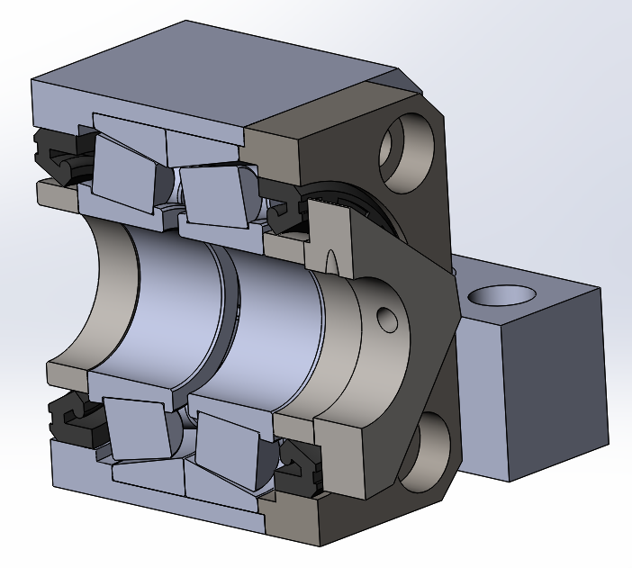
Два роликовых подшипника 7202...7204 - менее 500 руб, расточить опору - бесценно )
Опора.png (3258 просмотров) <a class='original' href='./download/file.php?id=110417&mode=view' target=_blank>Загрузить оригинал (134.86 КБ)</a>

Re: Тяжелый станок из блоков люмишки и полимергранита 600*60

Добавлено: 02 май 2017, 04:44
john1987887
А где кольцо между внутренними обоймами?

Re: Тяжелый станок из блоков люмишки и полимергранита 600*60

Добавлено: 02 май 2017, 05:48
fabrikator66
john1987887 писал(а):внутренними обоймами
Не знаю где кольца, но по мне так туда напрашивается двойная гайка для выборки люфта.

Re: Тяжелый станок из блоков люмишки и полимергранита 600*60

Добавлено: 02 май 2017, 09:55
Бармалей
john1987887 писал(а):А где кольцо между внутренними обоймами?
там где и надо - нигде. зачем оно?

Re: Тяжелый станок из блоков люмишки и полимергранита 600*60

Добавлено: 02 май 2017, 11:19
Константин23
У меня еще вопрос к знающим про р\упорные....про их положение между собой.
Тут по другому вроде они стоян
https://www.shop.zetek.ru/images/smartf ... upport.pdf
http://darxton.ru/files/pdf/ballscrew/bk.pdf
Наверно это из-за разницы конструкций самих подшипников (роликовых и шариковых)

Re: Тяжелый станок из блоков люмишки и полимергранита 600*60

Добавлено: 02 май 2017, 11:34
john1987887
Бармалей писал(а):там где и надо - нигде. зачем оно?
Регулировать натяг на ощупь будет?

Re: Тяжелый станок из блоков люмишки и полимергранита 600*60

Добавлено: 02 май 2017, 11:38
john1987887
Константин23 писал(а):Тут по другому вроде они стоян
По схеме "О" общая жесткость узла побольше будет.

Re: Тяжелый станок из блоков люмишки и полимергранита 600*60

Добавлено: 02 май 2017, 22:24
Бармалей
john1987887 писал(а):
Бармалей писал(а):там где и надо - нигде. зачем оно?
Регулировать натяг на ощупь будет?
Ага. по моменту страгивания подшипника.