Страница 125 из 341
Re: "Чтобы не создавать отдельную тему ради одного вопроса"
Добавлено: 23 мар 2020, 11:16
Q-starь
Rom327 писал(а):Стабилизирует логические уровни на входе драйвера.
Спасибо, допёрло... Т.е. всё кроме драйвера будет работать от 5 В. Забыл сказать что драйвер у меня МХ1508.
Контроллер этот:
http://www.cnc-club.ru/forum/viewtopic.php?f=41&t=20190
Re: "Чтобы не создавать отдельную тему ради одного вопроса"
Добавлено: 23 мар 2020, 11:20
Сергей Саныч
Стабилитрон на 4-5В между точкой соединения резистора 1к с диодом оптрона и общим проводом контроллера с высокой вероятностью снимет проблему. Ибо
Mamont писал(а):Если In1 (слева) подается на вход микроконтроллера, имеющий встроенные защитные диоды , то через них ток пойдет на +5в питания микроконтроллера, немного приоткрывая оптрон.
Re: "Чтобы не создавать отдельную тему ради одного вопроса"
Добавлено: 23 мар 2020, 11:23
Mamont
И/или резистор параллельно диоду оптрона. Он придавит слабые токи через оптрон, а в роли "стабилитрона" выступит светодиод.
Re: "Чтобы не создавать отдельную тему ради одного вопроса"
Добавлено: 23 мар 2020, 11:23
Q-starь
Сергей Саныч писал(а):Стабилитрон на 4-5В между точкой соединения резистора 1к с диодом оптрона и общим проводом контроллера с высокой вероятностью снимет проблему
Самый понятный и простой вариант, попробую.
Re: "Чтобы не создавать отдельную тему ради одного вопроса"
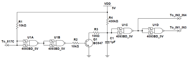
Добавлено: 23 мар 2020, 11:28
Q-starь
Вот такая задержка у меня реализована.
Re: "Чтобы не создавать отдельную тему ради одного вопроса"
Добавлено: 23 мар 2020, 12:03
Сергей Саныч
я вот такой вариант имел в виду.
Напряжение стабилизации стабилитрона не должно превышать напряжение питания МК более чем на 0,5В
Re: "Чтобы не создавать отдельную тему ради одного вопроса"
Добавлено: 23 мар 2020, 13:01
Q-starь
Сергей Саныч, понятно, в Чип-Дип придётся пихрячить. Что нить типа 1N4732A или 1N4733A пойдет?
Ещё такой момент может это важно: У меня питание "колхоза" и "контроллера" разные. Контроллер питается от БП 12 В через L78S05 ( 5 В ), а "колхоз" от того же БП только через регулируемый LM2596S.
Re: "Чтобы не создавать отдельную тему ради одного вопроса"
Добавлено: 23 мар 2020, 13:18
Сергей Саныч
Q-starь писал(а):Что нить типа 1N4732A или 1N4733A пойдет?
Пойдет.
Re: "Чтобы не создавать отдельную тему ради одного вопроса"
Добавлено: 25 мар 2020, 13:57
Feo
Господа, подскажите по китайским УЦИ в применении к ЧПУ.
Продают линейки, обычно 5мкм или 1 мкм, и блок ДРО к ним вместе все работает отл. А в применении к чпу? Есть сервоусилители которые принимают обратную связь с оптических линеек.
Вопрос:
по какому протоколу работают китайские DRO?
получалось подключить их к сервопакам в качестве обратной связи?
Если получалось, как работает сервоусилитель он слушает линейку или энкодер серводвигателя или и то и другое?
Re: "Чтобы не создавать отдельную тему ради одного вопроса"
Добавлено: 26 мар 2020, 15:02
uralpt
Feo писал(а):по какому протоколу работают китайские DRO?
ABZ.
Feo писал(а):получалось подключить их к сервопакам в качестве обратной связи?
современные драйверы позволяют это сделать, есть отдельный вход, но лично я не подключал
Feo писал(а):Если получалось, как работает сервоусилитель он слушает линейку или энкодер серводвигателя или и то и другое?
линейка - для абсолютного позиционирования, энкодер - для внутрисхемных процессов управления (задание скорости-ускорения)
Re: "Чтобы не создавать отдельную тему ради одного вопроса"
Добавлено: 26 мар 2020, 15:18
uralpt
Вопрос у меня. 2 часа уже смотрю на мигающий Аларм...
Запускаю в режиме "open-loop"
Пытаюсь подключить, схема следующая -
питание от БП 16А, пробовал 12, 24, 30В - ни на каком не поехало. БП в защиту не уходит.
U, V, W - на обмотках, их сопротивление примерно одинаково, ничего горелого не наблюдается
Сигналы BRK, EN - на COM.
SW1, 2, 3 - все OFF.
RV крутилка не помогает.
P-sv выставлял на половину тока, на минимум и максимум, бесполезно.
Двигатель при любых манипуляциях даже не страгивается.
кажецца, что китайцы нашкодили... или я на лабутенах...
ps. не отвечу сразу -
считайте коммунистом отвечу завтра

)
Допишу. Попытка к каждой обмотке добавить по последовательному сопротивлению в 51 Ом к успеху также не привела. Предположения сводились к тому, что BLDC двигатель на 42В развивает мощность 1820Вт. И драйвер, рассчитанный на 750Вт измеряет пусковой ток и уходит в ошибку. Но даже при включении последовательного сопротивления не происходит попытки страгивания. Не там ищу...
Re: "Чтобы не создавать отдельную тему ради одного вопроса"
Добавлено: 26 мар 2020, 16:04
Feo
uralpt писал(а):Feo писал(а):
по какому протоколу работают китайские DRO?
ABZ.
Что-то в моем разделе возможностей обратной связи таких нет (((
Re: "Чтобы не создавать отдельную тему ради одного вопроса"
Добавлено: 26 мар 2020, 16:26
uralpt
Feo писал(а):Что-то в моем разделе возможностей обратной связи таких нет (((
подключайте напрямую сигнал с линеек прямо в DRO. 99% линеек работают именно так. Исключения есть, но вряд ли они Вам попадутся. Это выдающие синусный сигнал или какой-нить код, понятный только работающему с ними специфичному контроллеру.
Как такового протокола передачи ABZ не существует. Первое попавшееcя объяснение ABZ -
https://darxton.ru/blog/ob-enkoderakh/
Re: "Чтобы не создавать отдельную тему ради одного вопроса"
Добавлено: 26 мар 2020, 17:14
Serg
скорее всего это ROD.
Re: "Чтобы не создавать отдельную тему ради одного вопроса"
Добавлено: 26 мар 2020, 17:26
uralpt
UAVpilot писал(а):скорее всего это ROD.
на странице мануала у него так и сказано.
Re: "Чтобы не создавать отдельную тему ради одного вопроса"
Добавлено: 26 мар 2020, 18:29
Feo
Похоже на то, что надо?
Re: "Чтобы не создавать отдельную тему ради одного вопроса"
Добавлено: 26 мар 2020, 19:34
uralpt
Feo писал(а):Похоже на то, что надо?
да. А и В нарисованы дифференциальными парами. Такое подключение востребовано для помехоустойчивости. Если у Вас на линейке они будут представлены только одиночными сигналами, не расстраивайтесь, это нормально.
Re: "Чтобы не создавать отдельную тему ради одного вопроса"
Добавлено: 31 мар 2020, 14:44
ЧПУчайник
Уважаемые граждане и не граждане, в общем люди добрые! Вопрос следующий: "С каким модулем выбрать зубчатые рейки и шестерни для портального плазмореза?"
Re: "Чтобы не создавать отдельную тему ради одного вопроса"
Добавлено: 05 апр 2020, 22:14
Argon-11
Хотел было со своим вопросом залезть в чужую тему, но в итоге посчитал, что это будет невежливо и неактуально.... Собирался уже создать отдельную тему, но вспомнил, что есть вот эта, как раз для таких случаев!
И поэтому, чтобы не создавать отдельную тему ради одного вопроса, решил таки воспользоваться отличной возможностью.
Вопрос: если шпиндель с водяным охлаждением 800 Вт работает в прерывистом режиме 15 секунд работа, 5 сек пауза, при этом нагрузка вряд ли будет превышать треть его "номинала" (по сути будет т.н. "вентиляторная" нагрузка), нельзя ли обойтись без водяного охлаждения вообще?
Уточнения: шпиндель находится в составе оборудования, претендующего быть недешевым и надежным, но при этом есть ограничения по габаритам - почти нет возможности (и желания) поставить расширительный бак и насос (хорошие и надежные насосы тоже немаленькие). Шпиндель почти целиком будет зажат в алюминиевый кожух.
Re: "Чтобы не создавать отдельную тему ради одного вопроса"
Добавлено: 05 апр 2020, 22:27
niksooon
Ну а что мешает самостоятельно цикл испытаний провести с контролем температуры? Если нагрузка меньше номинальной, то в настройках частотника можно рабочее напряжение несколько занизить,что тоже будет способствовать снижению температуры шпинделя