Страница 12 из 91

Re: StepMaster ver 2.5

Добавлено: 04 дек 2016, 08:47
1308077
Здравствуйте, подскажите как подключить все эти драйвера к StepMaster чтоб при аварийном отключении любого драйвера срабатывал E-Stop и Mach останавливал выполнение программы

Re: StepMaster ver 2.5

Добавлено: 04 дек 2016, 13:26
dead_barbi
Михаил, подскажите пожалуйста, как ведет себя плата со станками плазменного раскроя? Проверялась ли работоспособность, особенно с дешевыми с HF поджигом?

Re: StepMaster ver 2.5

Добавлено: 04 дек 2016, 19:58
michael-yurov
1308077 писал(а):можете немного подробнее объяснить?
Мог бы в том случае, если бы знал, в каком направлении нужно развернуть ответ.

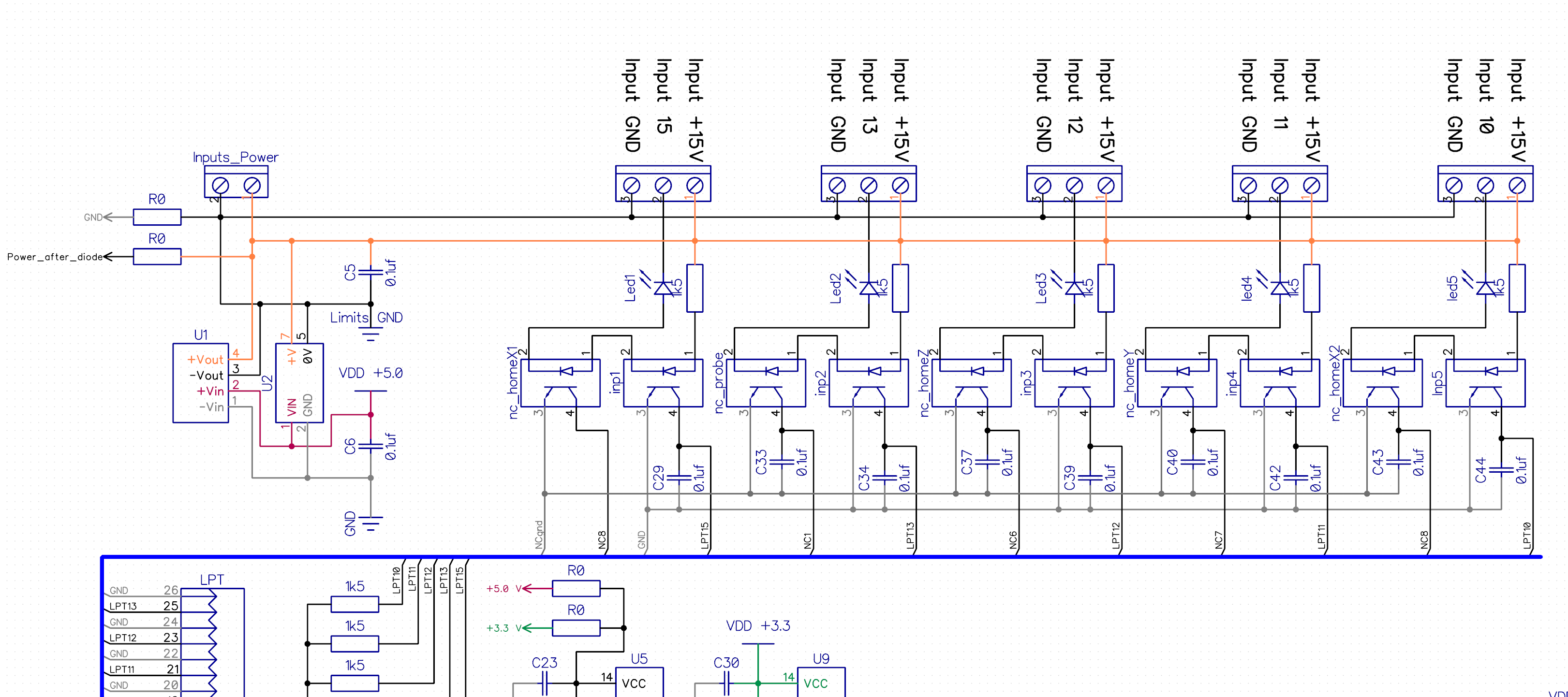
Если это поможет - вот схема входов для платы v 2.5:
2016-10-19_22-17-51.png (1916 просмотров) <a class='original' href='./download/file.php?id=96717&mode=view' target=_blank>Загрузить оригинал (187.38 КБ)</a>
1308077 писал(а):и еще вопрос изменения коэффициента умножения частоты на А и Б оси тоже влияет, микрошаг на них тоже настраивать на драйвере нужно?
Все настройки равнозначно действуют на все 5 осей.
И драйверы, естественно, все нужно настраивать.

Re: StepMaster ver 2.5

Добавлено: 04 дек 2016, 19:59
michael-yurov
1308077 писал(а):Здравствуйте, подскажите как подключить все эти драйвера к StepMaster чтоб при аварийном отключении любого драйвера срабатывал E-Stop и Mach останавливал выполнение программы
У черных драйверов нет выхода сигнала аварии.
Есть только у синего.

А почему происходит авария? Может лучше устранить причину возникновения аварии?

Re: StepMaster ver 2.5

Добавлено: 04 дек 2016, 20:04
michael-yurov
dead_barbi писал(а):Михаил, подскажите пожалуйста, как ведет себя плата со станками плазменного раскроя? Проверялась ли работоспособность, особенно с дешевыми с HF поджигом?
Один из клиентов в телефонном разговоре сказал, у него были проблемы с пурелоджиковской интерфейсной платой именно в момент розжига дешевой китайской плазмы.
Со степмастером проблема полностью исчезла.

С другой стороны были и обратные ситуации, когда покупатель был недоволен тем, что с китайской платой за 300 руб. станок работал без проблем а со степмастером возникли сложности.
Я по возможности помогаю советами, как устранить основные проблемы, но я не маг, и одного желания помочь недостаточно.
К сожалению, я не знаю, чем заканчиваются истории подключения и настройки, т.к. пользователи практически никогда не сообщают об удачной настройке и работе станков.
Обычно задают вопросы до установки и настройки и при возникновении сложностей. Часто в этих вопросах степмастер вообще не фигурирует.

Re: StepMaster ver 2.5

Добавлено: 04 дек 2016, 20:15
1308077
michael-yurov писал(а):Есть только у синего.
вот синий как подключить к вашей плате?

Re: StepMaster ver 2.5

Добавлено: 04 дек 2016, 20:21
michael-yurov
Проводами.

Выход оптопары подключить к любому входу к контактам "inpXX" и "-"

Re: StepMaster ver 2.5

Добавлено: 04 дек 2016, 20:27
1308077
michael-yurov писал(а):Выход оптопары подключить к любому входу к контактам "inpXX" и "-"
на драйвере alm+подключить к любому "inpXX"?

Re: StepMaster ver 2.5

Добавлено: 04 дек 2016, 20:30
michael-yurov
"ALM+" к входу к контакту "inpXX"
"ALM-" к клемме входа к контакту "-".

Re: StepMaster ver 2.5

Добавлено: 04 дек 2016, 20:35
1308077
и еще вопрос, датчики нулей подключил как показано на схеме платы, подносишь металлическое отвертку например, на датчике и на плате загораются светодиоды а Mach не останавливает выполнение программы.
так и должно быть?

Re: StepMaster ver 2.5

Добавлено: 04 дек 2016, 20:40
michael-yurov
1308077 писал(а):и еще вопрос, датчики нулей подключил как показано на схеме платы, подносишь металлическое отвертку например, на датчике и на плате загораются светодиоды а Mach не останавливает выполнение программы.
так и должно быть?
Светодиоды не дают гарантии того,ч njmach3 увидел сигнал.
Входы в программе настроены?
В окне диагностики состояние входов изменяется?
Должен ли mach3 останавливать выполнение программы - я не знаю, и проверить не могу.
Полагаю, что для остановки программы должен поступить сигнал на программные входы лимитов (X++ / X --), и а не на входы датчиков поиска ноля (X Home).

Re: StepMaster ver 2.5

Добавлено: 04 дек 2016, 20:47
1308077
Я настраивал Mach как вы писали в посте #3

Re: StepMaster ver 2.5

Добавлено: 04 дек 2016, 20:51
1308077
вот так у меня сейчас настроено

Re: StepMaster ver 2.5

Добавлено: 04 дек 2016, 21:40
shalek
1308077 писал(а):вот так у меня сейчас настроено
что-то мне говорит, что это у меня так настроено. А где Ваш скрин настроек?

Re: StepMaster ver 2.5

Добавлено: 04 дек 2016, 21:45
1308077
Эт картинка с 3го поста в начале темы)
Re: StepMaster ver 2.5 #3

Re: StepMaster ver 2.5

Добавлено: 04 дек 2016, 21:51
shalek
1308077 писал(а):Эт картинка с 3го поста в начале темы)
Re: StepMaster ver 2.5 #3
Это понятно, но для того, чтобы дать правильный ответ нужно свой скриншот показывать. Только по нему будет видно как у Вас настроено.

Re: StepMaster ver 2.5

Добавлено: 04 дек 2016, 22:02
1308077
ну у меня один в один, все галочки порт-пины, все также, просто сейчас скрин не могу сделать, не возле станка, вот как настроить?

Re: StepMaster ver 2.5

Добавлено: 11 дек 2016, 11:54
a321
Возможно, кто-то уже вопрошал, но в поиске не нашлось.
Вопрос такой - Степмастер во взаимодействии с пин-разъемом Raspberry? Ведь, наверное, это лучше и проще, чем езернет и юсб?

Re: StepMaster ver 2.5

Добавлено: 11 дек 2016, 15:38
michael-yurov
a321 писал(а):Возможно, кто-то уже вопрошал, но в поиске не нашлось.
Вопрос такой - Степмастер во взаимодействии с пин-разъемом Raspberry? Ведь, наверное, это лучше и проще, чем езернет и юсб?
Полностью ответить на вопрос не могу,
Лучше это, или проще - не знаю.
А вот по уровню сигнала - СтепМастер должен воспринимать как с 5 В так и 3,3 В сигнал.
2016-12-11_17-21-57.png (1768 просмотров) <a class='original' href='./download/file.php?id=97342&mode=view' target=_blank>Загрузить оригинал (314.58 КБ)</a>
Но подтяжка входов и выходов по умолчанию предполагает подключение а 5 В интерфейсу.

При необходимости можно переместить на плате две перемычки (нолевые резисторы) чтобы переключить подтяжку и входящих и выходящих линий и питание микросхем на входе к 3,3 В.
DSC_0038 (2).jpg (1768 просмотров) <a class='original' href='./download/file.php?id=97344&mode=view' target=_blank>Загрузить оригинал (110.22 КБ)</a>

Re: StepMaster ver 2.5

Добавлено: 11 дек 2016, 15:41
michael-yurov
a321 писал(а):Ведь, наверное, это лучше и проще, чем езернет и юсб
Лично я не вижу ничего плохого в Ethernet и USB.
Но так уж получилось, что практически все Ethernet и USB контроллеры под Mach3 работают плохо.
С простыми задачами (раскрой, упралвение) справляются, а со сложными (многочасовая обработка, большие УП, смена инструмента в процессе работы, нарезание резьбы и др.) - не справляются.
Единственное исключение? на мой взгляд - SmoothStepper. Раньше и с ним были проблемы. Сейчас, вроде бы, разработчики обошли большинство из них.