Страница 2 из 5
Re: Правильная схема электроавтоматики.
Добавлено: 18 ноя 2013, 15:49
ukr-sasha
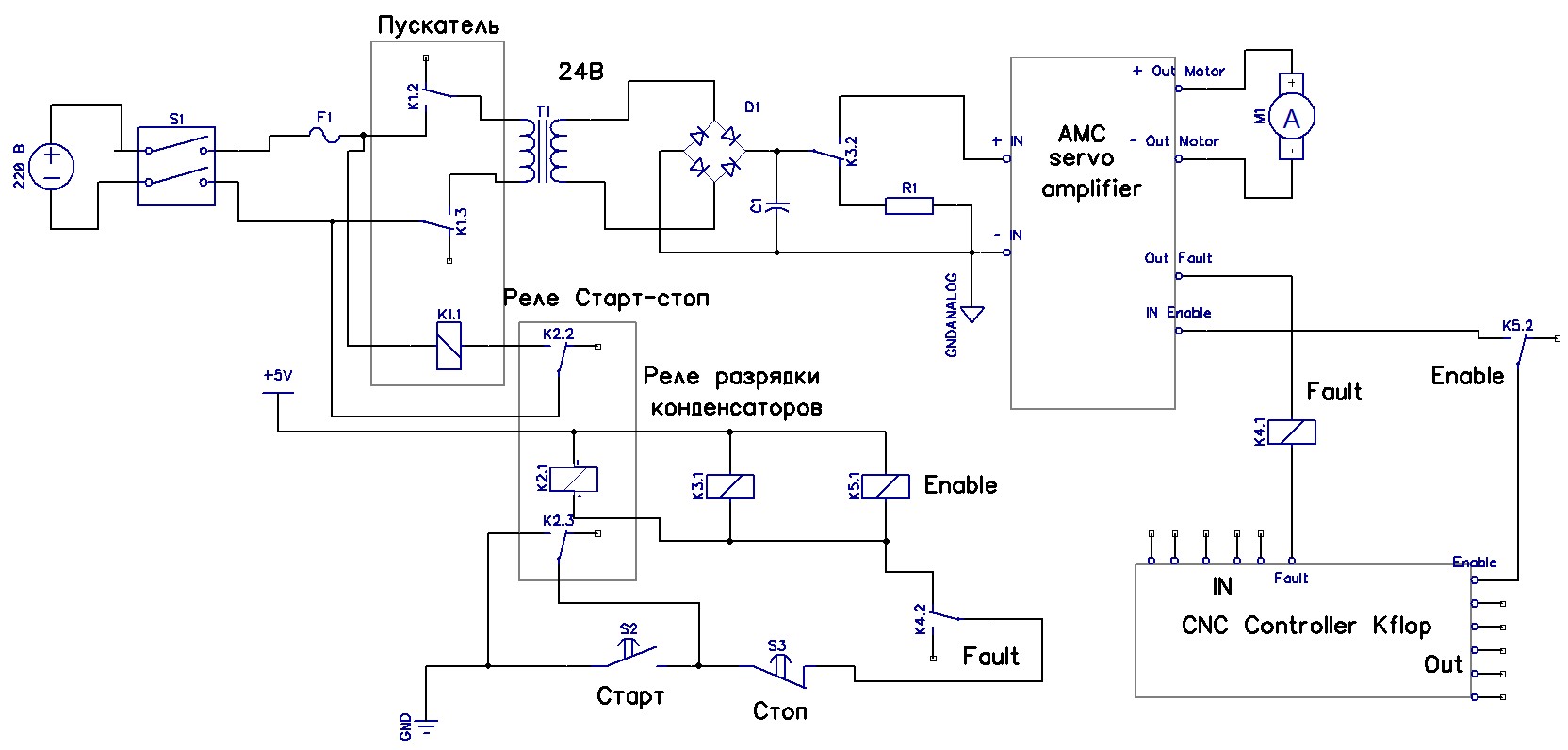
Ребята, а такой вариант?
При нажатии кнопки Старт, срабатывает реле 2, которая в свою очередь коммутирует пускатель 1. Одновременно срабатывает реле 3 разрядки конденсаторов на пропускание тока и реле 5 разрешения подачи сигнала Enable. Если возникает ошибка на усилителе, то реле 4 выключает всю силовую часть.
Все реле на 5В.
Re: Правильная схема электроавтоматики.
Добавлено: 18 ноя 2013, 15:55
Serg
Ворон226 писал(а):СОгласен. Надеюсь этот сигнал (ЕНАБЛ) не на LCNC должен формироваться? Отдельная логика?
Именно на LCNC, а дополнительная логигика просто либо позволяет его сформировать, либо нет.
Re: Правильная схема электроавтоматики.
Добавлено: 18 ноя 2013, 16:01
Serg
ukr-sasha писал(а):Все реле на 5В.
Судя по схеме реле K2, K3 и K5 должны быть на рабочее напряжение примерно 1.5В.
Re: Правильная схема электроавтоматики.
Добавлено: 18 ноя 2013, 16:09
ukr-sasha
Признаю, в реле не разбираюсь. Как правильно?
Re: Правильная схема электроавтоматики.
Добавлено: 18 ноя 2013, 16:25
Serg
Это не реле, а закон Ома.

Надо не последовательно, а паралельно.
Re: Правильная схема электроавтоматики.
Добавлено: 18 ноя 2013, 16:33
ukr-sasha
Уже понял, спасибо. Напряжение на каждом будет 5В/3шт=1,5В.
На таком варианте можно остановиться? Имеет смысл такая схема?
Re: Правильная схема электроавтоматики.
Добавлено: 18 ноя 2013, 16:48
Serg
Смысл-то имеет, но есть сомнения, что сможешь найти подходящее реле для К3.
Re: Правильная схема электроавтоматики.
Добавлено: 18 ноя 2013, 16:51
ukr-sasha
Там 35В и до 10А в пике движек жрет.
Или еще вариант: через К3 не пропускать ток постоянно, а только коммутировать резистор в выключенном состоянии?
Re: Правильная схема электроавтоматики.
Добавлено: 18 ноя 2013, 17:51
nik1
Саш, ты только Е стопом не отключай частотник от сети
Обычно на частотниках есть вход , который подключается к Е стопу
Его можно настроить на свое время торможения и он приоритетный над другими, то есть пока не разомкнешь стоп, частотник не запустится
Re: Правильная схема электроавтоматики.
Добавлено: 18 ноя 2013, 17:53
ukr-sasha
Спасибо.

У меня шпиндель крутит серва, правда маленькая.
Re: Правильная схема электроавтоматики.
Добавлено: 18 ноя 2013, 19:02
mhael
ukr-sasha писал(а):а только коммутировать резистор в выключенном состоянии
если не разорвать цепь от конденсаторов к драйверу, то конденсатор скорее через драйвер разрядится, чем через сопротивление. Или сопротивление должно быть с меньшим сопротивлением. Наример спираль нихрома ))
Re: Правильная схема электроавтоматики.
Добавлено: 18 ноя 2013, 19:10
aftaev
у ЕСТОП обычно есть пара контактов. Одна заводится в ЧПУ другая часть заводится на контроллеры, сервы, частотники. При аварии шаговики должны тормозиться, если отрубить питание у драйва он будет крутиться в холостую. При Естоп станок должен максимально шустро остановиться.
Re: Правильная схема электроавтоматики.
Добавлено: 18 ноя 2013, 19:46
Serg
ukr-sasha писал(а):Там 35В и до 10А в пике движек жрет.
Или еще вариант: через К3 не пропускать ток постоянно, а только коммутировать резистор в выключенном состоянии?
35В и до 10А постоянного тока - это довольно мощные контакты и есть определённые сомнения, что 5-вольтовая обмотка сдвинет их с места.
Re: Правильная схема электроавтоматики.
Добавлено: 18 ноя 2013, 19:51
Serg
mhael писал(а):если не разорвать цепь от конденсаторов к драйверу, то конденсатор скорее через драйвер разрядится, чем через сопротивление. Или сопротивление должно быть с меньшим сопротивлением. Наример спираль нихрома ))
Не разрядится - выходные транзисторы при снятии того-же Enable просто закроются и некому будет разряжать конденсаторы.
И спираль нихрома - это слишком, достаточно будет резистора ом на 100-150 - если конденсаторы разрядятся в течении 5-10 секунд, то это нормально.
Re: Правильная схема электроавтоматики.
Добавлено: 18 ноя 2013, 22:53
Ворон226
Думаю, что стоит вернуться немного назад.
Вот что родилось у меня за день (по мотивам рекомендаций товарищей):
Есть автоматы в электроящике - включение компа и включение двигателей (драйверов, серв, шпинделей без подробностей)
Есть реле Р1 которое разрешает включение двигателей и прочего оборудования. Условие такое: комп включен и датчики в исправном состоянии - транзистор открыт. В этом случае реле срабатывает и замыкает цепь в цепи включения питания драйверов, например.
Далее реле Р2, которое включается кнопкой ON станка и выключается либо кнопкой OFF (по сути E-STOP), либо при срабатывании аварийных датчиков размыканием контактов реле Р1.
Re: Правильная схема электроавтоматики.
Добавлено: 19 ноя 2013, 01:04
mhael
А датчики на станке, в драйвере или еще где-то? Просто чтоб включилось реле Р1 должен быть сигнал от датчиков, а если они включаются только после реле Р2, то как они включат реле Р1?
Re: Правильная схема электроавтоматики.
Добавлено: 19 ноя 2013, 01:40
Ворон226
Наверное нужно датчики тоже разделять на группы. Тут к Р1 приходит общий сигнал от датчиков, запитанных от компа, и, скорее всего, отслеживаемых программой.Датчики с драйверов, наверное, должны иметь свои размыкающие контакты в цепи питания Р2. Но до них я пока не дошел...
Re: Правильная схема электроавтоматики.
Добавлено: 19 ноя 2013, 12:33
Ворон226
Если продолжить, то вот что получается:
Re: Правильная схема электроавтоматики.
Добавлено: 19 ноя 2013, 13:08
ukr-sasha
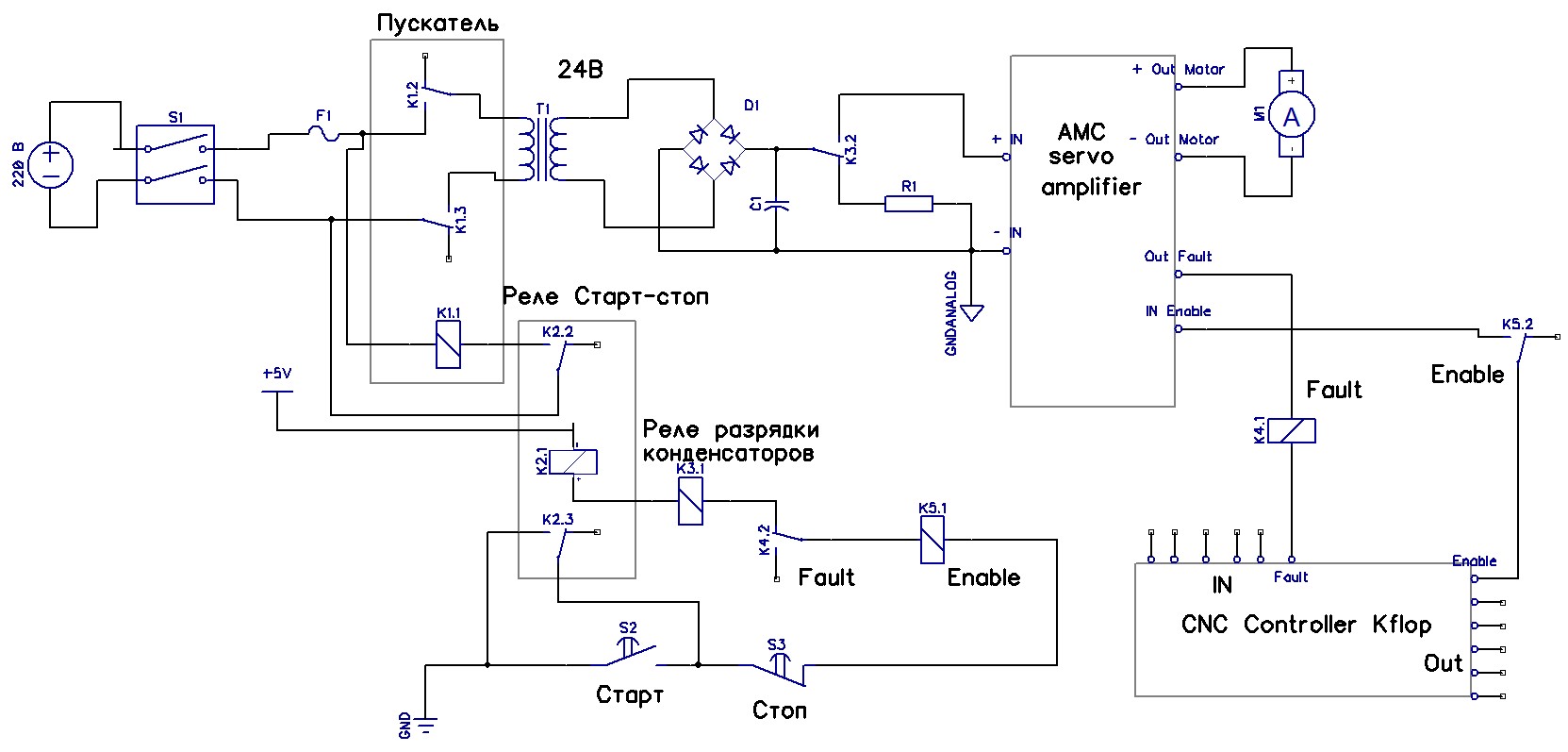
Чуть переосмыслил схему:
- убрал реле и резистор разрядки конденсаторов, так как при отсутствии сигнала Enable усилитель сам останавливается на удержание ;
- добавил сигнал готовности на контроллер - включается реле К5 параллельно с разрешением сигнала Enable;
- над блоком "Концевики" нужно еще подумать. так как они у меня индуктивные.
Логика работы теперь такая:
- при нажатии кнопки Старт, срабатывает реле К2 и запускает Пускатель - подается питание;
- при подаче питания, срабатывают реле готовности К5 и разрешения сигнала Enable - контроллер может включить усилители и выполнять программу;
- при срабатывание концевиков, возникновении ошибки на усилителях, нажатии кнопки Стоп, питание отключается, и контроллер отрабатывает пропадание сигнала готовности, останавливая выполнение программы.
Что посоветуете еще добавить, подкорректировать?
Re: Правильная схема электроавтоматики.
Добавлено: 19 ноя 2013, 13:56
Ворон226
Нет ли возможности найти реле с несколькими группами коммутации, чтобы исключить наличие двух реле, включенных параллельно.
Я не знаю этих конкретных плат управления и драйвера сервы, но уверен, что реле Fault включается именно так? Между выходом и входом двух устройств.
Успеет ли реле Fault отработать процесс включения двух плат и встать в нормальное состояние при подаче напряжения кнопкой СТАРТ? Не будет ли оно срабатывать при включении плат, даже пусть кратковременно.
Разве можно просто на вход платы подавать +5 вольт без ограничивающих резисторов и т.п. Или пока схема показывает только логику работы процесса включения-выключения станка?