Страница 100 из 134

Re: Бюджетный ЧПУ 1150х660мм с пос. модернизацией до 2250х16

Добавлено: 08 фев 2015, 01:30
vovacom
Поздравляем, ждем новых изделий и роликов.

Re: Бюджетный ЧПУ 1150х660мм с пос. модернизацией до 2250х16

Добавлено: 11 фев 2015, 08:37
master_70
нарисовал схемку кросплаты с опторазвязкой. у кого опытный взгляд посмотрите пожалуйста.. если что не так поправте .
кросплата31.PNG (1564 просмотра) <a class='original' href='./download/file.php?id=42921&mode=view' target=_blank>Загрузить оригинал (56.55 КБ)</a>

Re: Бюджетный ЧПУ 1000(1150(1600)) х 650

Добавлено: 11 фев 2015, 14:37
vovacom
master_70 писал(а):сегодня выточил переходник для цанги с 8 на 3.17 мм
по образцу с 12 на 6 мм
теперь у меня можно ставить фрезы 12, 8, 6, 3.17
100520121716.jpg
Расскажите как делали, из чего и как он себя показал в роботе .

Re: Бюджетный ЧПУ 1150х660мм с пос. модернизацией до 2250х16

Добавлено: 11 фев 2015, 16:02
ХОЧУВСЁЗНАТЬ
master_70 писал(а):пока что просто выложил на досочку
зачем столько Б.П?

Re: Бюджетный ЧПУ 1000(1150(1600)) х 650

Добавлено: 11 фев 2015, 16:22
master_70
vovacom писал(а):
master_70 писал(а):сегодня выточил переходник для цанги с 8 на 3.17 мм
по образцу с 12 на 6 мм
теперь у меня можно ставить фрезы 12, 8, 6, 3.17
100520121716.jpg
Расскажите как делали, из чего и как он себя показал в роботе .
делал из простой железяки на токарном и сделал пропил ножовкой и 2 подпила до середины. пропил и подпилв на 3 равные части разделены (60°)

Re: Бюджетный ЧПУ 1150х660мм с пос. модернизацией до 2250х16

Добавлено: 11 фев 2015, 16:24
master_70
ХОЧУВСЁЗНАТЬ писал(а):
master_70 писал(а):пока что просто выложил на досочку
зачем столько Б.П?
на каждый движок по 1 БП . бп 7.3А. а движки 5 А . былбы бп на 30А поставилбы 1.

Re: Бюджетный ЧПУ 1000(1150(1600)) х 650

Добавлено: 11 фев 2015, 20:50
vovacom
master_70 писал(а):
vovacom писал(а):
master_70 писал(а):сегодня выточил переходник для цанги с 8 на 3.17 мм
по образцу с 12 на 6 мм
теперь у меня можно ставить фрезы 12, 8, 6, 3.17
100520121716.jpg
Расскажите как делали, из чего и как он себя показал в роботе .
делал из простой железяки на токарном и сделал пропил ножовкой и 2 подпила до середины. пропил и подпилв на 3 равные части разделены (60°)
Как в работе, сколько прослужил.
Хочу себе так делать, мож че посоветуете.

Re: Бюджетный ЧПУ 1150х660мм с пос. модернизацией до 2250х16

Добавлено: 11 фев 2015, 20:55
michael-yurov
master_70 писал(а):на каждый движок по 1 БП . бп 7.3А. а движки 5 А . былбы бп на 30А поставилбы 1.
Провокационный вопрос:
Ток в обмотках мотора 5 А.
А сколько обмоток у каждого ШД подключено к драйверу - обе, или только одна?

При параллельном подключении двух обмоток с током в каждой 5 А, суммарный ток будет 10 А.

Re: Бюджетный ЧПУ 1150х660мм с пос. модернизацией до 2250х16

Добавлено: 12 фев 2015, 09:56
master_70
michael-yurov писал(а):
master_70 писал(а):на каждый движок по 1 БП . бп 7.3А. а движки 5 А . былбы бп на 30А поставилбы 1.
Провокационный вопрос:
Ток в обмотках мотора 5 А.
А сколько обмоток у каждого ШД подключено к драйверу - обе, или только одна?

При параллельном подключении двух обмоток с током в каждой 5 А, суммарный ток будет 10 А.

:D :D :D
а как думаешь ??? если подаю на драйвера по 48 В и выставляю на 4.73А

Re: Бюджетный ЧПУ 1000(1150(1600)) х 650

Добавлено: 12 фев 2015, 10:03
master_70
vovacom писал(а):
Расскажите как делали, из чего и как он себя показал в роботе .
делал из простой железяки на токарном и сделал пропил ножовкой и 2 подпила до середины. пропил и подпилв на 3 равные части разделены (60°)[/quote]
Как в работе, сколько прослужил.
Хочу себе так делать, мож че посоветуете.[/quote]
досихпор служат . А что им сделается. а совет -чем точнее сделаешь тем лучше.
кстати я переделвыал 1 раз. мервую запарол . пропилы размечал прямо на станке. хотя потом подумал что и канавки надо было делать на станкеже, просто поставить резец и про рубить. а потом допилить 1 канавку.
былобы красивее и аккуратнее и еще точнее . но и эта еподвела и нестал третий раз переделыывать.

Re: Бюджетный ЧПУ 1150х660мм с пос. модернизацией до 2250х16

Добавлено: 13 фев 2015, 02:57
master_70
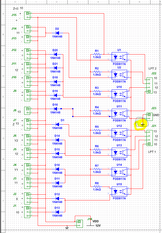
меня мучает 1 вопроссссссссс.
Снимокf.GIF (1309 просмотров) <a class='original' href='./download/file.php?id=43058&mode=view' target=_blank>Загрузить оригинал (35.44 КБ)</a>
обведенное, на массу надо или не надо тут соединять с общей массой на этой плате??????
кросплата5.GIF (1309 просмотров) <a class='original' href='./download/file.php?id=43059&mode=view' target=_blank>Загрузить оригинал (294.15 КБ)</a>

Re: Бюджетный ЧПУ 1150х660мм с пос. модернизацией до 2250х16

Добавлено: 13 фев 2015, 03:41
michael-yurov
master_70 писал(а):а как думаешь ??? если подаю на драйвера по 48 В и выставляю на 4.73А
Ну я то думаю, что ты обе обмотки подключил.
Тогда не очень понимаю, почему не поставил по два блока питания на каждый драйвер?
Ведь суммарный ток, потребляемый мотором может быть более 10 А, а блок питания способен отдать только 7,3 А.

Это я все к тому, что расчеты ошибочные, и, наверняка, мощность блоков питания намного выше требуемого.

Re: Бюджетный ЧПУ 1150х660мм с пос. модернизацией до 2250х16

Добавлено: 13 фев 2015, 07:56
Serg
master_70 писал(а):обведенное, на массу надо или не надо тут соединять с общей массой на этой плате??????
Если соединить, то можно будет сэкономить на оптронах... ;)

Re: Бюджетный ЧПУ 1150х660мм с пос. модернизацией до 2250х16

Добавлено: 13 фев 2015, 10:08
master_70
UAVpilot писал(а):
master_70 писал(а):обведенное, на массу надо или не надо тут соединять с общей массой на этой плате??????
Если соединить, то можно будет сэкономить на оптронах... ;)
непонял. обоснуй.

Re: Бюджетный ЧПУ 1150х660мм с пос. модернизацией до 2250х16

Добавлено: 13 фев 2015, 10:11
master_70
michael-yurov писал(а):
master_70 писал(а):а как думаешь ??? если подаю на драйвера по 48 В и выставляю на 4.73А
Ну я то думаю, что ты обе обмотки подключил.
Тогда не очень понимаю, почему не поставил по два блока питания на каждый драйвер?
Ведь суммарный ток, потребляемый мотором может быть более 10 А, а блок питания способен отдать только 7,3 А.

Это я все к тому, что расчеты ошибочные, и, наверняка, мощность блоков питания намного выше требуемого.
я тебя паонять не могу . какие 10 А ты откуда такие чифры взял... на движкке написан 5 А . откуда ьы взял 10А???????????? поясняй аргуметы . ато я в ьехать не могу.
какие обмотки какая одна какие две . как можно подключтьб ШД
на 1 обмотку???? я чтото не понимаю походу дела .

Re: Бюджетный ЧПУ 1150х660мм с пос. модернизацией до 2250х16

Добавлено: 13 фев 2015, 11:40
mhael
master_70 писал(а):какие 10 А ты откуда такие чифры взял... на движкке написан 5 А . откуда ьы взял 10А????????????
5А на фазу. У шаговика две фазы (если биполярный). Соответственно мотор в положении между двумя полными шагами (когда обе фазы запитаны на максимум) потребляет 10А.

Re: Бюджетный ЧПУ 1150х660мм с пос. модернизацией до 2250х16

Добавлено: 13 фев 2015, 11:53
aftaev
master_70 писал(а):как можно подключтьб ЩЖ на 1 обмотку???
подключтьб ЩЖ - это как раскодируется?

Re: Бюджетный ЧПУ 1150х660мм с пос. модернизацией до 2250х16

Добавлено: 13 фев 2015, 12:46
Serg
master_70 писал(а):непонял. обоснуй.
От обоснуя слышу! ;)

Ну если ты земли соединишь, то никакой гальванической развязки уже не будет...
aftaev писал(а):подключтьб ЩЖ - это как раскодируется?
"подключить шаговый двигатель". :)

Re: Бюджетный ЧПУ 1150х660мм с пос. модернизацией до 2250х16

Добавлено: 13 фев 2015, 14:29
zarvydas
UAVpilot писал(а):Ну если ты земли соединишь, то никакой гальванической развязки уже не будет...
Земли можно развязать? Общие провода же обоих блоков питания компьютера и станка (минусы) на свои корпуса подключены. От ящика компа и станка идут провода на землю или по сетевым проводам (зеленый провод) они соединяются. Земля общая одна для всех. :)

Re: Бюджетный ЧПУ 1150х660мм с пос. модернизацией до 2250х16

Добавлено: 13 фев 2015, 15:10
Serg
zarvydas писал(а):Земля общая одна для всех.
Если ты про планету, то тут я с тобой согласен. :)
Однако не в том случае, когда высоковольтный провод лежит на планете...
А если про понятие "земля" в электронике, то нет. В случае гальванической развязки общим ничего быть не может по определению.
Более того, даже когда не требуется гальваническая развязка "земли" бывают разные: силовые, цифровые, аналоговые, и соединять их просто так нельзя.