Каким должно быть натяжение ремня? Как его правильно выставить?

Аддитивные технологии и все, что с ними связано.
andrey_t
Мастер
Сообщения: 232
Зарегистрирован: 31 янв 2021, 14:47
Репутация: 37
Настоящее имя: Андрей
Контактная информация:

Re: Каким должно быть натяжение ремня? Как его правильно выставить?

Сообщение andrey_t »

так я им только равность натяжения меряю, за пять минут врятли гибкость пластика поменяется
силу натяжения примерно натягиваю на ремне стола, потом с этой приблуды регулирую ремень головы на такоеже
Pens
Мастер
Сообщения: 242
Зарегистрирован: 18 июн 2019, 08:43
Репутация: 38
Настоящее имя: Андрей
Контактная информация:

Re: Каким должно быть натяжение ремня? Как его правильно выставить?

Сообщение Pens »

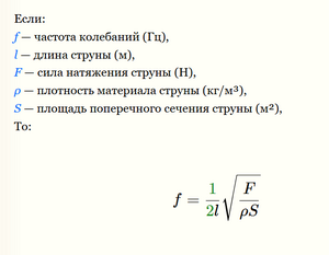
Народ, решил я тут проверить метод измерения натяжения ремня через измерение частоты резонанса. Возможно кому-то будут интересны результаты для стандартного 6 мм ремня. Измерял резонанс на участке между двумя роликами принтера между которыми 48 см. Так вот, резонансная частота для ремня, натянутого с усилием 2 кг, составила 58 Гц. Частоту определял программой для планшета. Этот результат позволяет пересчитывать другие натяжения конкретно этого ремня через изменение частоты резонанса, т.к. позволяет рассчитать коэффициент пропорциональности из формулы:
Вложения
формула струны.png (1297 просмотров) <a class='original' href='./download/file.php?id=213790&mode=view' target=_blank>Загрузить оригинал (33.56 КБ)</a>
Формула струны измерение.png (1297 просмотров) <a class='original' href='./download/file.php?id=213791&mode=view' target=_blank>Загрузить оригинал (707.12 КБ)</a>
Аватара пользователя
Курдль
Мастер
Сообщения: 2174
Зарегистрирован: 20 мар 2018, 16:55
Репутация: 282
Настоящее имя: Курдль Энтеропийский
Откуда: Msk
Контактная информация:

Re: Каким должно быть натяжение ремня? Как его правильно выставить?

Сообщение Курдль »

Pens писал(а): Народ, решил я тут проверить метод измерения натяжения ремня через измерение частоты резонанса.
О! Это круто! Видел рекомендации настраивать на слух, но не ожидал, что это можно превратить в инструментальную методику.
Однако нужно иметь доступ к участку неизменной длины. Если вспомнить струнные музыкальные инструменты, то перемещение на следующий лад вызывает изменение частоты на корень 12й степени из 2-х.
Так вот, в моем принтере ремень пропущен внутрь канала алюминиевого профиля и для измерений недоступен.
andrey_t писал(а): по вашей ссылке переусложнили с неясным результатом. больше деталей, тяжелее, как там стрелка работает вопрос, во первых по напечатанным шестерням и оси есть люфты нету
Настоящим докладываю: люфы нету! :hehehe:
Напечатал тестовую шестеренку и рейку по модулю 1, отлепил, поелозил - получил тактильное удовольствие :hottabych:
photo_2025-04-08_12-17-18.jpg (1267 просмотров) <a class='original' href='./download/file.php?id=213794&mode=view' target=_blank>Загрузить оригинал (96.69 КБ)</a>
Мой сайт: https://cnc-hobby.ru
andrey_t
Мастер
Сообщения: 232
Зарегистрирован: 31 янв 2021, 14:47
Репутация: 37
Настоящее имя: Андрей
Контактная информация:

Re: Каким должно быть натяжение ремня? Как его правильно выставить?

Сообщение andrey_t »

отлично, сообщите о таком чуде народу с реечным приводом, они бедные мучаются с люфтами

а серьезно в механизме либо есть люфты, либо есть упругая деталька убирающая люфты либо механизм неподвижный
в вашем случае шестернка прижимается к рейке пальцами упруго
Pens
Мастер
Сообщения: 242
Зарегистрирован: 18 июн 2019, 08:43
Репутация: 38
Настоящее имя: Андрей
Контактная информация:

Re: Каким должно быть натяжение ремня? Как его правильно выставить?

Сообщение Pens »

Курдль писал(а): 08 апр 2025, 12:58 Так вот, в моем принтере ремень пропущен внутрь канала алюминиевого профиля и для измерений недоступен.
Измерение бесконтактное. Чисто акустическое. Программа для настройки струнных инструментов:
Вложения
Струна акустика.png (1264 просмотра) <a class='original' href='./download/file.php?id=213795&mode=view' target=_blank>Загрузить оригинал (1.13 МБ)</a>
vtgmfg
Мастер
Сообщения: 1825
Зарегистрирован: 23 июн 2022, 14:13
Репутация: 77
Настоящее имя: Максим
Контактная информация:

Re: Каким должно быть натяжение ремня? Как его правильно выставить?

Сообщение vtgmfg »

Курдль писал(а): Однако нужно иметь доступ к участку неизменной длины.
так а любой доступный участок годен.
Аватара пользователя
Курдль
Мастер
Сообщения: 2174
Зарегистрирован: 20 мар 2018, 16:55
Репутация: 282
Настоящее имя: Курдль Энтеропийский
Откуда: Msk
Контактная информация:

Re: Каким должно быть натяжение ремня? Как его правильно выставить?

Сообщение Курдль »

andrey_t писал(а): а серьезно в механизме либо есть люфты, либо есть упругая деталька убирающая люфты
Да понятно. Предположим, в зубчатой передаче, где расстояние между гребнями зубов = 1мм будет люфт в 0.1 мм.
Это даст болтание стрелки в 1,5-2 градуса. Пусть даже 5 градусов. Ну и что это для "прибора", измеряющего в попугаях?
Pens писал(а): Измерение бесконтактное. Чисто акустическое.
У нас разные принтеры! Чтобы вызвать колебания ремня, мне надо подлезть к нему каким-то крючком и произвести щипок.
Предположим, что я могу исхитриться. Но он на обратном ходу бьется о профиль и не вибрирует практически. Во всяком случае ухом не воспринимается.
Для Вас это хороший способ добиться одинакового натяжения ремней.
photo_2025-04-08_17-16-27.jpg (1236 просмотров) <a class='original' href='./download/file.php?id=213796&mode=view' target=_blank>Загрузить оригинал (224.67 КБ)</a>
vtgmfg писал(а): так а любой доступный участок годен.
Это для измерения тензиометром. А речь идет об измерении "методом струны". Струна всегда должна быть одной длины.
Мой сайт: https://cnc-hobby.ru
vtgmfg
Мастер
Сообщения: 1825
Зарегистрирован: 23 июн 2022, 14:13
Репутация: 77
Настоящее имя: Максим
Контактная информация:

Re: Каким должно быть натяжение ремня? Как его правильно выставить?

Сообщение vtgmfg »

Курдль писал(а): Это для измерения тензиометром. А речь идет об измерении "методом струны". Струна всегда должна быть одной длины.
так достаточно одного участка неважно какой длины. на гитаре натяжение струны меняется только при подтяжках но ни как не от прижима на каком то ладу. если у вас натяжение меняется в зависимости от положения механизма то чтото в нем неправильно
Аватара пользователя
Курдль
Мастер
Сообщения: 2174
Зарегистрирован: 20 мар 2018, 16:55
Репутация: 282
Настоящее имя: Курдль Энтеропийский
Откуда: Msk
Контактная информация:

Re: Каким должно быть натяжение ремня? Как его правильно выставить?

Сообщение Курдль »

Сделал я прототип тензиометра, откалибровал и замерил натяжение ремней на своем принтере.
Оказалось в среднем 25Н. Это ниже, чем рекомендуют некоторые знатоки (40-50Н).
Но я со всей дури не могу натянуть сильнее. Выровняю, так и оставлю.
Мой сайт: https://cnc-hobby.ru
Pens
Мастер
Сообщения: 242
Зарегистрирован: 18 июн 2019, 08:43
Репутация: 38
Настоящее имя: Андрей
Контактная информация:

Re: Каким должно быть натяжение ремня? Как его правильно выставить?

Сообщение Pens »

Курдль писал(а): 15 апр 2025, 21:48 Оказалось в среднем 25Н. Это ниже, чем рекомендуют некоторые знатоки (40-50Н). Но я со всей дури не могу натянуть сильнее.
Но вопрос об оптимальном натяжении остался открытым. Выскажу еще одно соображение. Натяжение ремня напрямую связано с радиальной нагрузкой на вал двигателя. Причем, если охват вала равен 180 град (как у меня), то радиальная нагрузка в два раза выше натяжения. В то же время, согласно например
https://img.equaline.ru/files/1/6632/32 ... %D0%B8.pdf
"Макс. допустимая радиальная нагрузка на вал, (Н) на расстоянии 20мм от фланца для вала 5 мм диаметром не превышает 28 Н." Возникает вопрос: а стоит ли тогда ориентироваться на мнение таких знатоков?

Курдль, вспомнилось, что я как-то рассказывал Вам о том, что для 775 движка с валом тоже 5 мм, приложение к валу радиального усилия в 5 кг приводило у меня к остаточному изгибу вала на 0,02 мм. Т.е. предел упругой деформации для такого вала был уже превышен. Может быть не стоит гнаться за максимальным натяжением для наших условий. Тем более, что мы не знаем из какой конкретной стали сделаны валы ваших двигателей. А биение вала будет приводить к периодической ошибке в длине шага.
Аватара пользователя
Курдль
Мастер
Сообщения: 2174
Зарегистрирован: 20 мар 2018, 16:55
Репутация: 282
Настоящее имя: Курдль Энтеропийский
Откуда: Msk
Контактная информация:

Re: Каким должно быть натяжение ремня? Как его правильно выставить?

Сообщение Курдль »

Pens писал(а): Курдль, вспомнилось, что я как-то рассказывал Вам о том, что для 775 движка с валом тоже 5 мм, приложение к валу радиального усилия в 5 кг приводило у меня к остаточному изгибу вала на 0,02 мм.
У Вас прекрасный двигатель! Мой давал 0,05 мм изгиба под нагрузкой 0,5 Кгс
load_testig.png (1033 просмотра) <a class='original' href='./download/file.php?id=213839&mode=view' target=_blank>Загрузить оригинал (1.13 МБ)</a>
Pens писал(а): Натяжение ремня напрямую связано с радиальной нагрузкой на вал двигателя.
Это одна из главных причин, почему я озаботился этим вопросом. Я печатаю не каждый день, а дай Бог раз в месяц. Всё это время валы двигателя находятся под однонаправленной нагрузкой, что приводит к их необратимому изгибу. Ремням натяжение также на пользу не идет.
Так вот, почему бы не ослаблять ремни на время простоя?.. Но тогда надо иметь инструмент для их быстрой "настройки".
Теперь он у меня есть :hottabych:
К тому же я неплохо освоил проектирование и изготовление зубчатых передач на 3D принтере :hammer: :rasp: :pliers: :stangen:
video_2025-04-15_18-27-52.gif (1033 просмотра) <a class='original' href='./download/file.php?id=213840&mode=view' target=_blank>Загрузить оригинал (6.14 МБ)</a>
Мой сайт: https://cnc-hobby.ru
sinkacnc
Мастер
Сообщения: 488
Зарегистрирован: 11 июл 2023, 10:35
Репутация: 38
Настоящее имя: Alexey
Контактная информация:

Re: Каким должно быть натяжение ремня? Как его правильно выставить?

Сообщение sinkacnc »

Курдль писал(а): Так вот, почему бы не ослаблять ремни на время простоя?
не проще намутить дополнительный радиальный по другую сторону ремня?
Pens писал(а): приложение к валу радиального усилия в 5 кг приводило у меня к остаточному изгибу вала на 0,02 мм
Вал не каленый чтоль? я искренне надеюсь, что в шаговиках валы не из пластилина
Pens
Мастер
Сообщения: 242
Зарегистрирован: 18 июн 2019, 08:43
Репутация: 38
Настоящее имя: Андрей
Контактная информация:

Re: Каким должно быть натяжение ремня? Как его правильно выставить?

Сообщение Pens »

Курдль писал(а): 16 апр 2025, 09:09 У Вас прекрасный двигатель! Мой давал 0,05 мм изгиба под нагрузкой 0,5 Кгс
Мы о разной нагрузке говорим. Вы о изгибе вала под нагрузкой. А я об остаточной деформации вала уже после снятия нагрузки. Т.е. о превышении предела упругой деформации. Пока этот предел не превышен, после снятия нагрузки вал должен возвращаться в исходное состояние.
Аватара пользователя
Курдль
Мастер
Сообщения: 2174
Зарегистрирован: 20 мар 2018, 16:55
Репутация: 282
Настоящее имя: Курдль Энтеропийский
Откуда: Msk
Контактная информация:

Re: Каким должно быть натяжение ремня? Как его правильно выставить?

Сообщение Курдль »

sinkacnc писал(а): не проще намутить дополнительный радиальный по другую сторону ремня?
В какой вселенной это проще, чем открутить маховичок, а потом закрутить под присмотром тензиометра?
sinkacnc писал(а): Вал не каленый чтоль?
Валы не бывают калёными. Насколько моё скудное представление о металлообработке позволяет судить, они должны быть цементированные.
Pens писал(а): Вы о изгибе вала под нагрузкой. А я об остаточной деформации вала уже после снятия нагрузки.
Я о ней и говорю:
Курдль писал(а): ...что приводит к их необратимому изгибу
Или Вы считаете, что роль играет только нагрузка, но не время?
А ведь еще и подшипники в том двигателе есть и им тоже нагрузка*время не на пользу (памятуя, какие линейные подшипники в китайских хобби-станках).
Мой сайт: https://cnc-hobby.ru
vtgmfg
Мастер
Сообщения: 1825
Зарегистрирован: 23 июн 2022, 14:13
Репутация: 77
Настоящее имя: Максим
Контактная информация:

Re: Каким должно быть натяжение ремня? Как его правильно выставить?

Сообщение vtgmfg »

Pens писал(а): Т.е. о превышении предела упругой деформации.
ну это треш какой то работать в режимах когда вал деформируется под нагрузкой))
Курдль писал(а): памятуя, какие линейные подшипники в китайских хобби-станках
так надо использовать все отечественное)) суверенное
Pens
Мастер
Сообщения: 242
Зарегистрирован: 18 июн 2019, 08:43
Репутация: 38
Настоящее имя: Андрей
Контактная информация:

Re: Каким должно быть натяжение ремня? Как его правильно выставить?

Сообщение Pens »

vtgmfg писал(а): 16 апр 2025, 10:26
Pens писал(а): Т.е. о превышении предела упругой деформации.
ну это треш какой то работать в режимах когда вал деформируется под нагрузкой))
Никто и не призывает работать под такой нагрузкой. Просто получается, что при натяжении ремней 25 Н с охватом вала 180 градусов, нагрузка на вал уже почти в два раза превышает разрешенное паспортное значение для ШД, а "знающие специалисты" предлагают топикстартеру поднять натяжение еще в два раза.
Последний раз редактировалось Pens 16 апр 2025, 10:44, всего редактировалось 1 раз.
sinkacnc
Мастер
Сообщения: 488
Зарегистрирован: 11 июл 2023, 10:35
Репутация: 38
Настоящее имя: Alexey
Контактная информация:

Re: Каким должно быть натяжение ремня? Как его правильно выставить?

Сообщение sinkacnc »

Курдль писал(а): В какой вселенной это проще
Раз сделал и забыл... не цените вы свое время
Ответить

Вернуться в «3D принтеры»